当妈很怕娃生病,上个月宝宝因为肺炎住了6天院花了2900多,医保报了1300,买的这个保险 【微医保·少儿百万医疗险】报了1000多点,自己相当花了600,可靠。
经历过这次体会到宝宝保险重要性,减轻了小家经济负担,如果你不知道怎么给宝宝买保险可以跟着我的这个思路来!
✅保险思路
图1:真正有用的 4个宝宝保险
图2: 为什么有医保,还要买医疗险?
图3: 这些险 不用买
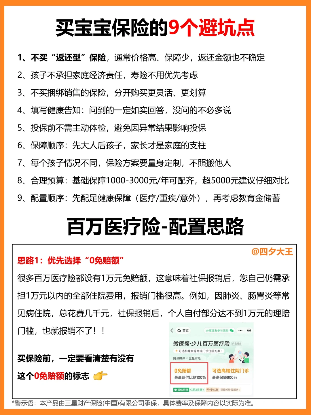
图4:买宝宝保险的9个避坑点
图5:百万医疗险-配置思路
✅关于医保
医保只是基础,孩子抵抗力弱,感冒发烧跑门诊是常事,普通百万医疗险只管住院不管门诊根本用不上。
⭕️关于宝宝商业保险有必要买吗?建议人手一份!但一定要关注4个指标:
1️⃣免赔额:大部分险都设了1万免赔,普通住院根本够不着理赔门槛,买了=白买,我孩子肺炎用的就是这种0免赔额的医疗险实用的很。
2️⃣能报销门诊:宝宝常年生病跑医院门诊看病如果只保住院的话就太亏了。
3️⃣能报销院外买药:万一娃生病想用进口药、特效药,医院没货了去外面买药也能保证。
✅腾讯微保【微医保·少儿百万医疗险】很适合给娃买:
①0免赔额,0元起赔
涵盖45种传染病门诊、日常感冒发烧(可选)门诊责任内0元起赔,住院责任内费用责任内0元起赔,医保内外上限100%报销,小病门诊大病住院都能用
②门诊+住院覆盖全
记得选“住院+含日常门诊版”,感冒发烧能用,意外骨折能用,万一生病住院等责任内也能申请报销。
③能报销院外买💊,住院期间凭借大白卦开的单子,去院外要买药责任内也能保,放心用进口💊、原研💊
⭕️如何买?
在vx搜【微医保】腾讯微保和三星财险推出的,背靠腾讯大平台,值得信赖~
⭕️如何理赔?
1.在腾讯微保小橙序申请理赔
2.上传病历、发票、费用清单(医生开的单子建议都留着
3.审核通过后理赔款直接打到账上,全程vx操作不用转换什么APP也不用外出办理!
最后,没必要所有保险都上齐,搭配高性价比的才是王道,重点关注意外、医疗、重疾这3类就行
*本产品由三星财产保险(中国)有限公司承保,具体费率及保障内容以实际为准。






