DC娱乐网
终于搞明白宝宝营养怎么补了‼️无广纯干货
2025-12-15 15:02:51
宸宝在长
育儿
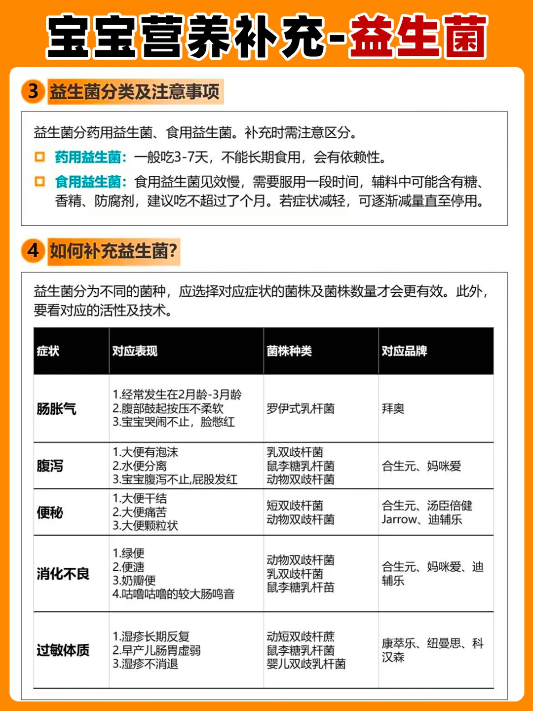
宝宝成长的各个阶段所需要的营养都不同,干货都整理到图片里了,宝妈们可以对照参考,优先食补,不要盲补哦~
猜你喜欢
儿时梦想会成“真”
2025-12-17
天津老张啊
每次上大号,我妈都吼我中途赶紧冲一次,说味儿太大。我以前还挺愧疚,总觉得自己不
2025-12-17
寒梅映雪清绝
标签:
科学报告
螨虫
盈盈的帐户从去年200个做到现在,马上能上一千个了,感谢一路支持盈盈的家人们,到
2025-12-17
无敌盈姐说商业
标签:
人民币
你的孩子快1岁,你半夜掀开衣服时指尖发凉,因为医生那句“分开睡”像刀扎进胸口。
2025-12-17
好的收到
标签:
医生
夜奶
宝宝喂养
河南,15岁的儿子得知妈妈怀孕,擦着鼻子说“跟我关系不大。马上快差18岁了,差点
2025-12-17
名呢
标签:
怀孕
从来没有见过,家长在孩子生日宴上公然捉弄孩子的,这是亲生的吗?当硕大的蛋糕礼盒打
2025-12-16
快乐卖鱼老头
标签:
蛋糕
一些昨天姜暮的神图谁见了不喊一声妈妈啊
2025-12-17
振理聊娱乐
孩子随母性,没问题,这是法律规定。这个孩子未来可以继承姥姥姥爷家产,正确,也是法
2025-12-17
勇勇说搞笑
标签:
家产
热门分类
推荐
热榜
军事
NBA
体育
社会
明星八卦
娱乐
财经
科技
汽车
历史
国际
游戏
动漫
公益
搞笑
商业
互联网
数码
国际足球
房产
家居
时尚
科学探索
职场
育儿
股票
教育
影视
情感
热点
中国军情
武器
中国南海
中国足球
亚洲杯
科比
综合体育
CBA
投资
楼市
大咖秀
外汇
创业
风口
SUV
豪车
概念车
优惠
新能源
美国
欧洲
朝日韩
俄罗斯
孕期
街拍
恋爱攻略
婚姻
正能量