最近,很多家长和孩子问我,马上又要期末考试了,不知道怎么复习七上期末考试的名著板块😭
期末语文名著是拉开分差的关键一环,孩子们想要得高分,名著板块必须拿下!
👉 我给大家梳理了七上期末必考的两本名著《西游记》和《朝花夕拾》的常考的知识点
[星R]一、《西游记》
1、作者简介和写作背景
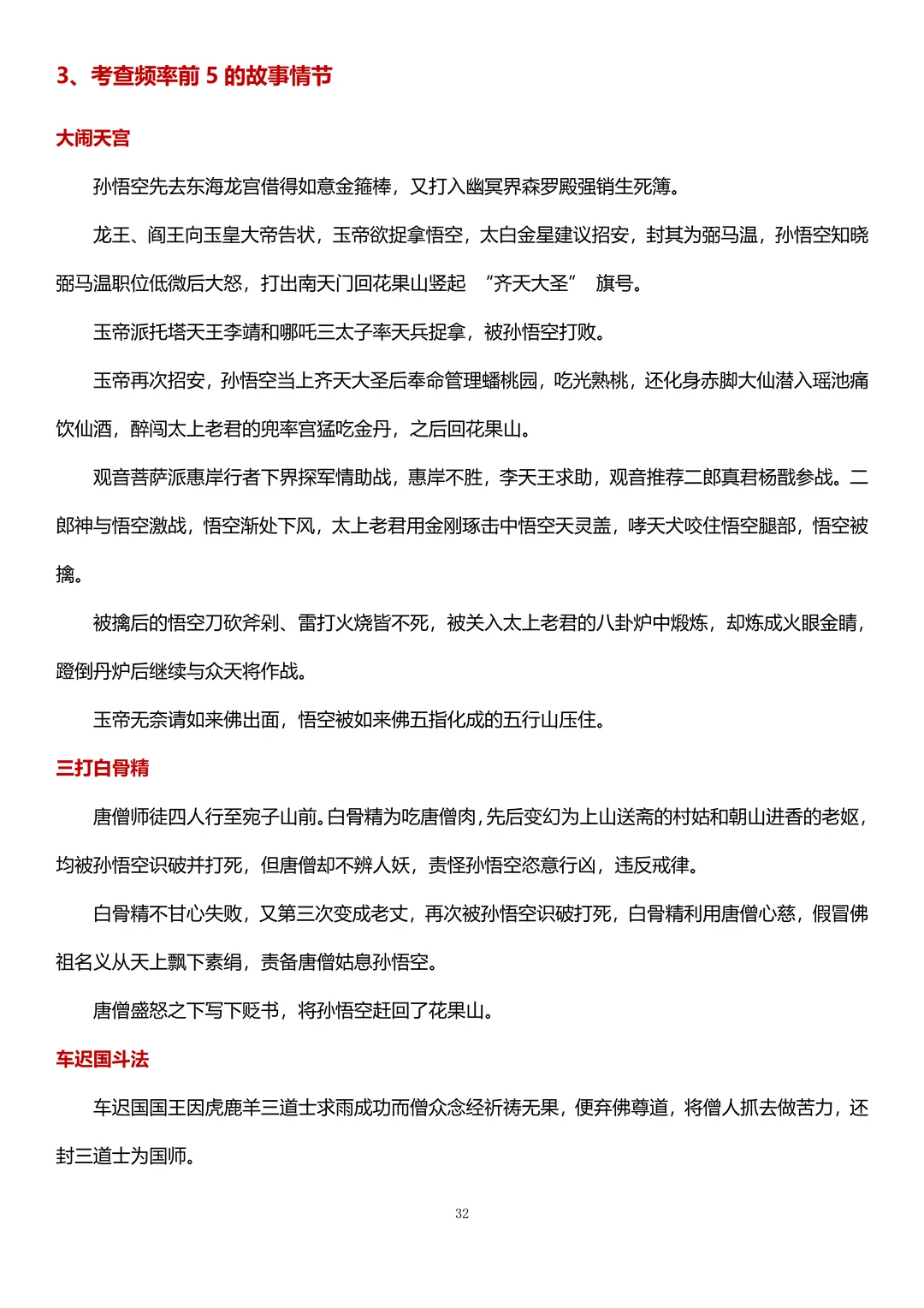
2、大闹天宫、三打白骨精、真假美猴王、三借芭蕉扇等高频考察内容的梳理
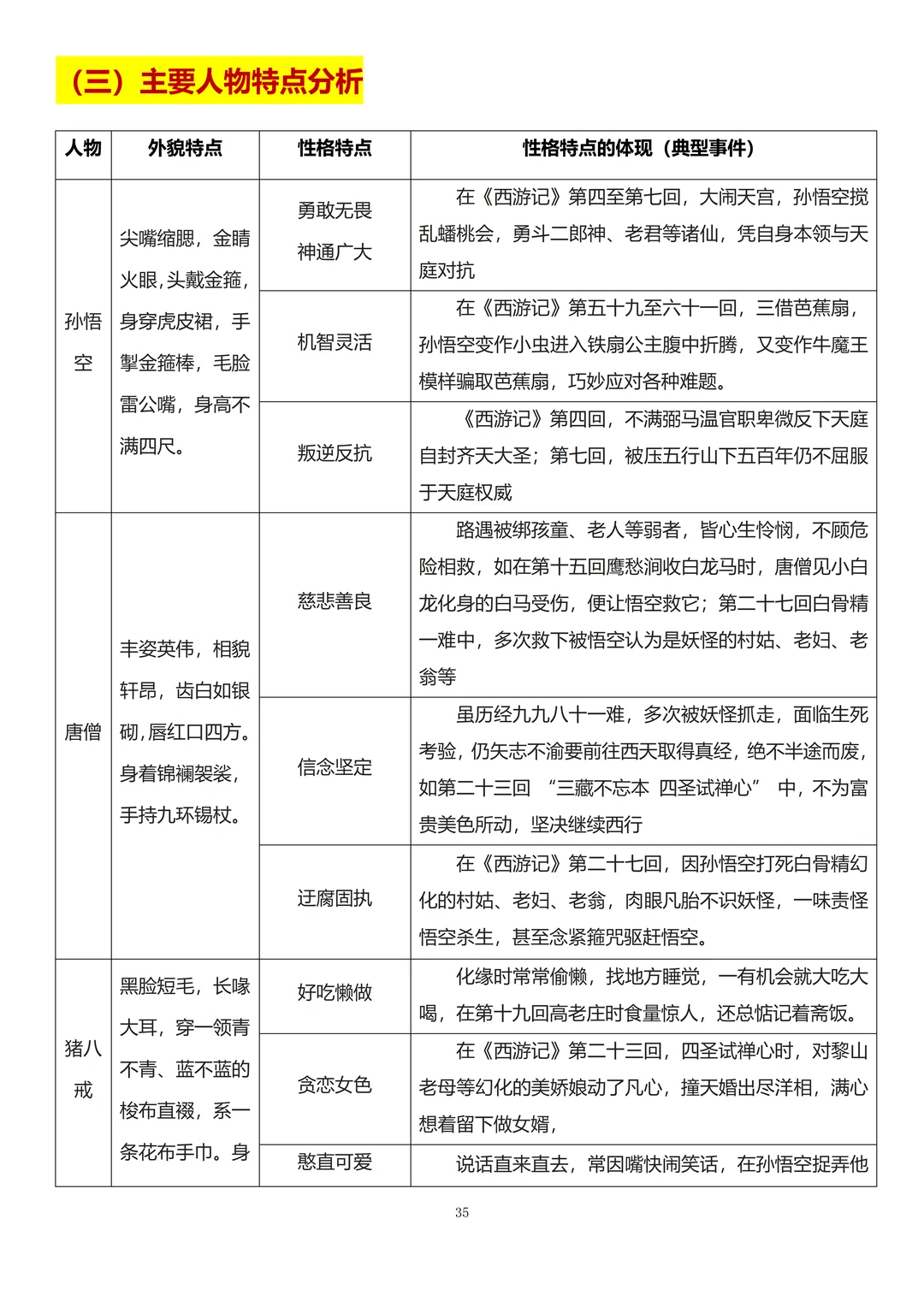
3、孙悟空、唐僧、猪八戒、沙僧的外貌、人物形象及其对应情节。
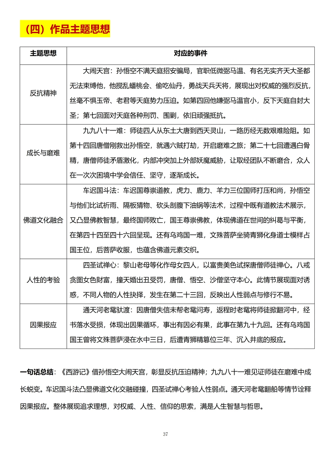
4、作品的主题思想和写作特色
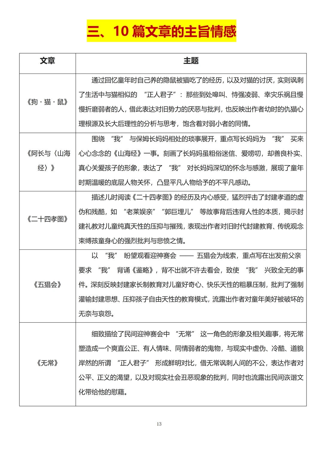
[星R]二、《朝花夕拾》
1、作者简介和写作背景
2、10篇文章的主要内容
3、10篇文章的主旨情感
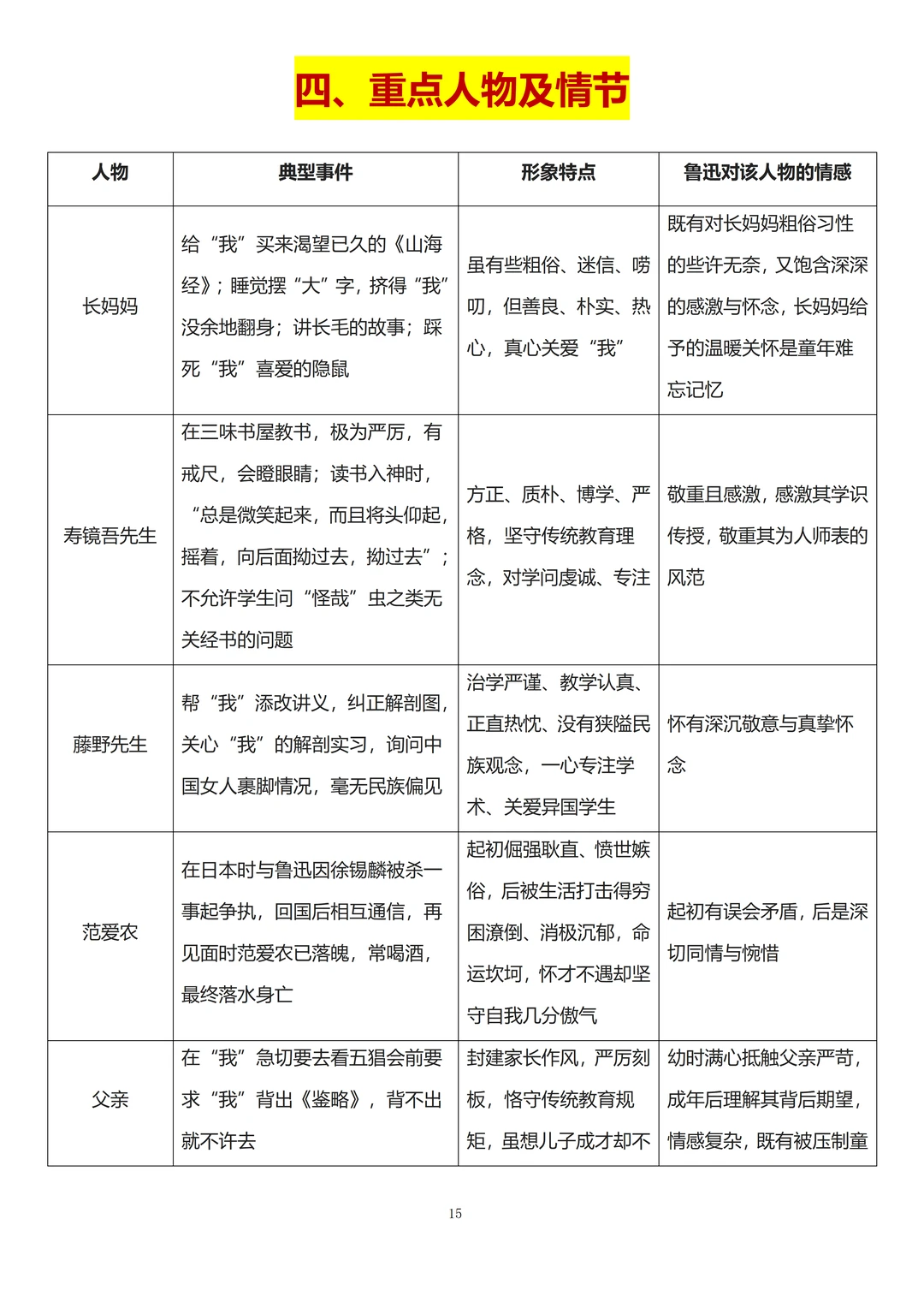
4、重点人物及情节
📚 20道名著高频真题和答案 为了帮助大家提高期末考试名著板块的分数,老师精选了近 3 年各地期末考试的20道名著真题,包括10道高频表格类题型和10道问答题,提前练好,无论考试考到哪种类型都不用慌。
做完对照答案批改,错了的地方要回翻知识点梳理和原著,找到出处并重点记忆。
















