DC娱乐网
红杉资本:看完公司股权7问菜鸟变专家
2025-12-26 00:26:10
商业观察员超超
职场
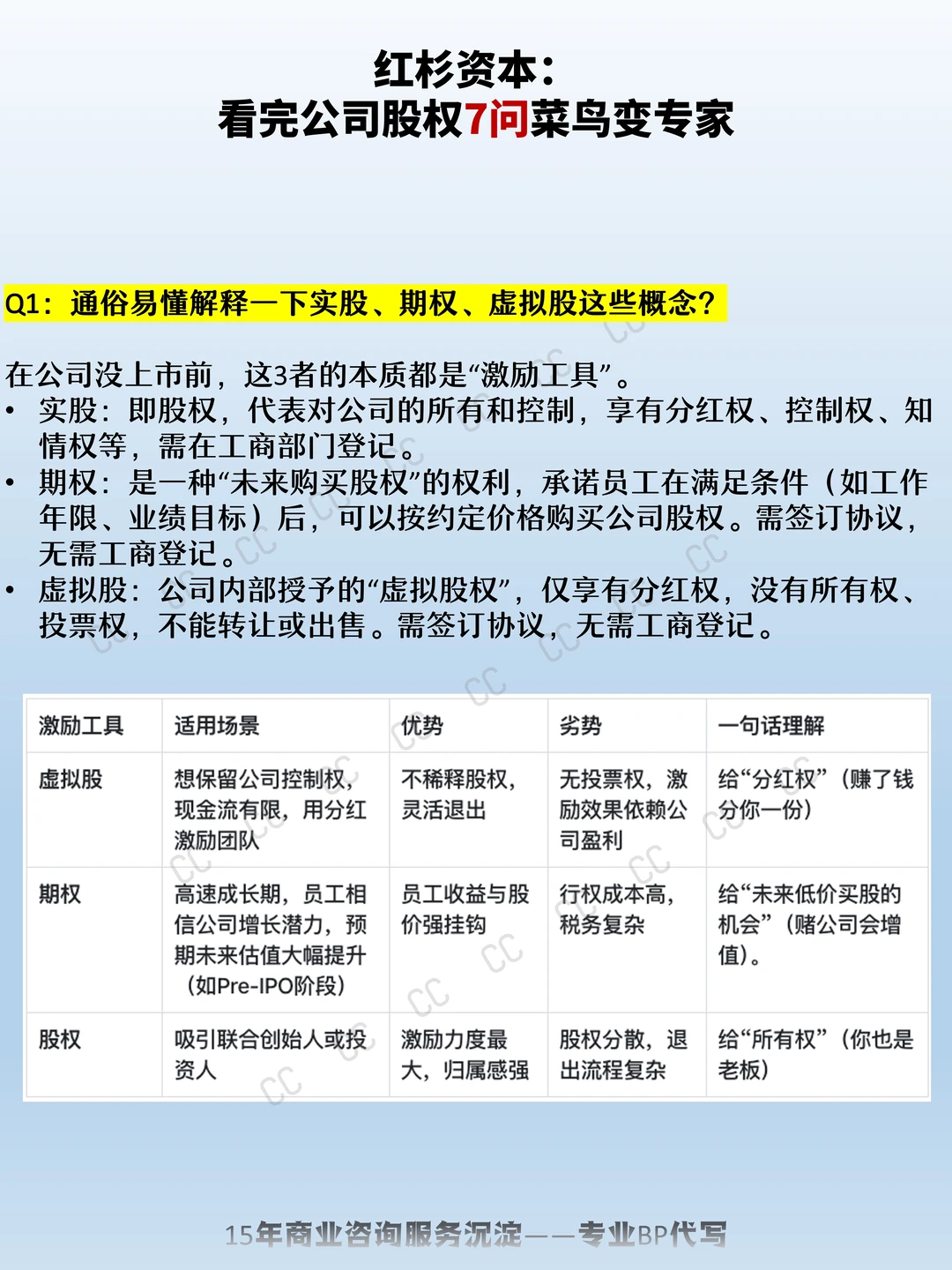
Q1:通俗易懂解释一下实股、期权、虚拟股这些概念? Q2:创业公司在股权架构设计上常掉的坑? Q3:创业公司如何设计合理的股权结构,避免在股权分配上踩坑? Q4:如何从制度层面设计股权结构和利益分配机制,防止创始人被架空或带走业务? Q5:融资时,是怎么算公司估值和稀释后股权? Q6:对于创业者而言,如何平衡融资节奏和公司发展的关系? Q7:对于创业者而言,在与投资人接触的过程中,如何避免被套BP? 股权 股权方式 股权设计 公司股权 股权架构设计 股权分配比例
热门分类
推荐
热榜
军事
NBA
体育
社会
明星八卦
娱乐
财经
科技
汽车
历史
国际
游戏
动漫
公益
搞笑
商业
互联网
数码
国际足球
房产
家居
时尚
科学探索
职场
育儿
股票
教育
影视
情感
热点
中国军情
武器
中国南海
中国足球
亚洲杯
科比
综合体育
CBA
投资
楼市
大咖秀
外汇
创业
风口
SUV
豪车
概念车
优惠
新能源
美国
欧洲
朝日韩
俄罗斯
孕期
街拍
恋爱攻略
婚姻
正能量