老牌公募基金官宣新任总经理!
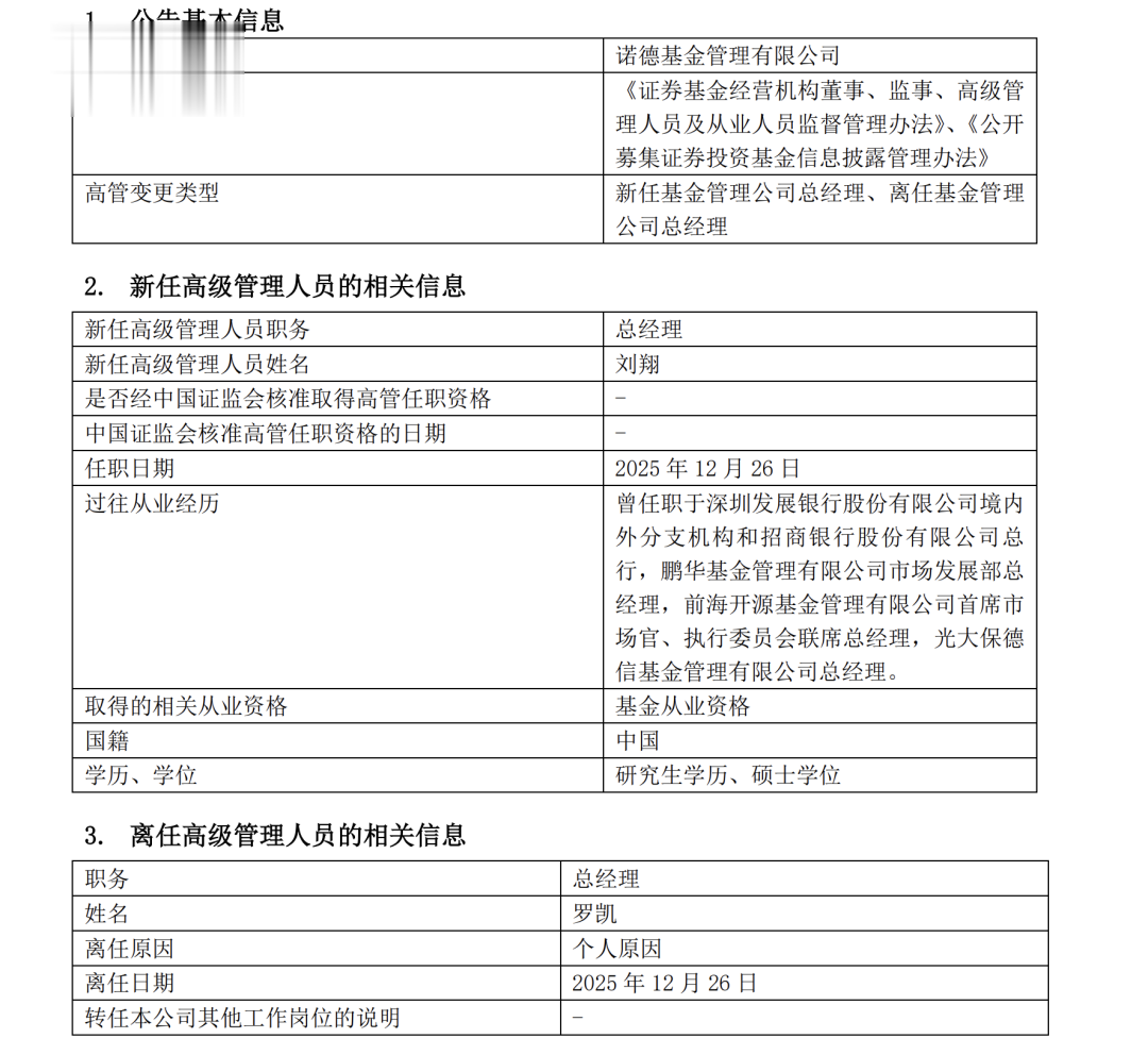
12月26日,诺德基金发布《高级管理人员变更公告》,任命刘翔为诺德基金新任总经理。罗凯因个人原因离任。
据了解,刘翔是金融行业资深人士,金融从业年限近30年,其中基金从业年限21年。2020年7月至2025年4月期间,刘翔曾出任光大保德信基金总经理。

值得一提的是,今年以来,公募行业高管变动呈现加速态势。Wind数据显示,截至12月26日,今年公募基金高管变更已经发生453起,涉及161家基金公司。
诺德基金公告刘翔新任公司总经理
12月26日,诺德基金管理有限公司发布《高级管理人员变更公告》。公告显示,因个人原因,罗凯离任公司总经理职位。公告同时宣布,任命刘翔为诺德基金新任总经理。

公开履历显示,罗凯毕业于清华大学,获工商管理硕士学位,2007年7月加入诺德基金管理有限公司,2018年11月23日,正式出任公司总经理,全面负责公司经营管理工作。
而此次履新的接任者刘翔,为公募基金行业资深人士。他拥有近30年金融从业经验,其中基金业从业经历长达21年。个人履历显示,刘翔的职业生涯始于银行业,曾先后服务于原深圳发展银行的境内外机构及招商银行总行。转入基金行业后,他历任鹏华基金市场部负责人,前海开源基金股权合伙人、执委会委员,并曾担任首席市场官、执委会联席总经理等职务。2020年7月至2025年4月期间,出任光大保德信基金总经理,其间刘翔形成了以投资者回报体验为核心、注重长期理念贯彻与产品矩阵构建的管理风格。
公开资料显示,诺德基金管理有限公司成立于2006年,股东为天府清源控股有限公司、北京天朗云创信息技术有限公司,总部位于上海陆家嘴,分别在北京、深圳、济南、成都设有分支机构。
公募高管年内变动频繁
今年以来,公募行业高管变动呈现加速态势。
Wind数据显示,截至12月26日,今年公募基金高管变更已经发生453起,涉及161家基金公司。其中,基金公司董事长和总经理两个核心职位的变动备受关注,有54家基金公司出现董事长变更,39家基金公司总经理变更。
具体来看,仅12月以来,12月5日,红土创新基金发布公告称,12月3日起何琨担任董事长职务。伴随何琨正式履职,自2025年12月3日起,红土创新基金总经理冀洪涛将不再代为履行董事长职务。12月5日,信达澳亚基金发布高级管理人员变更公告,方敬自12月5日起正式上任公司总经理,不再代为履行总经理职务,同时卸任副总经理一职。12月11日,中银基金发布公告,自12月10日起,刘信群正式出任公司董事长、法定代表人,执行总裁张家文停止代行相关职务。12月17日,中邮创业基金管理股份有限公司发布高管变更公告,宣布张涛新任公司董事长,任职日期为12月16日。原董事长毕劲松因年满退休正式离任。
一般来看,基金公司核心职位变动的原因较多,其中今年以来高管变动中,到龄退休明显增加,同时股东方战略调整,行政调动、换届、派驻新管理层的情况也愈发明显。
业内人士认为,近几年,公募基金高管更替较为频繁,既反映了监管层对治理结构的规范化要求,也与公司内部发展阶段相关。部分机构通过新老交替完成战略转型,例如加大某一具体业务布局或推动数智化转型;也有机构在高管更迭过程中暴露出内控、团队稳定性等考验的问题。总体而言,管理层的平稳过渡对于维持投研体系稳定、保持客户信心尤为重要。