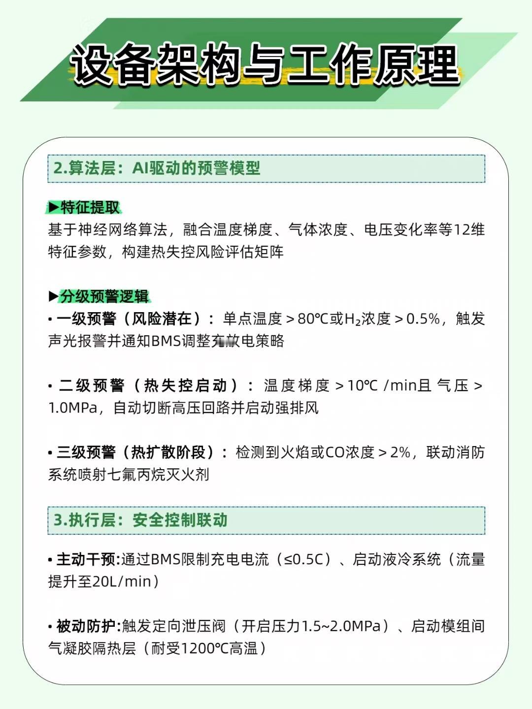
新能源车电池起火只要 2 分钟?这系统是电池的 “提前预警消防员”! 新能源车最吓人的就是电池热失控 —— 从内部短路到起火爆炸,最快只需要 2-5 分钟!而动力电池热失控预警系统就是给电池装了个 “预言家 + 消防员”,把危险掐在萌芽里! 1、它是这么护着电池的: 🕵️ 全维度盯梢:温度、气体(H₂/CO)、气压全监测,电池 “刚发烧”“刚漏气体” 就被抓包 🧠 AI 分级预警: 一级预警(风险潜伏):电池超 80℃就声光提醒,调充电策略降温 二级预警(失控启动):温度狂升 + 气压飙高,直接切高压回路 + 强排风 三级预警(扩散阶段):检测到火焰 / 高浓度 CO,立刻联动喷灭火剂 ⏰ 多赚逃生时间:比传统系统多预警 3-5 分钟,够你安全停车撤离 2、这系统早就是 “安全标配” 了: 宇通客车装了它,2024 年预警 32 次电池故障,没一起起火;宁德时代储能站用它,把热失控扩散时间从 30 秒拉到 15 分钟!






