DC娱乐网
全球首个个人机器人身高约80厘米 在AI技术爆发的当下,人形机器人正加速从科幻走
2026-01-02 01:55:34
澎湃秋
科技
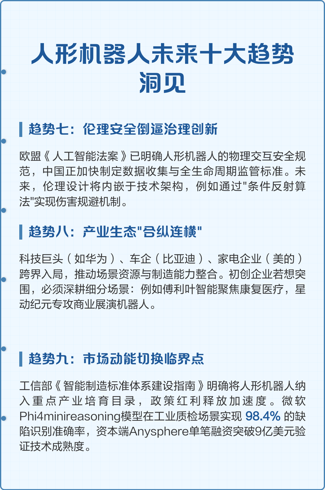
全球首个个人机器人身高约80厘米 在AI技术爆发的当下,人形机器人正加速从科幻走向现实。基于技术演进与产业落地的双重视角,未来五年将呈现十大核心趋势:机器人扎堆上跨年晚会
猜你喜欢
牛到失语。。。果然AI永远代替不了人类…
2025-12-30
囤货种草娱乐
标签:
ai
wtt
牛
人工智能
外媒:中国已建立并启动了一套超强人工智能(AI)系统,该系统直接连接到国家超级计
2026-01-01
英文头条
标签:
ai
人工智能
中国国家
2026年有望爆发的十大科技趋势,涵盖AI算力、商业航天、人形机器人、存储芯片、
2026-01-02
及时雨小超哥
标签:
ai
商业航天
机器人
芯片
人工智能
中国的人形机器人赛道已经形成了清晰的“第一梯队”,有哪些代表企业?基于202
2026-01-01
有渔儿
标签:
人形机器人
ai
宇树科技
半导体
人工智能
2026年十大科技风口及核心企业如下:1.人形机器人:核心零部件技术突破+
2026-01-01
老王持
标签:
机器人
ai
人形机器人
张江高科
人工智能
人形机器人+灵巧手成最后堡垒!这条隐秘产业链迎来爆发时刻马斯克直言特斯拉Opti
2026-01-02
阿超畅谈商业
标签:
人形机器人
特斯拉
伊隆·马斯克
人工智能
腾讯和阿里几乎同时封杀了豆包AI手机,原因很简单——豆包动了他们的饭碗,而且不只
2025-12-23
岚岚看商业
标签:
ai
阿里巴巴
腾讯
v字仇杀队
人工智能
2026年A股:十大潜力行业!1.半导体与AI算力2.人形机器人,具身智能
2026-01-01
金鸡牛鸣笙
标签:
机器人
半导体
ai
人形机器人
人工智能
热门分类
推荐
热榜
军事
NBA
体育
社会
明星八卦
娱乐
财经
科技
汽车
历史
国际
游戏
动漫
公益
搞笑
商业
互联网
数码
国际足球
房产
家居
时尚
科学探索
职场
育儿
股票
教育
影视
情感
热点
中国军情
武器
中国南海
中国足球
亚洲杯
科比
综合体育
CBA
投资
楼市
大咖秀
外汇
创业
风口
SUV
豪车
概念车
优惠
新能源
美国
欧洲
朝日韩
俄罗斯
孕期
街拍
恋爱攻略
婚姻
正能量