
雷递网雷建平1月4日
潮流IP收藏品与消费品公司——北京超级玩咖科技有限公司(超级玩咖,又称:“Suplay”)日前递交招股书,准备在港交所上市。

Suplay旗下有众多头部潮玩IP,与故宫等已合作。近期,Suplay与2026中央广播电视总台春节联欢晚会达成联名合作,将推出多款限定新品以马年生肖为主题融入祥云,刺绣等多个传统文化元素,打造MABERBER小马奔奔的IP。
随着全球市场的不断拓展,Suplay开始布局海外,通过获取更多海外授权、加大海外市场推广力度、建立海外分支机构等措施,逐步实现向“中国IP卖全球”的输出。
前9个月营收2.8亿经营利润8214万
Suplay成立于2019年底,是一家覆盖IP、渠道全产业链的潮流IP收藏品与消费品公司。Suplay从线上小程序起家,全渠道累计近百万用户,合作超800+国内外主流潮玩设计师品牌、工作室;
Suplay全资拥有潮玩设计制造厂牌嘿粉儿、卡牌厂牌Kakawow、谷子品牌乐淘谷,孵化合作kiki、水波蛋、OHO等行业头部潮玩IP,签约合作故宫文化、三丽鸥、原神、哈利波特等各领域知名IP。
完全不同于消费卡牌,Suplay的卡牌产品面向成年消费群体,定位高端,聚焦于单卡发行价超过10元的收藏级区间。这些卡牌采取限量发行策略,兼具艺术质感与收藏价值。

OHO
收藏级卡牌价值锚定依赖国际第三方鉴定机构和用户自主送评意愿,送评率高的卡牌具有更高收藏属性和更活跃的受众群体,这与单卡定价10元以下卡牌的消费属性、娱乐导向和较少强调评级或长期保值形成显着区隔。

卡卡沃最经典的是与故宫的合作。2025年是故宫博物院建院100周年,Suplay携旗下卡卡沃品牌与故宫深度合作,用收藏卡牌产品华夏系列·世纪宫藏收藏卡这一现代形式,为传统文化注入新活力。

Suplay首席执行官黄万钧介绍说,“卡卡沃是我们公司旗下面向成年人的收藏卡品牌,我们以故宫为题材,发行了系列产品。我们与故宫的合作,不是简单的商业联名,而是对故宫文化精髓的深度挖掘与时尚重构,是对故宫百年历史的致敬与创新表达。同时,结合现代收藏卡的潮流形式,限量发行、独特编号、特殊工艺等设计元素,更赋予其收藏价值和文化内涵。”
Suplay旗下的卡卡沃还与中国国家地理博物杂志合作,推出珍稀动物保护题材的卡牌。这一系列卡牌选材独特,还将中国特有的珍稀动物如大熊猫、金丝猴等作为卡牌主题,更在制作工艺上大胆创新,采用非遗工艺呈现动物元素,如用特殊材质镶嵌熊猫图案,既有趣味性又富有文化内涵。这些创新设计使得产品迅速售罄。
在打造故宫系列等中国IP卡牌后,Suplay开始与国际知名IP合作,如迪士尼,通过创新的设计理念和高端的制作工艺,将迪士尼这一全球IP引入收藏卡市场,在中国取得成功。卡卡沃还推出的迪士尼100周年系列卡牌。这款产品将球星卡中的收藏语言逻辑和材质应用于非体育IP,同时融入中国元素,如米奇与十二生肖的结合,以及镭射效果的太极八卦图案。
2025年12月30日,Suplay与2026中央广播电视总台春节联欢晚会正式达成联名合作,即将推出多款限定新品以马年生肖为主题融入祥云,刺绣等多个传统文化元素,打造MABERBER小马奔奔的IP。

以马年生肖为核心主题,结合"皮影""鱼皮""螺钿""漆线雕""景泰蓝""唐卡"六种非遗工艺的文化特点进行绘制,并与收藏卡牌形式深度结合,赋予产品文化内涵与收藏价值。产品包含基础卡及多种平行版本,分别为红卡999编、金卡666编、黑金卡10编及璀璨卡1编,结合烫金、激凸及压纹等多重工艺处理,使画面层次更加立体丰富。
招股书显示,Suplay在2023年、2024年营收分别为1.46亿、2.81亿;毛利分别为6073万、1.28亿;经营利润分别为1569万、7415万元;期内利润分别为295万、4912万。

Suplay在2025年前9个月营收2.83亿,较上年同期的2亿增长41.5%;毛利1.54亿,上年同期毛利为9426万;经营利润为8214万,上同期的经营利润5364万元;期内利润为3707万,上年同期的期内利润为3554万元。

Suplay在2023年、2024年经调整净利分别为1597万、6482万元;2025年前9个月经调整净利为8642万元,上年同期的经调整净利为4754万元。

截至2025年9月30日,Suplay持有的现金及现金等价物为1亿元。
米哈游是股东
Suplay执行董事黄万钧、李晶女士;非执行董事为吴頔,独立非执行董事分别为鲁薏博士、陈亿律、姜谷鹏。
黄万钧现年32岁,为公司董事局主席兼CEO,负责集团的整体战略规划、业务及运营管理;
创业前,黄万钧于2014年4月至2019年12月为北京摩点会想科技有限公司的运营总监。在此之前及自2013年7月起,彼为华兴泛亚投资顾问(北京)有限公司的分析师。
黄万钧于2013年6月在中国中央财经大学取得项目管理学士学位。
李晶女士为公司CFO、人力资源总监兼董事会秘书。

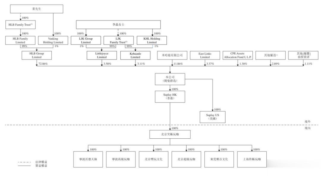
IPO前,黄万钧通过HLBGroup持股为72.86%;
赵宾宾女士通过LOLInternational、章青玉女士通过QYCherry分别持股为1.04%,宫宇宁通过GYNJOY持股为0.81%,WanhuaAdvisory持股为0.26%,EastLinks持股3.37%;

米哈游有限公司持股11.86%,CPEAssetsAllocationFundI持股1.3%,ItheraelVCConbehalfofGam3GirlVenturesFund持股0.23%,HitPointinvestment持股0.1%,SilverpointeInvestments持股为0.52%。
———————————————