DC娱乐网
初一数学竞赛试题 共19页 最后一页发在评论区 这是初中数竞的常规难度 奥数小丛
2026-01-06 13:03:36
数学放大镜
生活
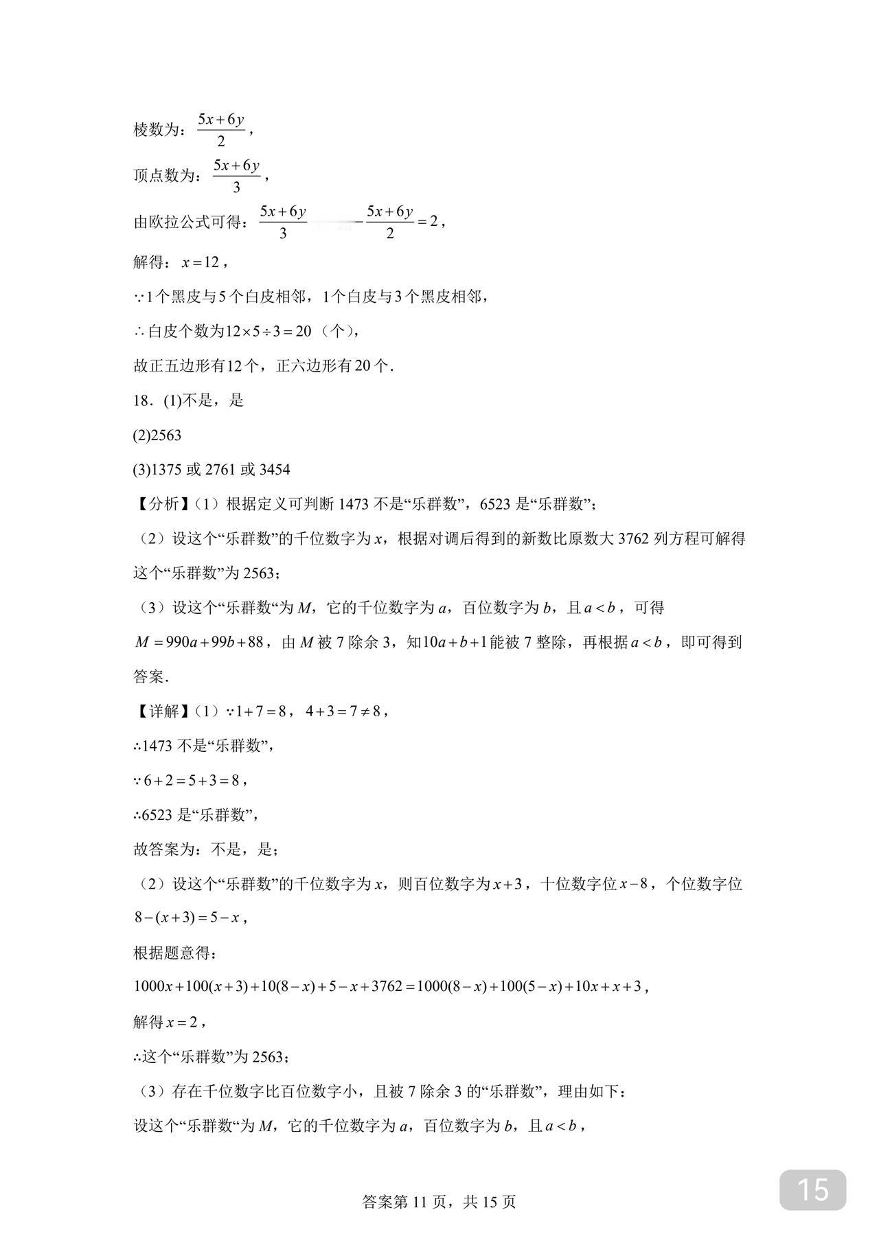
初一数学竞赛试题 共19页 最后一页发在评论区 这是初中数竞的常规难度 奥数小丛书 小蓝本第3版 初中卷8册单墫编 数学竞赛 奥赛难点宝典
猜你喜欢
小学数学8个乘法速算技巧方法口诀!太实用了,掌握做题快一半
2025-12-16
青易说娱乐
标签:
数学
中小学
小升初
三年级数学教不了了
2025-12-19
学生宣大使
标签:
数学
中小学
高一数学竞赛题高中数学哪个年级最难内行人告诉你:高一高一的集合、函数以及不
2025-12-11
数学放大镜
标签:
高中数学
函数
中小学
但凡有个高中文化,也不会这么编
2025-12-28
星圈娱食
标签:
中小学
应该怎么判断一个人的数学天赋好不好?
2026-01-01
大学安利
标签:
数学
孩子班上数学的平均分大概在120~125左右,对于高中的学生而言,尤其是女孩子,
2025-12-15
家有社会
标签:
数学
中小学
有没有数学好的同学这是多少公里???
2026-01-06
宏达聊汽车啦
标签:
数学
高中各科难度排名,物理排名难度第一,没有任何争议,这个学科对数学要求高,非常抽象
2026-01-07
华辉爱生活
标签:
数学
物理
中小学
热门分类
推荐
热榜
军事
NBA
体育
社会
明星八卦
娱乐
财经
科技
汽车
历史
国际
游戏
动漫
公益
搞笑
商业
互联网
数码
国际足球
房产
家居
时尚
科学探索
职场
育儿
股票
教育
影视
情感
热点
中国军情
武器
中国南海
中国足球
亚洲杯
科比
综合体育
CBA
投资
楼市
大咖秀
外汇
创业
风口
SUV
豪车
概念车
优惠
新能源
美国
欧洲
朝日韩
俄罗斯
孕期
街拍
恋爱攻略
婚姻
正能量