
文丨王昱编辑丨何洋
[亿邦原创]“就个人体感而言,做着做着现也多少有点走入瓶颈了。”回顾过去几年间的跌宕起伏,做俄罗斯市场的跨境电商卖家Pike若有所思。
他坦言,俄罗斯主流电商平台的增速依然可观——“机会还在,只是环境变了”。
2021年时,对制造业工作感到厌倦的Pike,折腾了几个月自由职业后,偶然在社媒上看到Ozon招商的讯息。他脑子一热,决定“豁出去试试”,从一个无货源的纯新手卖家,开始跨境电商创业之路,也成了中国内地最早的那批Ozon拓荒者。
“也算是赌性坚强了,啥也不懂就敢上桌。”Pike揶揄道。幸运的是,“单车变摩托”的造富故事确实发生了。
“不敢说大富大贵,至少身份从流水线上讨食的‘厂哥’,变成了一个管着四五个运营的小老板。”Pike不无得意的表示,“几千块钱老本,现在已经翻成年销额近千万元的铺货矩阵。但凡要是换了别的传统平台、成熟市场,估计很难取得这种丰厚回报。”
然而,步入创业的第四个年头,他也感觉到野路子出身的自己,正在触碰业务增长的隐性壁垒:一路走来,从强制使用官方指定物流、回款延迟、汇率波动到大规模查店封号,再到佣金一路上涨,平台侧与商家圈子之间的摩擦,Pike几乎都体验过一遍。
“逐步迈入深水区,从千万级的腰部卖家再往上走是道门槛。”他表示,现在,想在Ozon上赚到第一桶金,要投入的精力、财力比早些年高出数倍。与此同时,越来越多具备资金、供应链和合规能力的“大卖正规军”入场,也让竞争陡然升级。
“草莽创业的窗口期已过去,未来怎么走,只能说多学习、多补课吧。”Pike并不讳言自己的不确定感,“形势比人强——这片市场的水位线越涨越高,潮汐之下,根基不牢的玩家迟早会被吞没。”
某种程度上,Pike的经历并非孤例。一个人的生意,往往是一个市场的缩影。个体卖家的生存迷思,背后所折射的,是整个俄罗斯电商市场正在发生的结构性转向。
过去几年,凭借需求缺口、供给红利和相对宽松的平台治理,俄罗斯市场曾是一处“随处拾金”的“露天矿”。但随着电商基建逐步完善、监管与合规要求不断收紧,增长形态发生转变,发展规则也被重写。
从这个意义上说,过去一年,俄罗斯电商正立于十字路口。粗放扩张、野蛮增长的阶段已经结束,下一个周期则悄然揭开序幕。“如何长期留在牌桌上”成为商家们的新命题。
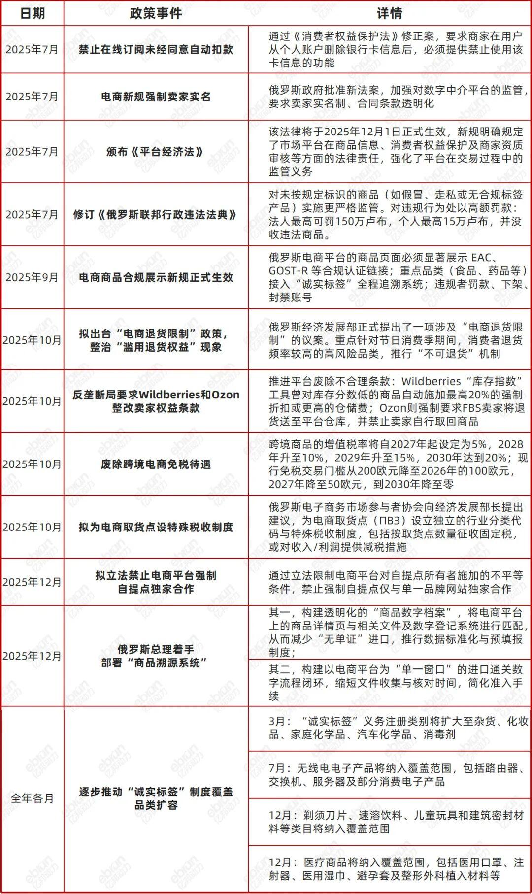
01重磅政策相继出台,市场进入洗牌期
2025年,在俄罗斯市场,行政力量与电商平台依旧是塑造市场格局的主导因素。
在政策端,“平台经济”成为热词。具体来看,有三大举措尤其值得商家关注。

其一,是电商合规展示新规的快速推进,以及“商品溯源”体系的逐步搭建。
此处,需要区分两个互补的体系——“合规证书数字化展示”与“诚实标签扩容”。
前者要求卖家在电商平台上传商品时,必须在后台关联并展示该产品的EAC/GOST证书(欧亚联盟符合性认证/俄罗斯国家标准),消费者点击链接即可直接跳转至俄罗斯联邦认证服务局的官方数据库,确认其真实有效。
与之并行,后者则正在经历从“注册”到“强制标注”的缩紧落地。2025年,化妆品、日化、食品、玩具与婴童用品,以及IT和消费电子设备等品类,已迎来或迫近“禁止无标售卖”的红线。从最初的系统注册、权限获取,到允许有标与无标产品共存的试点阶段,再到全面拦截无DataMatrix码商品的销售活动,二维码追溯商品全生命周期信息已成为硬性要求。
通过所谓的“诚信标签”,监管方和消费者能够扫码了解商品的生产信息、合规资质、物流路径,以及商品的当前状态——无论是在售、已售还是过期。
为了助推这套合规政策落地,俄罗斯政府正致力于构建基于电商平台的“单一窗口”溯源机制。
以往,俄罗斯电商市场的合规清查主要由平台执行。Wildberries、Ozon、YandexMarket等主流平台已部署复杂的风控体系,包括利用机器学习识别异常价格、严格核验卖家资质。
某俄罗斯大型海外仓服务商向亿邦动力表示,这些措施主要是“自上而下,事后补救”——发现异常后再进行限制或封禁,难以彻底根治假货泛滥。而监管新规,则强调“自下而上,事前预防”——整合多部门数据,构建商品的数字化履历,从源头压缩灰色操作空间。
目前,这一新政主要沿两条改革主线推进:
首先,构建透明化的商品数字档案,将平台上的商品详情页与相关文件及数字登记系统匹配,从而减少“无单证”进口,并通过数据标准化与预填报制度,为合规主体加速上架流程;
其次,构建以电商平台为“单一窗口”的进口通关数字闭环,缩短文件收集与核对时间,简化准入手续,降低中小企业交易成本,同时减少以往多方核验过程中的人工差错。
整体来看,2025年的俄罗斯电商监管正逐步从“被动处置”向“主动治理”转型。变革之下,商家直面新规则、新系统,必然会存在一个漫长的“磨合期”。

其二,逐步废除跨境电商免税待遇,将其与本土贸易拉齐。
“跨境电商的税费优势,正在以肉眼可见的速度消失。”卖家Kara感慨道,“相比美国,俄罗斯动作虽然看似温和,但其贸易保护的决心一点也不逊色。”
具体而言,2024年,俄罗斯将商品免税进口门槛从1000欧元下调至200欧元;2025年又进一步宣布,将该门槛在2026年降至100欧元,2027年降至50欧元,最终在2030年全面取消。
与此同时,通过电商平台由个人从境外购买并进口至俄罗斯的商品,也将逐步被纳入增值税征收范围。根据俄财政部提案,跨境商品增值税率自2027年起设定为5%,随后逐年上调:2028年升至10%,2029年升至15%,2030年达到20%。纳税义务将由销售境外商品的外国卖家和俄罗斯电商平台共同承担。
“过去依靠免税门槛和低税率获得的价格优势正在消失。”Kara表示,从直接按进货成本反推售价、上架即可产生动销,到如今需要仔细盘算每个SKU的成本结构,在转化率和成本可控之间寻找平衡点,俄罗斯市场的选品、运营工作注定要向复杂化进行转变。“到了告别低难度模式的时候了。”她说。
其三,正式颁布《平台经济法》这一规范电子商务行业的根本大法。
在政府的推动下,从法律规章的“顶层设计”,到数字化联通、标签展示、清关流程等具体框架、操作系统的“神经末梢”,行政力量正通过铺展一套精密的数字化工具重塑俄罗斯电商的面貌——将其从一个缺乏明确法律约束、依赖各类零散法条、行政指令“打补丁”才能运行的后发市场,变为一个监管充分、规则明晰的“制度高地”。
在电商合规方面,俄罗斯或许称得上“后来先到”。其经济发展部部长马克西姆·列舍特尼科夫曾直言,俄罗斯在平台经济立法方面走在了世界前列。
这一法案不仅规范了平台的合同与透明义务、消费者权益与争议处理机制,还建立了完善的责任与禁令规则,起到了“排干沼泽”、厘清权责、压缩灰色地带的作用。
一位合规服务从业者向亿邦动力指出,对跨境卖家而言,当前必须尽早着手准备“可溯源的证明文件”,按批次或序列系统化归档相关材料,并逐一核验已在电商平台上架商品的实际信息。数据包的精确度越高,向“商品溯源”新规过渡时遭遇封禁或延误的风险就越低。
“商家必须从根本上重审进口合规逻辑。”他强调,如今必须清醒认识到,电商平台已与行政侧的合规改革深度耦合,成为了新的查验系统的“基座”,双方数据互通。“如果继续使用灰清方案,商家所要背负的风险将不再只是罚款,还可能直接导致经营主体被平台渠道拉黑、彻底拒之门外,断了在俄罗斯市场捞金的财路。”
02平台“三管齐下”:聚焦基建、招商、合规化
与刚性的政策因素不同,在俄罗斯市场,电商平台不仅充当着政策执行的“延伸手臂”,更发挥着培育生态、桥接供应链与消费市场两端的作用。
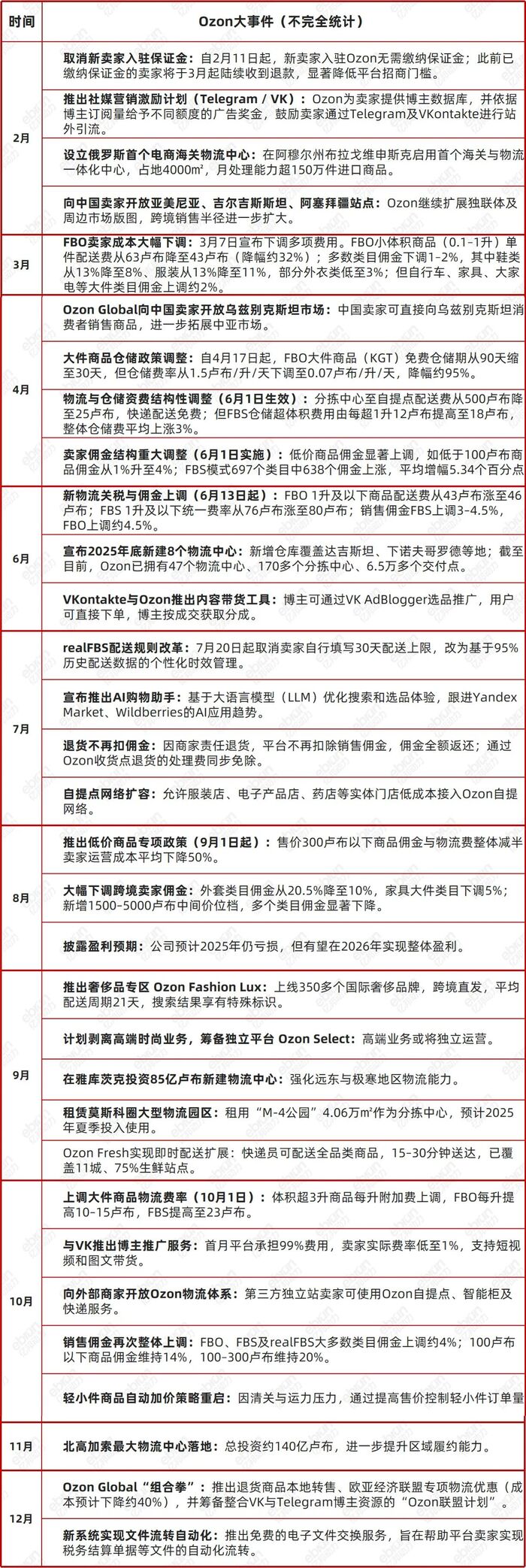
2025年,俄罗斯主流电商平台继续沿着加强物流基建、扩大招商、紧抓合规化的三大轨道稳步推进。
-物流基建
对于一个横跨11个时区的国家而言,物流天然是电商基建的关键所在。
过去,履约能力不足、配送时效不可控、覆盖半径有限等问题,直接限制了电商的扩张边界。但进入2025年,这一局面正在被迅速改变。以海外仓和履约中心为轴心的电商物流设施,在俄罗斯进入了前所未有的建设高峰期,其增速在一众新兴市场中名列前茅。

咨询公司Nikoliers的研究显示,2025年俄罗斯仓储物业的新增供应面积预计将达到780万平方米,较2024年增长1.7倍,刷新历史纪录。
专家预计,到2025年底,俄罗斯优质仓储物业总量有望突破5600万平方米。更重要的是,仓储资源的密度与区域结构也在同步优化。预计至2025年底,俄罗斯每千名居民拥有的仓储面积将提升至381平方米,跻身新兴市场中的第一梯队。
而以Ozon、Wildbrries、YandexMarket为代表的电商平台则是基建浪潮的主要推手。大型电商平台不仅大规模建设自有配送中心、拓宽自提点网络,还通过BTS(Build-to-Suit)定制项目锁定长期产能,为业务扩张提供“硬底盘”。
据不完全统计,Ozon2025年见诸报端的物流基建相关事件多达7起,WildBerries则多达20起,YandexMarket也传出4起。相关基建范围既包括莫斯科大都市圈,也触达了西伯利亚等远东偏远地区,以及中亚、白俄罗斯等泛独联体国家。
有数据显示,Wildberries管理着超过135个物流设施,总面积超过400万平方米;而Ozon也不遑多让,过去一年间,仓库面积增长了33%,达到370万平方米。
在“最后一公里”领域,与全球多数以“送货上门”为主流的市场不同,俄罗斯消费者在履约方式上的偏好呈现出鲜明差异。数据显示,超过九成的电商订单最终并非直达门口,而是被配送至各类自提点——“自提点优先”成为了一种广泛存在的履约方式。
为此,各大电商平台也在积极加码自提点网络的建设与升级,并将其视为电商基础设施中不可替代的一环。
一方面,平台通过持续扩展点位密度把自提点深入到中小城市、城镇乃至乡村地区,以弥补传统快递“送不到、送不起”的现实短板;另一方面,自提点的功能也不断被“再定义”,从单纯的履约节点,演变为集展示、服务、售后、品牌触达于一体的线下触点。
目前,依托加盟模式,Wildberries拥有超58000个自提点,而Ozon拥有超60000个自提点。而且,这一规模还在持续增长中。
“我们一开始也以为俄罗斯的电商物流很落后,实地调研后才发现根本不是那么回事。”某家电跨境大卖的副总裁向亿邦动力谈道,“老黄历”早应扬弃,俄罗斯电商平台的本地履约能力不容小觑。
“经常是走在一片前苏联的破旧赫鲁晓夫楼里,突然就有灯光明亮、平台Logo鲜艳的自提点与货车,出现在某个转角或者单元门旁,密度大得惊人。尤其是在莫斯科、圣彼得堡等人口密集的核心区域,其数量不亚于中国内地的各种驿站。”他表示。

-在华招商
积极引入中国优质供应商仍是各大平台一如既往的主旋律。
Ozon在2025年保持了较高的活动频率,除了4月的广州全球启动大会和12月的杭州峰会两场超高规格大会以外,其招商团队在2025年总共举办了超过120场产业带活动,覆盖了几乎所有的中国跨境电商产业带,并累计举办50场培训,覆盖卖家超过4万人次。
与此同时,Wildberries与YandexMarket去年也相继在中国举办了各自的首次大型官方峰会,标志着这两家平台正式将中国卖家纳入其全球化扩张的核心版图。
为了吸引卖家入驻,各家纷纷抛出利好条件,例如:
Ozon向中国商家开放了亚美尼亚、阿塞拜疆、吉尔吉斯斯坦以及乌兹别克斯坦等四大新站点的销售权限,并建成了三座本地客户满意中心,将卖家满意度(NPS)提高了25%;
而Wildberries则落成了南通与杭州两大商家服务分中心,并推出了中国卖家扶持计划。
不过,对于商家而言,真正牵动决策的始终还是佣金比例、物流费用等一系列刚性成本。
在这一核心诉求上,平台们也伸出了“橄榄枝”,例如:
Ozon降低了FBO小件配送费率和尾段运费,并针对特定类目推出了大幅的季节性佣金下调,同时,平台还推出了“退货不再扣佣金”和“退货商品本地转售”等举措,有效缓解了卖家的成本压力;
Wildberries则通过“星辰计划”为中国青年创业者提供佣金减免和流量扶持,并承诺在半年内维持卖家佣金不变,同时降低提现手续费,为卖家创造更稳定的运营环境。
在火热的招商节奏推动下,市场也交出了令人瞩目的销售成绩单。以Ozon为例,仅在2025年第三季度,OzonGlobal中国卖家的商品交易总额同比增长超过四倍;截至目前,平台已助力中国卖家实现日均订单量超过200万笔,相比2022年第四季度,整体业绩增幅超过60倍。

-合规化
除了加大物流基建投入与在华招商力度之外,配合政府推进合规改革也成为各大平台经营工作的一根“暗线”。
一方面,各平台在正品审查方面持续强化。过去三年,俄罗斯四大电商平台——Wildberries、Ozon、YandexMarket以及AliExpress——因版权方投诉下架商品高达1330万件,俄罗斯联邦反垄断局(FAS)指出,这些商品均未通过正品验证。
另一方面是响应“商品溯源”的政府号召,打好提前量,完善平台的实体设施与数字服务体系。
Ozon设立其在俄罗斯边境的首个电商海关物流中心,旨在强化其“白色清关”能力;同时,其还推出免费的电子文件交换服务,旨在帮助平台卖家实现税务结算单据等文件的自动化流转,为未来合规新政的全面上线铺路开道。
Wildverries则推出一站式合规认证服务“WBСертификация”,卖家可在后台在线申请合规证书与声明,显著降低认证时间与对接成本。
与之相似的,YandexMarket也上线了“正品认证”标识,覆盖家电、电子、汽车用品、体育用品、食品和日化六大品类。卖家提供供货合同等文件,经平台质检后即可开启认证标识,被业内普遍视为针对未来合规政策全面落地所做的前瞻性流程储备。

03理解俄罗斯市场的“恒量”与“变量”
2025年,俄罗斯市场风起云涌。在“变量”的猛烈冲击之下,商家此前所依赖的“确定性”被打乱,各个环节的经营决策都亟待重新考量。
在商家圈中,一个常被提及的问题是:层出不穷的政策新规落地,平台佣金和费率频繁调整,跨境商品的免税红利也逐步消退,俄罗斯市场还能做吗?
“可以做。”一位泛品类大卖坦率地表示,“或者更准确地说,如果连俄区都挑三拣四,那还能做什么呢?难道Temu、亚马逊、Shopee现在就好做吗?”
他分析称,相较于“运动式执法”、骤然加码合规的欧区,关税“坐过山车”的美区,以及扣点费率多轮上调的东南亚,俄区的所谓“逆风”,其实已经算是温和可控、循序渐进了。
“不能因为习惯了假授权、灰色清关或零报关的便利,就产生依赖性。”他强调,“学会迎接变化才是关键。在俄罗斯市场,变化本身或许就是常态——如果没有那场出清欧美品牌的大地震,又怎会有中国卖家北上捞金的机会?我们就是借着变局的东风上桌分羹的。”
另一方面,如果仔细观察,便不难在“变量”的表征之下,一些深层的“恒量”仍然稳健支撑着这个市场的增长潜力。

其一,俄罗斯电商仍处于快速增长的扩容圈地阶段——类似于2016年前后的欧美,或2019年前后的东南亚。
数据显示,如今,俄罗斯整体电商渗透率约24%,其中65%的电商交易额都由平台贡献。以1650亿美元为起点,分析机构普遍预测,未来两年俄罗斯电商市场规模将突破2000亿美元,渗透率则有望提升至31%。
一个容易忽视的事实是,若以规模衡量,俄罗斯早已成为欧洲第二大市场——明显高于法、西、意等国,甚至超越了德国,且与第一大市场英国的差距也在迅速缩小。
其二,电商渠道在许多地区事实上具备“独占性”,拥有稳固的结构性份额。
作为世界上国土面积最大的国家,俄罗斯人口分布高度分散。除少数超大型城市外,大量居民生活在区域首府、地方城镇,乃至更为偏远的乡村之中。
许多实体零售商放弃涉足这些低“边际价值”的地区,而电商平台承担起了“零售基础设施”的普惠性功能,成为当地居民获取日常消费品的关键,甚至唯一渠道。这意味着,一旦平台完成对区域市场的渗透,其用户黏性与市场份额往往高度稳固,是一份旱涝保收的“铁杆庄稼”。
其三,俄罗斯消费者高度风险厌恶,对品牌拥有极高的忠诚度。
一个常被引用的指标是“不确定性规避指数”(UAI),俄罗斯消费者在该指数上的得分高达95分,显著高于欧美市场约60分的平均水平——相较于“锱铢必较”的性价比优先取向,俄罗斯人更看重稳定性、可预期性与长期价值。
对于中国出海企业而言,这并非坏消息。相反,在俄罗斯,持续投入品牌建设、系统性积累品牌资产,往往更容易形成长期护城河,规避恶性的价格内卷。
小家电大卖Johnson就向亿邦动力表示,俄罗斯是整个独联体和中亚市场的品牌高地。许多周边国家的劳动者在俄罗斯打工,挣到钱后会汇回老家,用于家人的生活开支。
“因此,如果你在俄罗斯做品牌化建设、培养品牌心智,那么当这些侨工回国时,他们所在地区的市场对你的品牌认知也会随之建立——他们实际上扮演了从高势能市场向认知洼地‘降维布道’的角色。”他指出。
事实上,面对规则变革、关税调整,关键不在于如何绞尽脑汁与政策、平台“胳膊拧大腿”,妄图“三两拨千斤”,而在于超越“铺货、打游击、赚快钱”的思路盲区。
“不可能一辈子都做白牌、做店群,我们现在也在尝试孵化品牌。”Pike直言。“和不少品牌商交流后,我发现人家根本不在乎关税、合规成本这仨瓜俩枣,因为打出品牌声量之后,消费者和本地经销商都愿意帮他们消化价格的上涨——俄罗斯人确实认品牌。”
很多时候,甚至不需要大张旗鼓地做品牌营销,只需要做好售后、产品足够皮实,就能极大拉升消费者的复购率和客单价。
“我们有一款带线吸尘器,用料扎实、主打耐用。”Johnson回忆道,“不少俄罗斯消费者最初只是买回度假别墅里当日常消耗品使用,却意外发现它耐用可靠、物有所值,随后便连下多单,为每个居所都配备一台。”
“此外,当客户发起售后申请时,我们会及时寄送滤芯等耗材备件,让消费者明白并非机器性能出现问题,而只是耗材使用到寿命。正是这种细致服务,让不少消费者对我们的产品质量更加信任。”他说。
如今,有线吸尘器这一品类,在俄罗斯海关的年进口量约为220万台,其中约有一半都来自Johnson的公司。
除了以上的三大“恒量”之外,俄罗斯市场在2025年还出现了很多值得商家特别关注的长期趋势。
一是下沉市场正在加速成熟。
以2025年Q1数据为例,非一线城市的消费者在Ozon上的花费达到1298亿卢布,首次超过了莫斯科市场。同时,中小城市及农村地区的交易额增速是首都的两倍,下沉市场成为新的增长引擎。
以往,出于成本考量,中小跨境卖家通常采取“以莫斯科、圣彼得堡为轴线,辐射中西部城市区”的策略,远东以及广大乡镇地区的“低密度订单”则可能被直接放弃。
然而,伴随着平台物流基建的成熟,尤其是官方配送网络、自提点设施的铺展,未来这一部分增量有望激活,为跨境卖家敞开一个更广阔的市场。
二是西方品牌似乎正在形成“回潮”。
Kokoc数据显示,自2022年俄乌战争爆发以来,有560家外企宣布退出或暂停在俄运营,但已有部分企业返回。到2024年第四季度,已有235家企业重返市场,预计2025年将有350家企业回归。
其实,许多号称“撤离”俄罗斯的西方品牌,并未真正退出市场,只是换了运营主体或品牌名称,继续以另一层“马甲”维持业务运作。其中的很多企业选择放弃维持昂贵的线下门店,让出商场里的据点,转战线上渠道、以各种第三方名义开设的“代售店”形式存在。
事实上,今年OZON专门为品牌商品开辟了OzonFashionLux以及OzonSelect两大专区,在这一举措背后,或许便有着西方品牌——尤其是高端奢侈品——回潮的推波助澜。
尽管西方品牌的回归趋势能否延续仍有待观察,但中国卖家依旧不可掉以轻心:在自身品牌建设尚处于“爬坡期”的敏感阶段,那些曾经在俄进行多年用户教育的“老对手”的暗中埋伏,可能随时形成竞争压力。
三是平台的货币化压力正在向下传导。
类似于东南亚市场主流平台迫于货币化压力对扣点的屡次上调,以Ozon为代表的俄罗斯平台也走到了“盈利转正”的关键跳台之前。
Ozon财务总监伊戈尔·格拉西莫夫曾表示,公司2026年有望实现盈利。
而在此背后,来自资本市场的投资回报压力,正迫使平台在销售佣金、物流费率、广告服务等方面不断优化收益结构。这意味着,头部平台在推出卖家激励政策的同时,也在逐步向商家传导运营压力:佣金调整、物流费用以及推广费用的分层定价,都是其实现财务平衡的手段。
据商家反馈,目前,Ozon跨境店的扣点平均保持在15%-25%之间,与Shopee、Lazada、Temu等平台大致相近;而其本土店的扣点则往往高达25%-35%,甚至极个别情况下高达40%——属于线上渠道中的较高水平。
不过,对此,平台也尝试在商家可负担性与费率上调之间取得平衡。今年,Ozon便在整体上调佣金的同时,在旺季阶段进行了季节性的品类降佣,并且进一步细化了物流费用的分段规则,降低了低价商品、轻小件商品的相关费率,旨在做到“有取有施”,降低商家抵触情绪。
