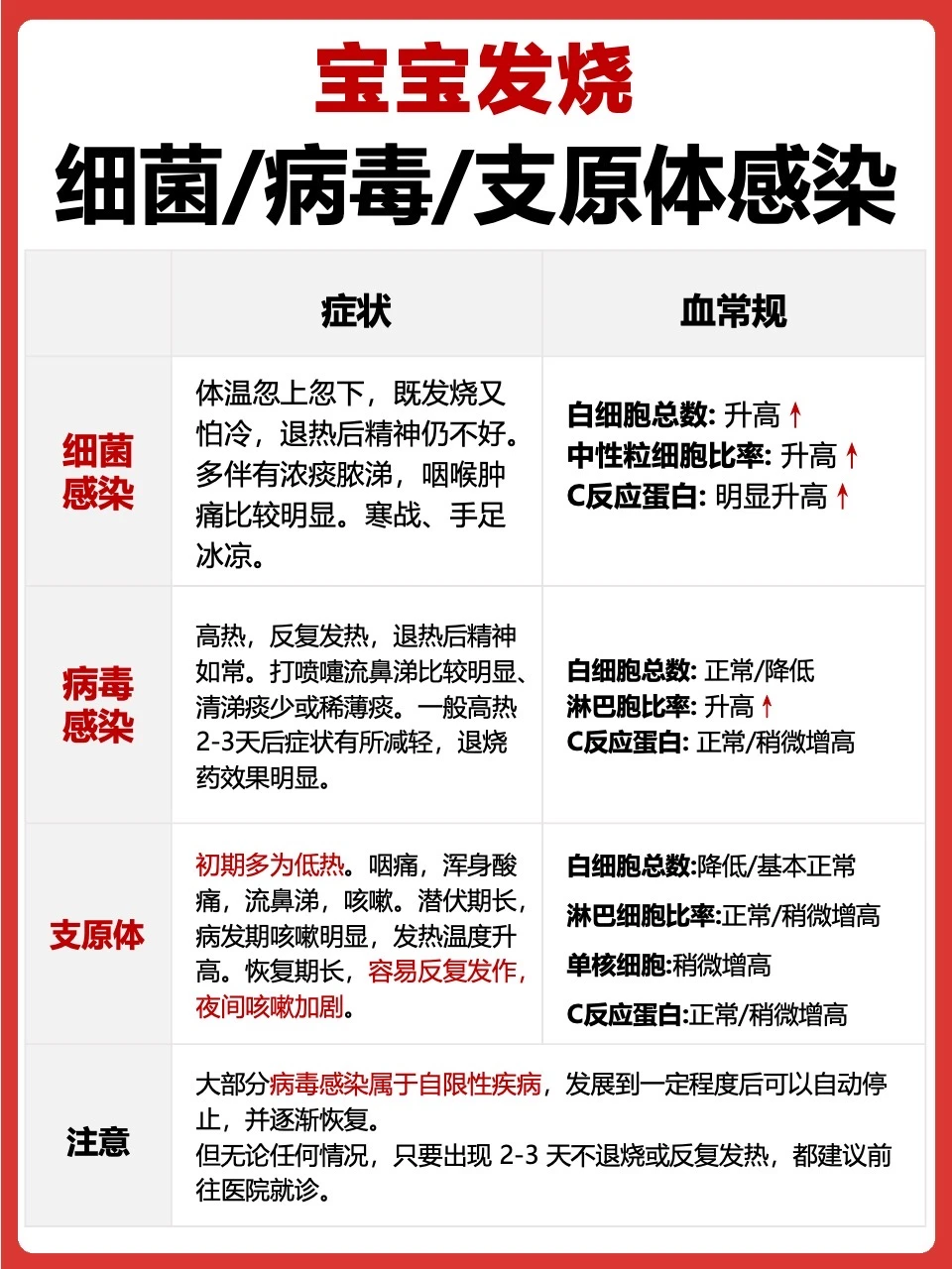
当宝宝发烧🤒感冒时,很多家长总想赶紧用点消炎药消炎,但其实抗生素对病毒感染🦠是完全无效的哦!宝宝发烧,首先得弄清是什么引起的。常见的有病毒感染、细菌感染,还有秋冬季容易流行的支原体感染。
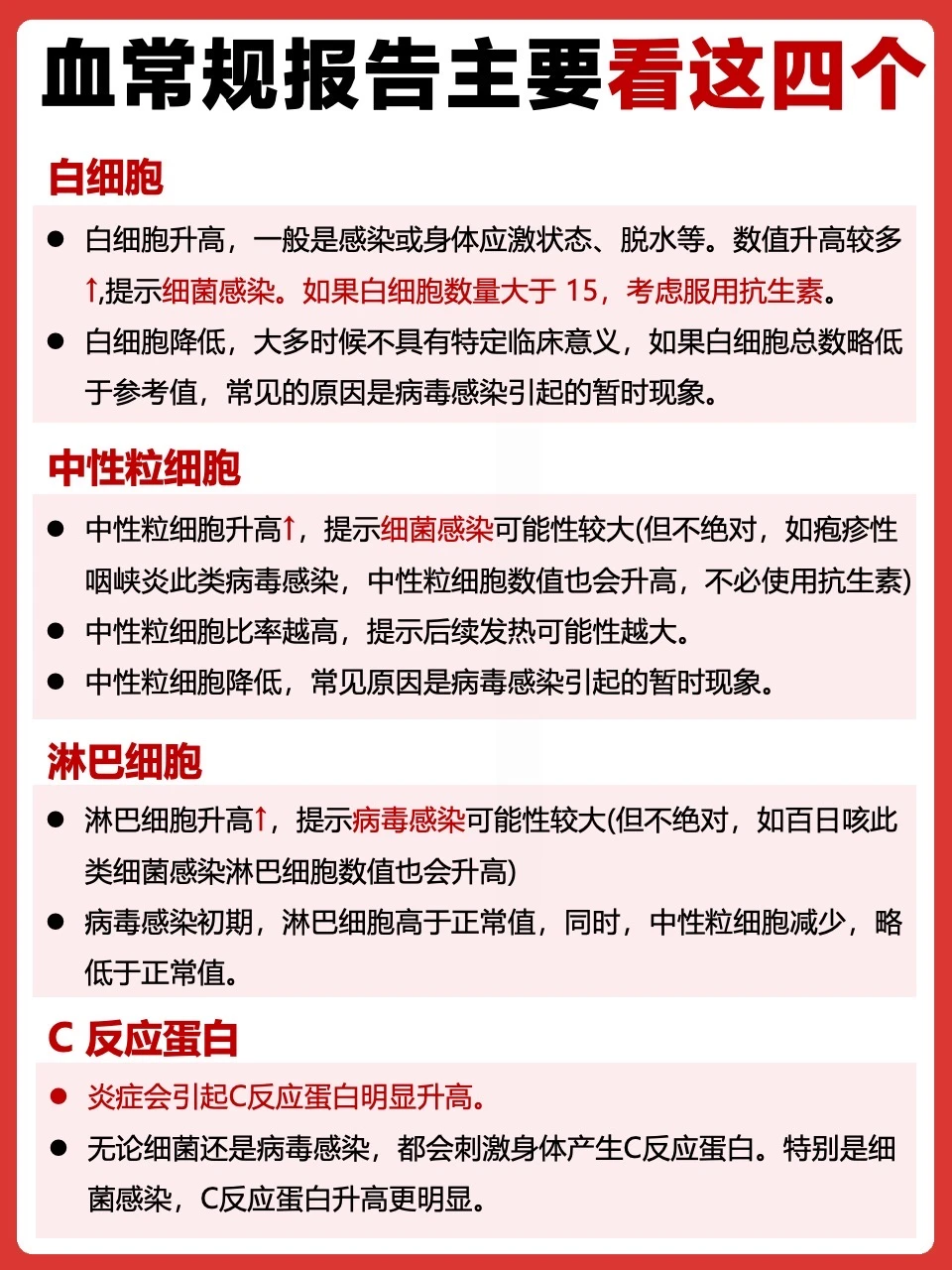
看血常规🩸报告其实没那么难,它能帮助咱们了解孩子的身体状况和生病原因,减少不必要的焦虑,也能早点应对,避免用错药。建议妈妈们码住,以备不时之需,具体见P1-3
宝宝发烧如果是病毒感染,那么基本自愈性,不需要用药治疗 ;如果细菌感染和支原体感染,就需要吃抗生素了。
像我家娃体质比较弱,一到换季就容易生病,如果还需要住院,一年下来开支也不小[失望R]。所以我准备给他买一份保险,做了不少功课之后,我在支付宝上找到了这款由人保财险承保的【好医保·住院医疗(0免赔)】,说说我看中的几个点:
✅ 0免赔额:平时孩子换季生病、支气管炎住院,就算只花个一两百也能报销,一般医疗责任内费用1块钱都能赔,年累计自费1万以内,报销比例为30%,1万以上赔付比例100%。
✅ 性价比很高:对比下来,同样保障的产品里,这款价格很实在。每个月少买一件玩具🚗,可以换来百万的医疗保障,万一住院能给钱包减轻不少负担,有小孩的家庭用上真不亏。
✅ 保障很全面:住院、特殊门急诊、住院前后30天门急诊,都在保障范围。尤其是住院前后的门急诊,对小朋友来说真的很实用!
现在秋冬季正是各种病毒🦠高发期,平时一定要给孩子做好防护。防护之外,给娃备好一份健康保障,心里总是更踏实。
感兴趣的妈妈可以上支付宝🔍【好医保住院】,选择人保财险承保的那款看看哦~
*具体费率和保额以实际投保页面为准,本产品由人保财险承保






