有朋友问:在地摊、古玩城、网络购买的文物合法吗?
这个问题,首先要明确购买文物目的,新版《文物保护法》对于购买文物的三种目的都有相应的法规条文。
购买文物目的:1、公民(私人)收藏,2、买卖经营(古玩店等),3、拍卖公司。
一、民间收藏,首先什么是收藏?指不以盈利为目的,把各种物品(文物)有条理的收集、保管、整理和研究的一种行为。现代汉语词典的解释,收藏就是收集保藏。
二、公民收藏的法规。
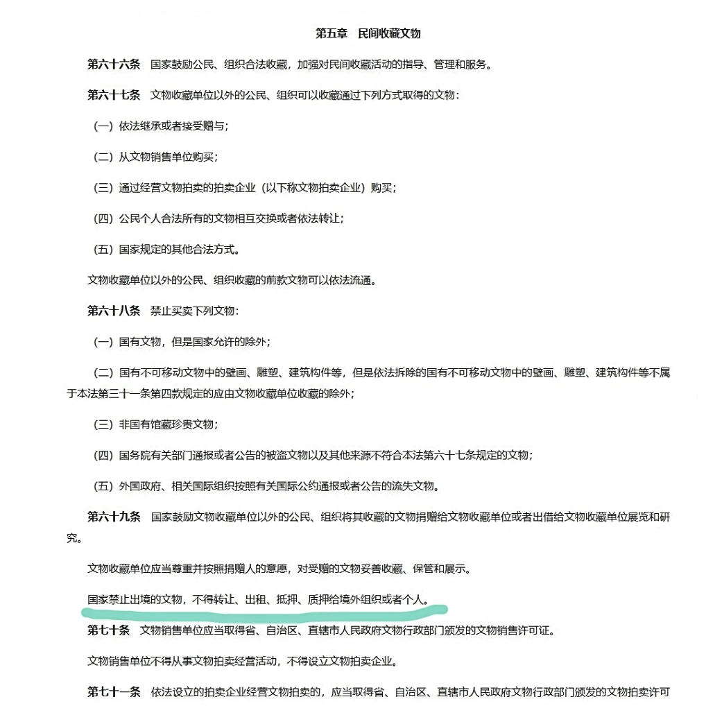
《文物法》第五章 民间收藏文物。
第六十七条 文物收藏单位以外的公民、组织可以收藏通过下列方式取得的文物:
(一)依法继承或者接受赠与;
(二)从文物销售单位购买;
(三)通过经营文物拍卖的拍卖企业(以下称文物拍卖企业)购买;
(四)公民个人合法所有的文物相互交换或者依法转让;
(五)国家规定的其他合法方式。
解读:分项前三项条文非常明确,不叙述。
(四)公民个人“合法”所有的文物相互交换或者依法转让,
(五)国家规定的其他“合法”方式。
重点都提到的关键词是“合法”,这个“合法”该怎么理解呢?
三、什么是“合法”收藏文物。
《文物法》第五章,第六十条中的分项(四)、(五)关键词都有“合法”二字,但这个“合法”具体是什么并未作明确规定。
如果法律未作明确规定,根据法律规定:凡是不与国家的法律和利益相冲突的,它就不违法,既法律上认为:法不禁止即可行。
我们就需要详细来阅读《文物法》中,相关条款,文物收藏中那些是明确违法不能做的。
四、那些文物公民(私人)是不能收藏的。
上篇笔记已详细写。
五、公民可以收藏那些文物。
第五章 民间收藏文物 第六十六条 国家鼓励公民、组织合法收藏(新版《文物法》新增项)。
解读:公民可以合法收藏文物。
说明:文物的等级:《文物法》第三条 文物分为不可移动文物和可移动文物。
可移动文物,分为珍贵文物和一般文物;珍贵文物分为一级文物、二级文物、三级文物。
综上所述,公民以收藏为目的收集(购买)文物(不分等级),只要不购买被盗、丢失文物、就是合法的。
回答朋友问题:以收藏为目的,在地摊、古城城、网络上购买的文物都是合法的。
备注:公民收藏文物注意事项⚠️,
第五章民间收藏文物 第六十九条:
国家禁止出境的文物,不得转让、出租、抵押、质押给境外组织或者个人。
解读:公民收藏文物,流通时要注意不能把文物以各种形式“倒卖”给外国人,这是违法的。



