根据《深圳市积分入户办法》(深发改规〔2023〕2号),历经线上申请、部门核验、积分复核、社会公示等环节,深圳市最终确定15001名正式入户人员。近日,发改部门已配发入户指标卡,已入围的申请人可开始办理落户。
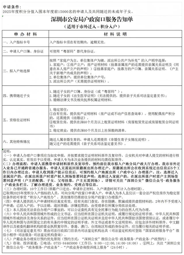
记者了解到,今年人员落户工作已于1月上旬正式启动,已入围的申请人可按自身情况选择办理入户方式。其一是关注“深圳公安”微信公众号,在“政务服务—户政业务—户籍迁入—市外迁入-积分入户—我要落户”栏查看落户指引,了解入户指标卡信息,入户材料及办理流程等服务。
近期,深圳公安推出了“积分入户高效办”服务,仅限申请时只填报本人单套合法产权住房的入户人员。申请人通过手机或电脑,全流程网办,实现零跑腿、不见面、自动批,最快一天落户深圳。该服务自1月4日上线以来,已服务了超4400人,最快26分钟完成落户。申请人可在积分入户“我要落户”查看自己是否符合条件,同时公安部门也将推送指引短信。

户口卡可自行选择“邮寄领取”或“现场领取”。邮寄领取:落户后1至2个工作日内通过邮政快递发出(费用由邮政快递收取,省内18元/证,省外20元/证)。现场领取:落户后,申请人携带身份证原件在工作时间自行前往全市任一户政窗口打印。登录粤省事微信小程序-数字空间-证照数据管理,可同步领取电子户口簿。
第二种办理入户的方式为申请人到窗口现场办理。其他不符合“高效办”的入围人员(如多套房产、配偶房产、租赁等),待取得入户指标卡后,根据自身情况携带户口簿、身份证等办理材料预约拟入户地公安分局现场受理。

为减轻窗口压力,全市将分批发放指标:排名1至4000名的申请人于2026年1月4日发放入户指标;排名4001至8000名的申请人于2026年2月1日发放入户指标;排名8001至12000名的申请人于2026年3月1日发放入户指标;排名12001至15000名的申请人于2026年4月1日发放入户指标。
值得注意的是,入户指标卡有效期截止至2026年12月31日,逾期未办的,入户指标卡作废。因特殊情况(如小孩入学报名等)需申请提前下发指标的,可携带证明材料(子女学籍表,在读证明等)前往拟入户地公安分局现场申请。
(作者:深圳特区报&读特记者戚金城文/图)