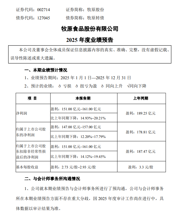
养猪龙头牧原股份公布年报预告!三、四季度养猪企业日子是真不好过,强如牧原股份都已经把养殖成本降到12元/kg了,但是供应过剩价格上不去也没得办法!龙头尚且如此,那么巨星农牧、神农集团等中小养猪企业,日子肯定是更加艰难的!但这也验证了投资逻辑:在行业下行周期龙头公司抗风险能力更大!酱油海天味业、猪股牧原股份和温氏股份都演绎了这个逻辑…那么高净值人群在家庭资产配置时,这个因素就要重点考虑到!

养猪龙头牧原股份公布年报预告!三、四季度养猪企业日子是真不好过,强如牧原股份都已经把养殖成本降到12元/kg了,但是供应过剩价格上不去也没得办法!龙头尚且如此,那么巨星农牧、神农集团等中小养猪企业,日子肯定是更加艰难的!但这也验证了投资逻辑:在行业下行周期龙头公司抗风险能力更大!酱油海天味业、猪股牧原股份和温氏股份都演绎了这个逻辑…那么高净值人群在家庭资产配置时,这个因素就要重点考虑到!
