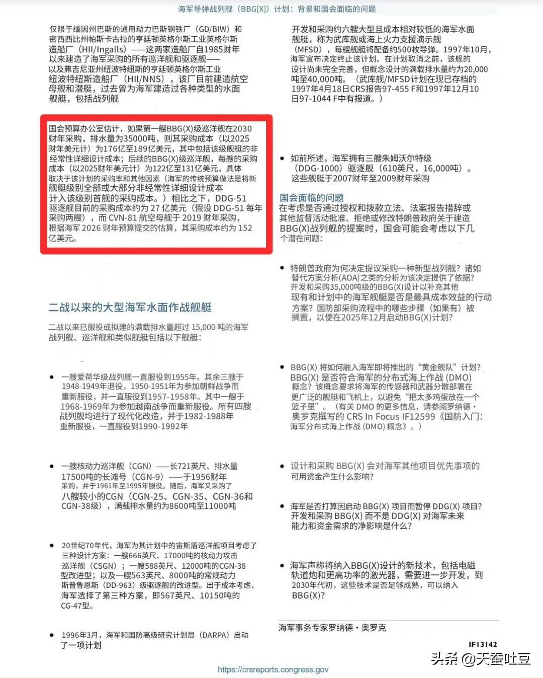
特朗普级战列舰单价超福特级航母——美国国会发布的关于特朗普导弹战列舰的报告,关于造价部分: 如果特朗普级首舰在2030财年采购,其成本(包括设计成本)将高达176~189亿美元(而且是2025财年的美元),后续每艘造价也将高达122~131亿美元。 相比之下,阿利伯克级驱逐舰目前造价27亿美元,当前在建的福特级航母4号舰多里斯·米勒号(CVN-81)的采购成本约为152亿美元。 ➤美国的军费高是有道理的啊。美国海军战舰 美国海军战列舰


特朗普级战列舰单价超福特级航母——美国国会发布的关于特朗普导弹战列舰的报告,关于造价部分: 如果特朗普级首舰在2030财年采购,其成本(包括设计成本)将高达176~189亿美元(而且是2025财年的美元),后续每艘造价也将高达122~131亿美元。 相比之下,阿利伯克级驱逐舰目前造价27亿美元,当前在建的福特级航母4号舰多里斯·米勒号(CVN-81)的采购成本约为152亿美元。 ➤美国的军费高是有道理的啊。美国海军战舰 美国海军战列舰

