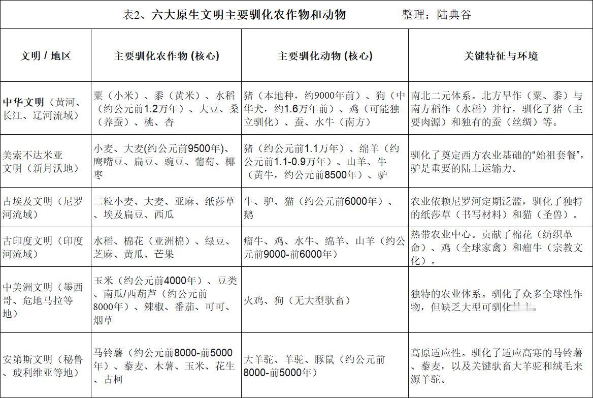
人类六大原生文明 目前学界普遍公认的人类六大原生文明(如表1)是: 1、索索不达米亚文明(两河文明),起源于约公元前3500年,今属于伊拉克、叙利亚等地,核心区域:幼发拉底河与底格里斯河流域(美索不达米亚平原)。 2、中华文明,起源于约公元前3300年甚至更早,今属于中国,核心区域:长江、黄河和辽河流域等地。 3、古印度文明,起源于约公元前3300年,今属于巴基斯坦、印度西北部等地,核心区域:印度河流域。 4、古埃及文明,起源于约公元前3150年,今属于埃及等地,核心区域:尼罗河中下游。 5、中美洲文明(奥尔梅克、玛雅文明),起源于约公元前1500年奥尔梅克,公元250-900年玛雅古典期,今属于墨西哥、危地马拉等地,核心区域:中美洲地区。 6、安第斯文明(如印加),起源于约公元前1000年,印加帝国13世纪至1572年,今属于秘鲁、玻利维亚等地,核心区域:安第斯山区。 判断一个文明是否为“原生”通常看它是否在基本没有其他成熟文明影响下,独立发展出以下特征(如图1): (1)独立创造的文字系统:独立创造的文字是核心标志,如两河文明的楔形文字、中国的象形文字等。 (2)相对独立的地理单元及早期成熟的农业基础:基于本地动植物的农业生产,如两河流域最早培育了大麦,中国最早驯化种植水稻、粟黍等。 (3)较早出现城市与国家:约公元前1000年,出现人口集中的城市和层级化的国家组织,如两河文明约公元前3500年出现了国家,中国约公元前3300年出现了当时世界最庞大的都邑(良渚)和水利系统等。 (4)文化体系:早期独特的宗教、艺术和礼仪,如中华文明的玉文化等。 (5)较早的技术发展:独立掌握金属冶炼(特别是青铜器)等技术,如中华文明的青铜器物等。 首先,地理决定物质文明,物质文明决定上层建筑。这六大原生文明都是人类早期农业文明的重要起源地,各自培育以下主要农作物和家畜(如表2): (1)中华文明:最早驯化了水稻、黍粟、大豆、蚕等。 (2)两河文明:最早驯化了大麦、椰枣、绵羊、黄牛等。 (3)古印度:最早驯化了棉花、绿豆、芝麻、山羊等。 (4)古埃及文明:最早驯化了纸莎草和猫等。 (5)中美洲文明:最早驯化了玉米、西葫芦、辣椒、可可、烟草、番茄和火鸡等。 (6)安第斯文明:最早驯化了马铃薯、藜麦、木薯、花生、古柯、羊驼、豚鼠等。 中华文明驯化了水稻、粟黍、大豆和蚕等对近两千来的世界农业发展产生重大影响,美洲文明驯化的玉米、马铃薯、木薯等随着“大理大发现”全球传播,对现代人类的饮食结构产生重大影响,也是全球人数暴涨的关键因素之一。 所谓“仓廪实,则知礼节;衣食足,则知荣辱”即是此理。一个连饭都吃不明白的地方怎么可能最早出现国家文明呢? 注:图源网络。


