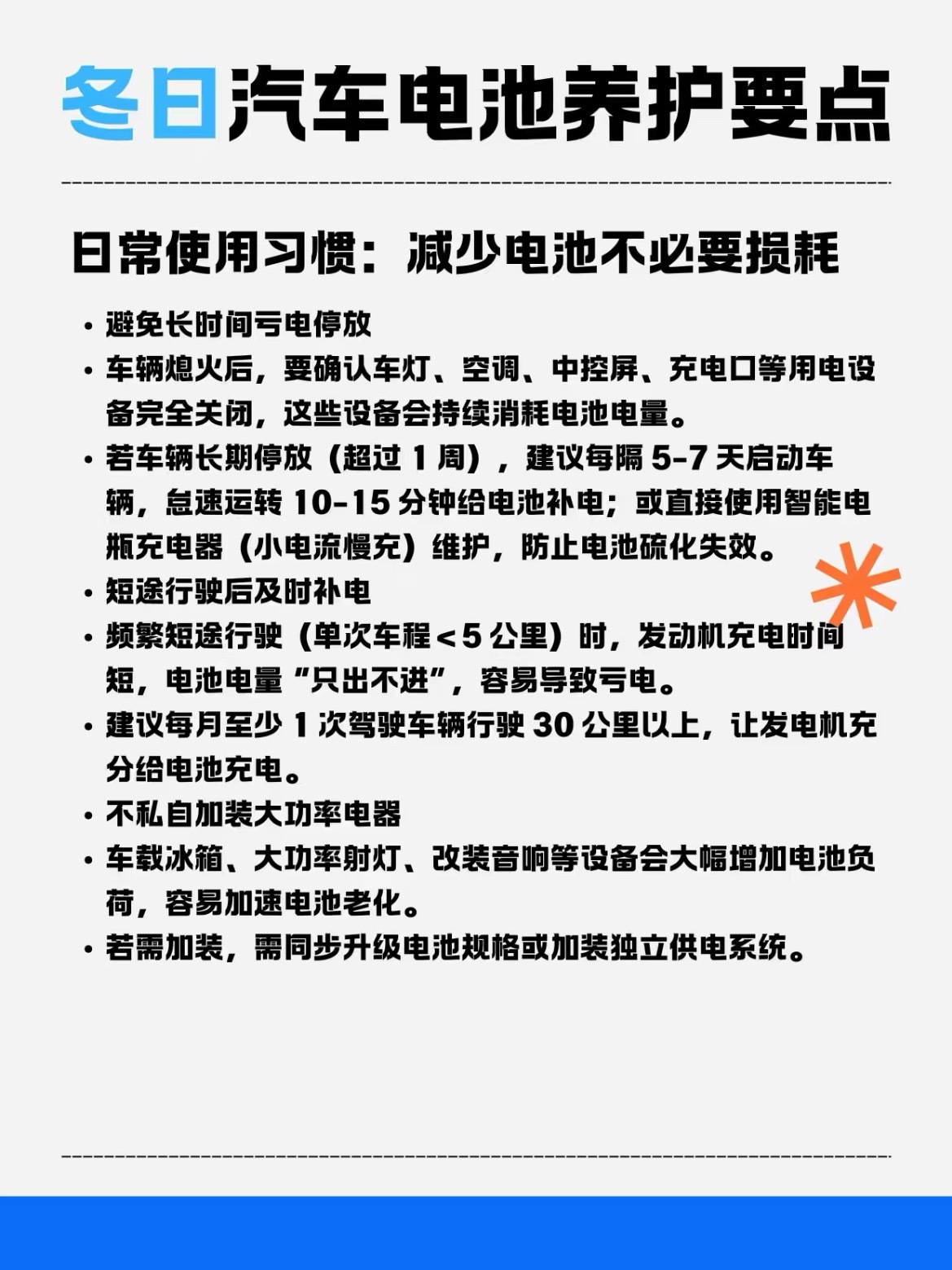
冬天一到,很多车打不着火?多半是电池在“闹脾气”!低温会让电池容量骤降,养护不到位更容易提前退休🪫 日常习惯是根本1️⃣熄火后一定确认大灯、空调、中控屏全关,别让它们偷偷耗电2️⃣长期不开(超1周)建议每隔5-7天启动10-15分钟,或直接用充电器维护3️⃣短途通勤(单程<5公里)每月至少跑一次30公里以上长途,让电池“吃饱”🔍 定期检查不能少每月看一眼电池:外壳有无鼓包漏液,电极有无白绿色氧化物(氧化了就用热水冲净,涂凡士林)测电压:熄火时12.3-12.7V为正常,启动后13.8-14.5V为佳每年做一次专业检测(尤其2年以上的电池),该换别将就❄️ 低温应对技巧1️⃣启动前先关空调、大灯等大功率设备,减轻电池负担2️⃣露天停放可考虑加装电池保温套3️⃣若亏电打不着,用搭电宝或搭电线(一定“正接正、负接负”),启动后多跑跑充电⚠️ 注意:私自加装大功率电器(冰箱、强光灯等)很伤电池,要装就同步升级电池或独立供电汽车大v聊车


