装修选公司真的太容易踩坑了😭 血泪整理10条避坑指南,新手直接抄作业,再也不怕被装修公司套路、花冤枉钱!
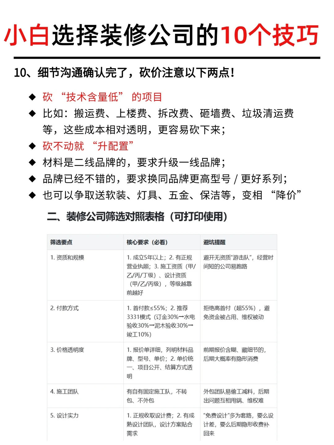
✅ 1. 资质规模别含糊
优先选成立5年以上、有正规营业执照的!施工资质(甲乙丙丁级)和设计资质(甲乙丙级),等级越靠前越靠谱,避开无资质“游击队”
✅ 2. 付款方式守底线
首付款绝对不能超55%!强烈推荐3331付款模式:订金30%+水电验收30%+泥木验收30%+竣工10%,降低资金风险不被动
✅ 3. 价格透明才安心
报价单一定要详细到骨子里!所有材料的品牌、型号、单价必须列明,单价统一、项目公开、结算透明,前期含糊的直接pass
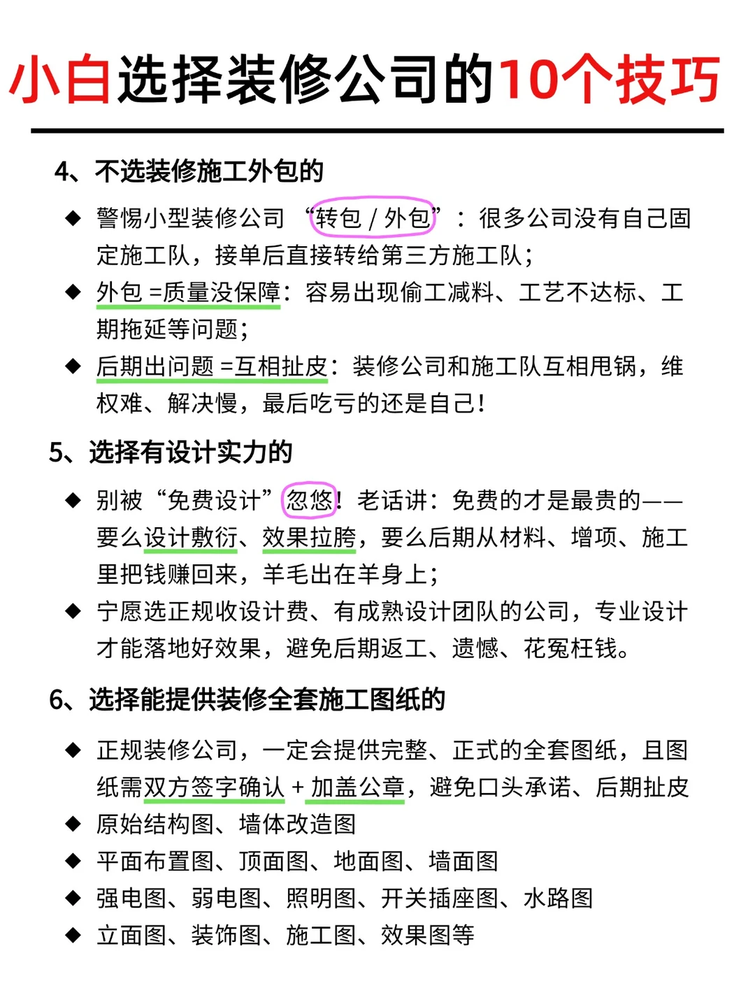
✅ 4. 拒绝外包施工队
别选那种接单就转包的公司!没有自有施工队,后期偷工减料、质量翻车,维权只会互相扯皮,吃亏的还是自己
✅ 5. 免费设计别贪念
过来人忠告:免费的才是最贵的!要么设计敷衍拉胯,要么后期从材料、增项里补回来,不如选正规收设计费、有实力的团队
✅ 6. 全套图纸要齐全
正规公司都会给完整图纸(原始图、改造图、水电图等),而且必须双方签字+加盖公章,口头承诺一律不算数!
✅ 7. 环保材料要达标
别信“零甲醛”噱头!装修材料只有低甲醛,认准国标E0级(甲醛释放量最低),合同注明等级,记得索要检测报告
✅ 8. 隐形增项写进合同
警惕垃圾清运费、搬运费等隐形收费!一定要把“无任何额外增项”写进合同,非自己主动要求的增项,直接拒付
✅ 9. 验收质保要明确
问清验收标准和流程,常规质保是整体2年、水电5年,能多谈几年就多谈,所有条款必须白纸黑字写进合同
✅ 10. 最后一步必砍价
别不好意思!优先砍搬运费、拆改费等技术含量低的项目,砍不动就要求升配置(二线升一线、同品牌升型号),变相省钱太香了



