国考和江苏省考时间相近但并不冲突,考试内容相通,都考查行测和申论,是可以一起备考的
,搞清楚二者之间的区别,针对性备考才能增加上岸机会!
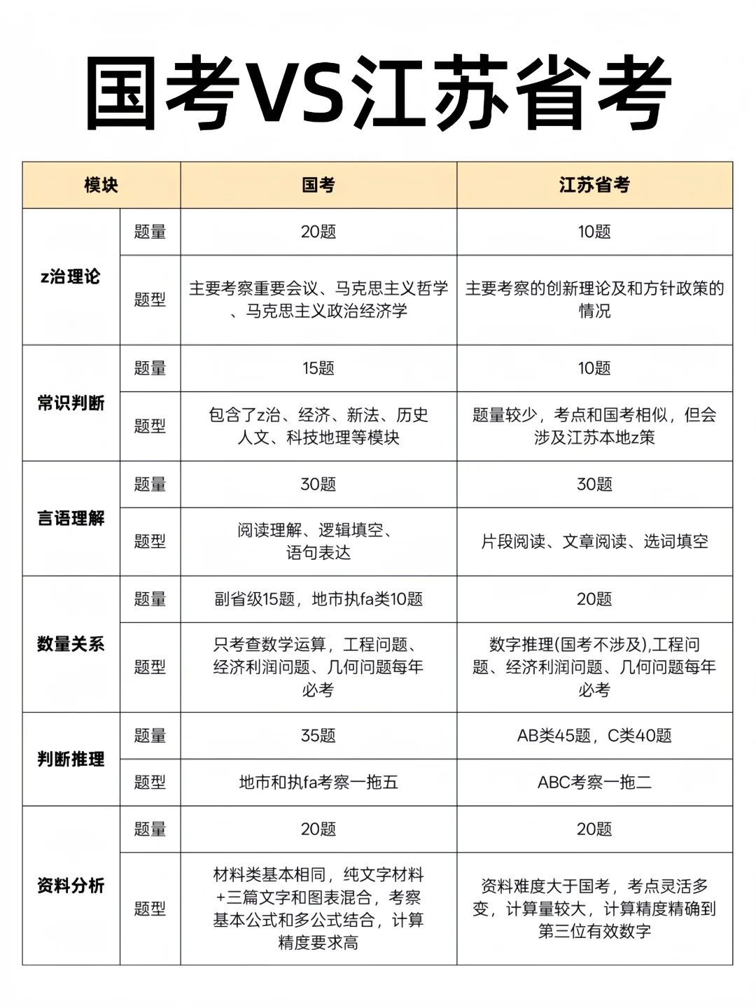
-
1️⃣时间和试卷分类
1、时间
国考10月报名、11月底考
江苏11月报名、12月初考
时间紧,考完国考得立刻转江苏备考
2、试卷分类
国考分副省、地市、行z执f卷
江苏分A/B/C类,对应不同岗位,难度和题量有点差别
-
2️⃣行测模块:江苏有“特色题”,得重点练
1、多了国考没有的题:要额外学“数字推理”,判断推理里的“图形拼接、四面体”也是江苏独有的,得专项练
2、常识有多选题:国考常识都是单选,江苏有少量多选,还爱考江苏本地事儿(比如z策、历史名人),要多记省情
3、言语题少但抠细节:国考言语40道,江苏30道,材料短但爱考细节(比如偷换概念),别只盯着主旨
4、时间更紧张:国考120分钟130-135题,江苏120分钟135题,做题速度得再提一提
-
3️⃣申论模块:江苏更“接地气”
1、主题不一样:国考聊的是宏观事件(比如大的方针战略),江苏常聊本地话题(比如长三角一体化、苏南模式)
2、题量和题型有差异:国考5道题(4小1作文);江苏A类4道题(3小1作文),B/C类常考应用文,有时还没有大作文
-
4️⃣江苏省考备考小建议
1、言语:重点练“找细节”,逻辑填空多记江苏常考的实词搭配
2、常识:多刷江苏z府网、新华日报,记本地政策和时政
3、判断:图形拼接、四面体多刷题,必然性推理记牢规则
4、资料:每天练4篇,确保正确率85%以上,这是提分关键
5、申论:先看江苏近5年真题,多积累本地案例(比如江苏乡村振兴的例子),应用文写作要多练
5️⃣面试形式
国考:形式多样(结构化、无领导小组、视频面试),周期长(持续至次年5-6月)。
江苏省考:以结构化面试为主(含10分钟场外准备+15分钟答题),部分岗位试点结构化小组。
🔔总结
国考更注重全国性、综合性能力,而江苏省考强调地方特色和实务能力。建议考生根据目标考试的特点,制定差异化备考策略,尤其注意数字推理、分类命题等江苏特色内容。


