读中专期间,又攻读了成人大专,却因此不能报考事业编。“四川射洪一事业编考生成绩第一,被卫健局判定不合格”一事经澎湃新闻报道后,引起多方关注,近日有了新进展。
四川省射洪市人力资源和社会保障局此前曾发布通报称,对该事件高度重视,第一时间成立调查工作组,对相关情况进行全面、审慎的复核。
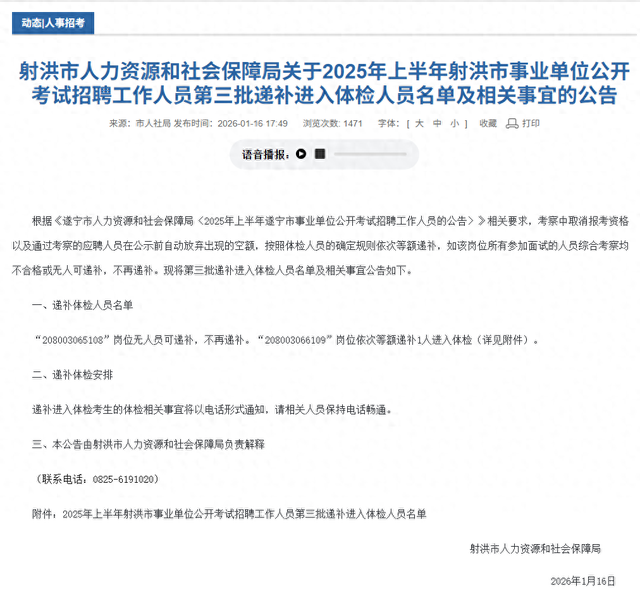
在该通告发布一个多月后,目前,调查结果尚未公布,但射洪市人力资源和社会保障局2026年1月16日发布的公告显示,在射洪市此次医疗岗位事业编考试综合成绩第一的考生税女士已经疑似“出局”,排名第二的考生邓某成为唯一递补进入体检名单的人员。
1月27日下午,射洪市人力资源和社会保障局一名工作人员向澎湃新闻(www.thepaper.cn)表示,暂不清楚该事件的调查结果,“经办人家里有事,请假了。”

射洪市人民政府网站截图
1月16日,射洪市政府官网发布了上述公告,落款单位是射洪市人力资源和社会保障局。
该公告称,根据《遂宁市人力资源和社会保障局〈2025年上半年遂宁市事业单位公开考试招聘工作人员的公告〉》相关要求,考察中取消报考资格以及通过考察的应聘人员在公示前自动放弃出现的空额,按照体检人员的确定规则依次等额递补。
该公告显示:“‘208003065108’岗位无人员可递补,不再递补。‘208003066109’岗位依次等额递补1人进入体检”。
该公告中的附件文档显示,递补进入体检的考生邓某的岗位编码,与税女士报考的岗位的编码一致,均为208003066109。该岗位招聘人数1人。递补进入体检名单的唯一人员邓某的“考试总成绩”66.80分,排名第二。
而税女士公布的资料显示,她的“考试总成绩”是73.69,排名第一。

税女士公布她的考试成绩。问政四川图
据澎湃新闻此前报道,税女士2025年11月21日在“问政四川”平台上,向四川省遂宁市市长王忠诚留言求助称,她报考射洪市一个事业编制医疗岗位时,虽然医疗岗位综合成绩位列第1名,但政审却被射洪市卫健局以“学历套读”“中专与成人大专学历时间重叠”为由,判定违规,口头通报考察结论不合格。她留言恳请协调解决。
税女士提供资料称,她于2015年8月-2018年6月在成都中医药大学附属针灸学校遂宁市卫校就读中专;于2015年10月报考川北医学院护理专业,次年,2016年3月-2019年1月期间,就读成人大专,并随后成绩合格,取得了两所学校的毕业证书。
税女士在“问政四川”上公布其毕业证书,以及上述校方、射洪市教育考试院、射洪市教育招生考试委员会办公室提供的证明称,她于2019年1月获得川北医学院成人高等教育毕业证书;此前,2018年7月,她获得成都中医药大学附属针灸学校毕业证书。
对此,2025年11月28日,射洪市12345政府服务热线受理中心在“问政四川”平台公开回复,对“考察结论不合格”做出解释,称经射洪市卫健局调查处理,该网友在报考川北医学院时,正在成都中医药大学附属针灸学院中专就读,与成人高校招考简章内的报考条件相违背。
但一份落款日期为2025年9月24日,加盖有射洪市教育考试院、射洪市教育招生考试委员会办公室红色印章的证明材料给出了相反的结论,称“该考生符合当年全国成人高校报考条件”。
2025年12月2日,澎湃新闻报道了这一情况。12月3日22时55分,射洪市人力资源和社会保障局在其官方微信公众号上发布通报称,该局高度重视“四川射洪一事业编考生成绩第一,被卫健局判定不合格”情况,第一时间成立调查工作组,本着对考生负责、对招聘工作公正性负责的原则,对相关情况进行全面、审慎的复核。
12月4日,极目新闻报道称,历史因素形成的结果,不应由考生承担责任。
该报道中,北京策略(南京)律师事务所律师朱雪表示,教育行政部门作为学历认证的法定主体,对考生的学历认定应具有优先效力。用人单位在政审中发现学历疑点时,应函询教育部门书面复核,而非直接否定。
朱雪认为,本案中税女士的学历重叠问题,虽然根据四川省教育考试院关于报名条件的要求,中等学校在校生不得报名成人高考,但射洪招生办证明,其当年符合成人高考报名条件,相关政策在地方实践中因历史原因或与相应文件存在一定差异,但只要税女士在报名成人高考及取得大专学历的过程中,不存在弄虚作假骗取资格的行为,那么其基于历史因素而取得的学历,相关责任不应当让考生承担。对于后续处理,税女士可以通过行政投诉,提起行政复议、行政诉讼等方式,维护其合法权益。
澎湃新闻记者胡雅婷吴跃伟