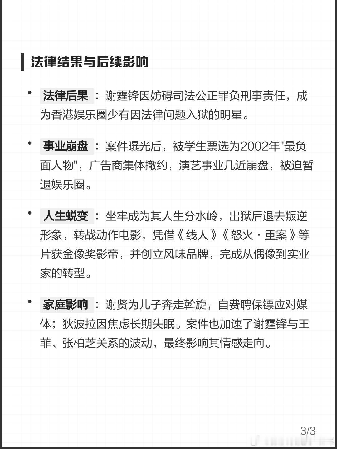
金晨案事发地村民说撞了一堵墙金晨粉丝表示理解今晨,并说“”如果换成你自己是公众人物,你一样会第一反应找助理顶包的。永远支持金晨,谁都会犯错误,而且也没有撞到人,只要她知错就改,永远相信金晨,就是喜欢金晨”别来害人,理解不了一点,顶包是违法的,错上加错,谢霆锋2002年因“顶包案”被判妨碍司法公正罪入狱14天。就看金晨有没有谢霆锋的能量了





金晨案事发地村民说撞了一堵墙金晨粉丝表示理解今晨,并说“”如果换成你自己是公众人物,你一样会第一反应找助理顶包的。永远支持金晨,谁都会犯错误,而且也没有撞到人,只要她知错就改,永远相信金晨,就是喜欢金晨”别来害人,理解不了一点,顶包是违法的,错上加错,谢霆锋2002年因“顶包案”被判妨碍司法公正罪入狱14天。就看金晨有没有谢霆锋的能量了





评论列表