DC娱乐网
2.6星期五热点方向
2026-02-06 12:25:02
冬亦看商业
财经
2.6星期五热点方向
猜你喜欢
形象啊,北美病夫
2026-02-04
畅畅说游戏
标签:
北美
新加坡联合早报今天(2月6日)报道:“立陶宛总理星期二(2月3日)接受媒体访问时
2026-02-06
菲常世界
标签:
立陶宛
联合早报
新加坡
啥事儿啊到底?
2026-02-06
隆丰蜀黍讲娱乐
标签:
杭州
律师
2.4云合估值&2.3云合估值大家都在关注微博之夜,俺就不多说了这数据也没啥好说
2026-02-05
雨松卡娱乐
标签:
暗恋者的救赎
女神蒙上眼
微博之夜
玉茗茶骨
春节前最后一飞,真跑不动了,主要是腰坐飞机受不了!这一年太费腰了
2026-02-05
寄南评汽车啊
标签:
飞机
春节
国航
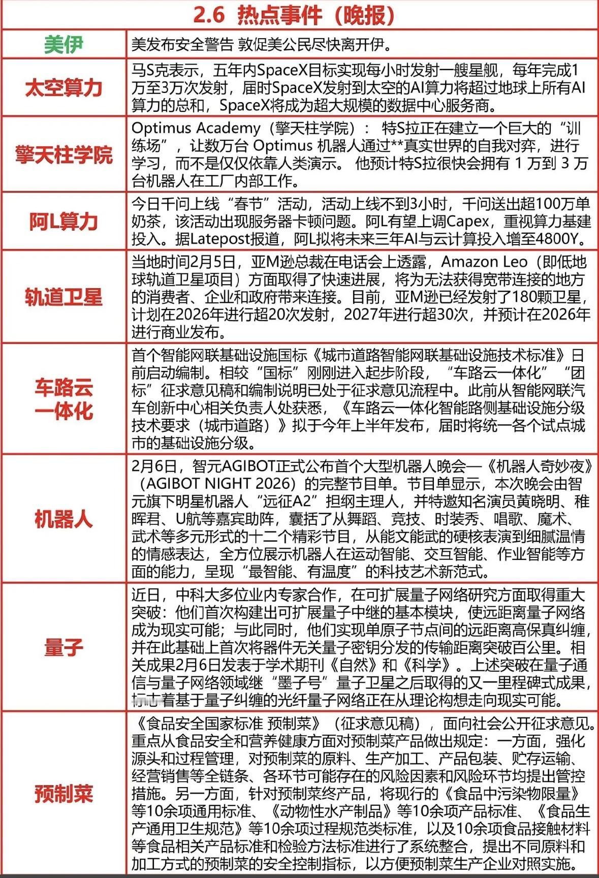
2月6日热点事件新闻发布SpaceX加速星舰发射布局太空算力,特斯拉机器人实
2026-02-06
半城烟论财源
标签:
机器人
特斯拉
SpaceX
墨子号
明日热度方向
2026-02-05
天上掉下昕妹妹
标签:
国盾量子
坤彩科技
18个网络新词大白话对照表!现在网上说话都带“密码”了?不搞懂这些新词,聊天
2026-02-05
草滩放牛羊
标签:
日本
热门分类
推荐
热榜
军事
NBA
体育
社会
明星八卦
娱乐
财经
科技
汽车
历史
国际
游戏
动漫
公益
搞笑
商业
互联网
数码
国际足球
房产
家居
时尚
科学探索
职场
育儿
股票
教育
影视
情感
热点
中国军情
武器
中国南海
中国足球
亚洲杯
科比
综合体育
CBA
投资
楼市
大咖秀
外汇
创业
风口
SUV
豪车
概念车
优惠
新能源
美国
欧洲
朝日韩
俄罗斯
孕期
街拍
恋爱攻略
婚姻
正能量