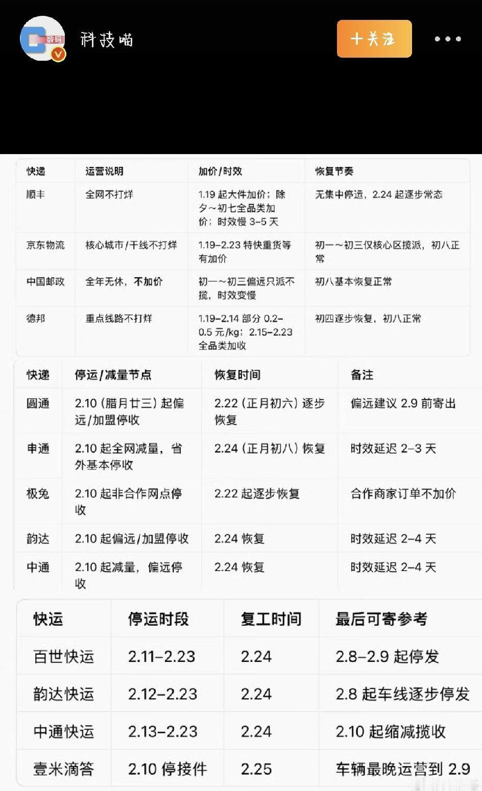
离2026年春节越来越近了,大家是不是已经在忙着囤年货、寄礼物了?最近网上“快递停运”的说法传得沸沸扬扬,其实别太慌——各大快递公司基本都喊着“春节不打烊”,但这里面确实有些细节得提前摸清楚,不然很可能耽误事儿,还得多花钱。 先说最要紧的一点:“不打烊”不等于“和平常一样快”。现在不管是顺丰、京东这类直营快递,还是圆通、极兔这些加盟制的,春节期间大多不会完全停摆,但跨省包裹的速度确实会慢下来。原因很简单,快递小哥也要回家过年,人手少了,加上春运路上堵,中转、派送自然就没平时那么利索。比如顺丰、德邦的跨省件,可能比平时慢个2到4天,乡镇地区可能更久;邮政虽然能送到偏远地方,但也得做好慢3到5天的心理准备。特别是加盟制的快递,不少网点从小年(腊月二十三)左右就开始减少收件,偏远地区甚至直接停收,要想寄年货回老家,可得抓紧时间了。 再就是大家特别关心的收费问题。从1月19日到2月23日这段时间,很多快递会收一笔“资源调节费”。顺丰、京东、德邦都已经明确通知,期间寄件会额外加价。比如顺丰针对20公斤以上的大件,1月19日到2月15日每公斤加收0.1到1.5元,2月16日之后所有类型包裹都可能涨价;京东的特快重货也会每公斤加0.1到1.2元。不过也不用太紧张,普通人寄小件一般也就多付2到5块钱,但如果是大件或者特别着急的包裹,额外费用可能就不少了。能提前寄的东西,建议尽量别拖到那几天。 接下来说说节后恢复的情况。如果你打算过完年再寄快递或者等收货,也要留意时间。一般从正月初四到初六(2月20日到22日),顺丰、京东这些主流快递会慢慢恢复收派,但速度还达不到平时水平;基本要到正月初八(2月24日)左右,整个网络才能基本恢复正常,速度、收费也会回到日常状态。像中通、韵达、百世这些快运公司,很多从小年左右就停止收大件了,同样要等到初八才陆续复工。所以如果想寄家具、建材这类大件,现在就得安排上了。 其实总结起来很简单:该买的早点买,该寄的赶紧寄!特别是生鲜水果、年货礼盒这些放不住的,早点寄既能避开加价,也能保证在过年时送到。寄贵重物品记得保价,寄生鲜最好选冷链,往偏远地区送的包裹更要抓住最后的时间窗口。别被网上传的“停运”消息搞得焦虑乱囤货,但也千万别心大、一直拖着。提前打算好,才能稳稳当当地过个好年呀! 来源:科技喵
