⭕有三类卷子:副省级、地市级、行政执法类
⭕题型:行测(言语理解与表达、数量关系、判断推理、资料分析、常识判断)+申论(归纳概括题、综合分析题、提出对策题、公文写作题、文章论述题)
-
⭕副省级共135题、地市级和行政执法类共130题,总分都是100分
-
⭕申论各题型特点
✔✔(一)归纳概括题
归纳概括题主要测查考生的阅读理解能力。
🔹特点:这种题型多以概括、归纳资料特定内容的形式出现,难度较低,考察频率高。
🔹题型判定:出现“归纳”“概括”“概述”“简述”“总结”等词
🔹解题思路:
1.找准作答任务
作答任务:概括新变化。
新变化:找现在如何,也就是找变化中的做法和变化后的结果/影响。
做法:大部分找动词,有些题目还会注意名词、逻辑关系,如基础、前提等名词。
影响:①看动词+了,如提升了、阻碍了。②看位置,如做法+意义,意义在做法的后面。
2.回到材料找要点:看要素词、观点句、标点符号、首尾句、关联词
3.合并同类信息:先标全所有要点,再合并。
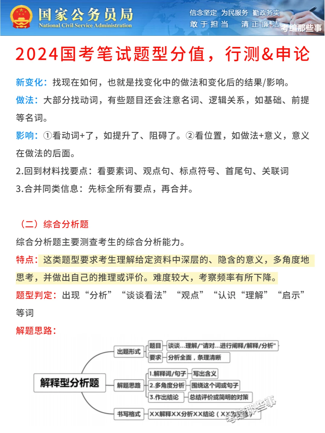
✔✔(二)综合分析题
综合分析题主要测查考生的综合分析能力。
🔹特点:这类题型要求考生理解给定资料中深层的、隐含的意义,多角度地思考,并做出自己的推理或评价。难度较大,考察频率有所下降。
🔹题型判定:出现“分析”“谈谈看法”“观点”“认识“理解”“启示”等词
✔✔(三)提出对策题
提出对策题主要测查考生提出和解.决问题的能力......






