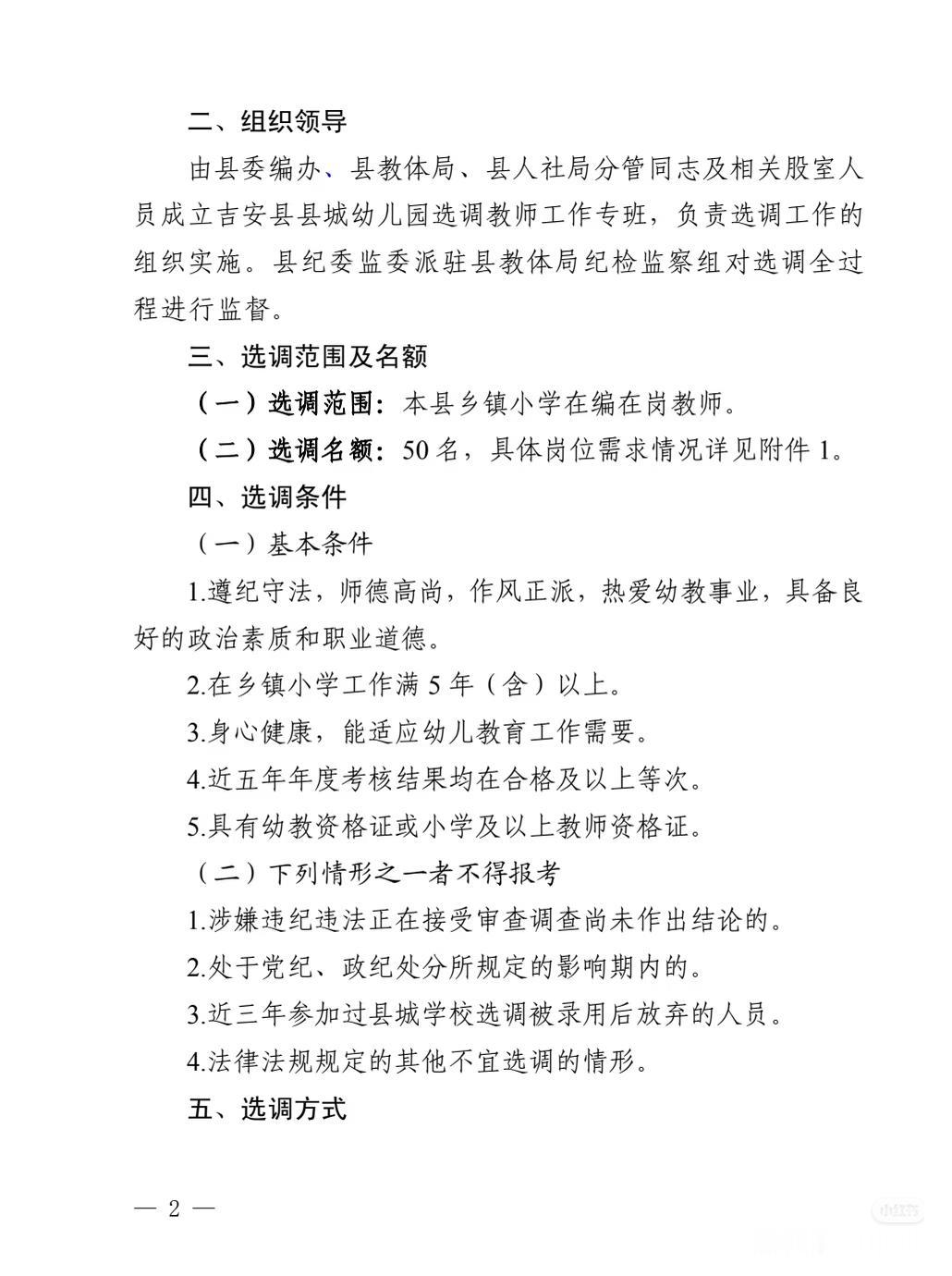
终于知道 幼儿园为什么采取备案制的原因 看看江西吉安县教育局发布的,县城幼儿园选调的公告才知道 幼儿园没几个有编制的,合同制和聘用制现在就辞退没编的,选调乡镇小学老师去,这样还可以省到合同工的钱! 幼儿园选调要小学老师,乡镇幼儿园老师还不行,要幼教资格或小学及以上资格! 有些老师不想在乡下待着,想进县城,就得去幼儿园了! 对此大家怎么看?



终于知道 幼儿园为什么采取备案制的原因 看看江西吉安县教育局发布的,县城幼儿园选调的公告才知道 幼儿园没几个有编制的,合同制和聘用制现在就辞退没编的,选调乡镇小学老师去,这样还可以省到合同工的钱! 幼儿园选调要小学老师,乡镇幼儿园老师还不行,要幼教资格或小学及以上资格! 有些老师不想在乡下待着,想进县城,就得去幼儿园了! 对此大家怎么看?


