【中国新式聚变核武器将重现“六代机奇迹”全面超越美国】
美国加州大学全球冲突与合作研究所的高级研究员吉米·古德里奇,和美国哈德逊研究所的高级研究员大卫·费斯,发表了一篇很有分量的报告,他们说要小心中国正在启动一个类似美国当年的“曼哈顿计划”,中国人正在打造出更具威慑力的新式核武库!
所谓的“曼哈顿计划” (Manhattan Project),是在第二次世界大战期间,由美国领导,由英国和加拿大协助,为研制原子弹而实施的庞大军事工程。它起始于1942年,终于1946年,军方领导人是莱斯利·格罗夫斯准将,科学领导人是罗伯特·奥本海默,总耗资达到了20亿美元,超过10万人参与了整个工程。
1945年,“曼哈顿计划”成功制造出原子弹,并由美国空军对日本本土进行了两次投放,成了最终终结第二次世界大战的重要原因。
🔻“曼哈顿计划”里原子弹的核裂变原理就是用一个中子轰击一个非常大的原子核,如铀-235或钚-239,大原子核就会分裂成两个较小的原子核,同时释放出巨大的能量和两三个新的中子,这些新产生的中子又会去轰击其他原子核,引发了连锁反应,瞬间释放出毁天灭地的巨大能量。
但现在,风水轮流转了,在美国的“曼哈顿计划”80多年后,人类核武器研究正好掉了个个儿,已经从核裂变变成了核聚变,中国现在已经后来居上。
尽管关于中国民用核聚变的能源项目的媒体报道很多,但外界对于中国军用核聚变项目的了解非常少,这些项目主要集中在惯性约束核聚变。
什么是惯性约束聚变?就是利用强大的激光或电脉冲,迅速压缩微小的燃料颗粒,直到原子发生聚变,说得再通俗一点儿,就是要以太阳内部核聚变的反应过程为模板,进行可控微型的核聚变。
从长远来看,惯性约束核聚变将会带来取之不尽的低成本绿色能源,但是,正因为率先建设成功了新型的核聚变设施,就会使中国能够占据新式的核武器科学的前沿优势。
惯性约束核聚变能让科学家在不进行实际的核试验的情况下,复制并研究核武器的效应,包括材料在核爆炸内部那种极端温度和压力下的表现。
惯性约束聚变设施还可以支持新型武器材料和防护材料的开发,加强系统抵御核武器效应的能力,并优化使核弹头更小、更强大、更可靠的物理装置。
吉米·古德里奇和大卫·费斯猜测,在过去的5年里,中国政府已经启动了一项大规模的新计划,建设了全球最为强大的用于能源创新和军事应用这两种用途的核聚变科学设施。而鉴于国家在资金和政策上的支持力度,以及部分项目的保密程度、保密性质,可以说掌握聚变技术已经成为中国的新的“曼哈顿计划”。
他们认为,位于中国西部内陆深处的保密军用核武器实验室已经获得了近100亿美元的国家投资,用于支持惯性约束核聚变的研发。
这些实验室正在建设配备了强大激光器和大型电脉冲装置的两个路线上的设施,以实现高当量的惯性约束聚变——这应该是指,在2025年,中核集团在西南物理研究院基础上牵头组建了中国聚变能源有限公司,开创了一个央企牵头、国资助力、产业基金参与的新模式,该实体成立即实现了百亿人民币级别的融资。
而相比之下——重点来了——现在美国则只能对手掌大小的部件进行有限的核效应测试,但中国已经能够对整个弹头在几乎所有辐射条件下进行测试。中国人在惯性约束核聚变上的大量的前瞻性科学投入,有可能会决定本世纪在能源供应和核武器领域上的主导者会变成中国人,而不再是美国人。
因为在美国政府还在发布惯性约束聚变的发展路线图和战略的时候,中国就已经在投资建设硬件设施了,这当然会加快中国打造更具威慑力的新核武库的进程。
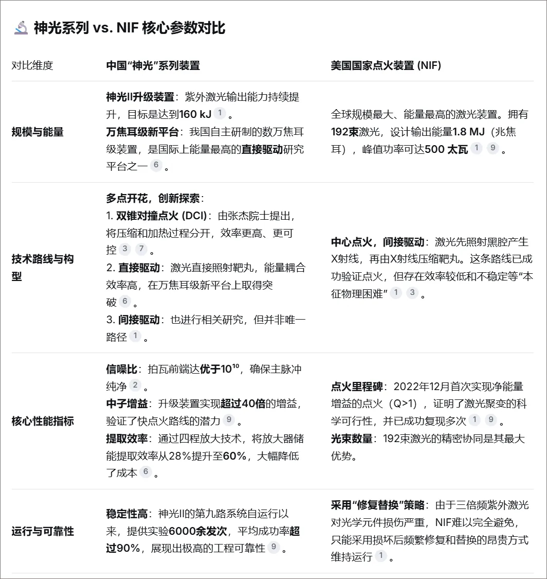
🔻预计中国新建设的惯性约束核聚变基地就是“神光四号”,是一座由强激光驱动的大型设施,据估计其规模至少要比美国国家点火装置大50%。
神光系列是中国搞惯性约束核聚变的主要大型设备,它是用超强激光在一瞬间就把燃料靶子压得特别密、特别热,搞出了聚变反应。
神光系列最早还是由“两弹一星”大师王淦昌先生1964年提出的,逐步建起了“神光一号”“神光二号”“神光三号”这些超级工程,“神光三号”已经成为亚洲最大的高功率激光设备之一。
神光系列不仅仅是为了建造“人造太阳”解决能源难题,关键是还能为高能激光技术打了坚实基础,一旦高功率激光技术掌握了,相关的应用也就毫无悬念,激光雷达、激光通信、激光加工,甚至是最敏感的激光武器,也就掌握到了。
而美国国家点火装置(NIF)是一个位于加州劳伦斯·利弗莫尔国家实验室的巨型科学装置,是一个占地相当于一个体育场的192束激光系统,曾经是人类有史以来建造的最大、能量最高的激光器。核心目标是通过激光实现“点火”,即在实验室里让核聚变反应产生的能量超过输入的能量,从而获得净增益。
2022年12月5日,NIF首次实现了“点火”,产出了约3.15兆焦的聚变能量,超过了输入的2.05兆焦激光能量。这是人类历史上第一次在实验室实现了净能量增益的聚变反应。而到了2025年,NIF的能量输出纪录已被刷新至8.6兆焦,增益提升到了4.13倍。
而中国的神光系列与美国国家点火装置(NIF)相比,可以说是一场世界顶尖激光聚变设施之间的同台竞技。NIF证明了激光聚变的科学可行性,而中国的神光系列则通过独特的中国方案和一系列关键技术突破,在效率、精度和特定指标上实现了赶超,走出一条差异化的发展道路。
“神光四号”——如果它存在的话,估计规模至少要比美国国家点火装置大50%。
🔻与此同时,中国还有可能很快在另一种关键的惯性约束聚变路径上对美国人取得领先,就是脉冲功率聚变。
脉冲功率技术,就是将能量储存在大型电容器中,然后再瞬间释放,产生极高功率,就像可控的闪电。
此即,也是由中核集团西南物理研究院领衔,联合了中国电气装备集团科学技术研究院,以及河南许继电力电子有限公司共同研发的全球规模最大的聚变领域超级电容脉冲供电系统——300MVA/3000MJ子系统,该项目在去年12月已经在河南顺利通过验收。
此超级电容脉冲供电系统的成功研制不仅彰显了中国在核聚变装置超大功率脉冲能源系统核心技术上的全面掌握,更为新一代“人造太阳”——“中国环流三号”实验装置提供了坚实可靠的能源支持,已经使中国在该战略性高技术领域处于国际领先,领先于美国。
建设下一代脉冲功率系统早在2021年就已被纳入第十四个五年规划里。
此外,中国现在还在推进一种名为Z-FFR的聚变-裂变混合系统,并计划在2031年前投入运行。
吉米·古德里奇和大卫·费斯的文章说,现在中国的核武器实验室正计划增加至少2000名科学家、工程师和其他专家,预计还将增加数千名新员工。中国正在迅速扩展惯性约束核聚变系统,目前有3套在建,另外还有两套处于后期规划。
而自从本世纪初,也就是20多年前建成了两套惯性约束聚变系统以来,美国政府就再也没有资助过类似工程,现在这些项目已经老化,在中国新投资不断增加的背景下面临着过时的风险。
在我看来,上述情况其实与中美两国两军之前在第六代战斗机研发上的所经历的过程非常相似,美国有先发优势,而中国则后发制人。
特朗普政府高层已经表示了对聚变能源研究的支持,还在能源部设立了新的聚变办公室。美国拥有充满活力的私营企业,美国创新型惯性核聚变能源公司,包括采用脉冲功率和激光路径的企业,正在建设与中国设施规模相当的示范系统,但是,美国政府目前还没有为下一代惯性约束聚变项目提供资金的计划,对那些商业示范项目也只是提供了有限的早期联邦支持。
所以说,在惯性约束核聚变的研发上,无论是在激光路径上,还是在脉冲功率路径上,美国人也很可能仅在理念和创业上领先,最终中国人则会在大型设备、基础设施和人才资源方面领先,而这些领先因素才会最终会决定谁能率先实现高增益的核聚变。
不过,两位美国作者认为,如果美国政府现在开始行动,结合国家实验室的知识与脉冲功率创业公司的工程能力,在本届政府任期内就让新设施上线,仍能够保持美国在聚变能源和军事应用领域的主导地位;但是他们现在担心,如果美国政府袖手旁观,让中国计划中的脉冲功率惯性约束聚变建设项目完成,就会让中国在关键核武器能力上达到甚至是超过美国。
其实,结论已经出来了,就是我在前面说的,核裂变核武器上的美国的领先已成为历史,而在核聚变核武器上,中国的领先将成为改不了的必然。网页链接





