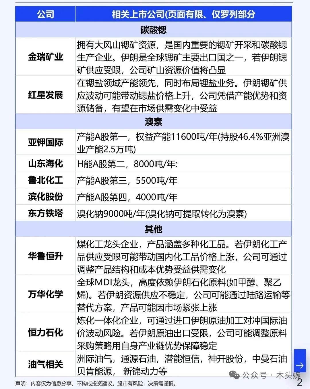
突发!中东局势紧绷,油气资源概念股人气飙升、集体异动,行业核心受益名单速览。 中东局势持续紧张,伊以冲突引发市场对能源、资源供应链的重新审视,相关投资主线也随之浮现。中东是全球油气核心产区,冲突升级推升国际油价,直接利好国内油气开采企业的业绩估值。油田勘探开发的全链条企业迎来关注目光。产业链龙头代表:准油股份、中国海油等等。 资源化工端,伊朗是全球重要的甲醇生产及出口大国,若中东局势动荡导致出口受阻,国际甲醇供给将出现缺口,进而推涨价格。其局势波动引发甲醇、碳酸锶、澳素等品类的供需预期调整。行业龙头代表:宝丰能源、金牛化工等等。 市场对供应链安全的担忧,持续推动油气、资源化工板块的情绪升温,相关概念股的投资逻辑也随之强化。理财有风险入市需谨慎!


