DC娱乐网
伊朗拉所有人下水这招,是真有效啊中国石油发布公告
2026-03-04 10:50:15
寻文谈汽车啊
汽车
伊朗拉所有人下水这招,是真有效啊
中国石油发布公告
猜你喜欢
俄罗斯终于意识到怕了!如果说俄罗斯强大,就是他拥有丰富的矿产资源和能源,包括石油
2026-02-27
健汉顾煜
标签:
俄罗斯
石油
天然气
中国的石油库存处于历史高位伊朗80%的石油出口到中国。中国石油消费量的15%
2026-03-01
常涤非品商业
标签:
石油
伊朗
中国石油天然气集团
亚洲股市
股票板块-采掘
彻底战时状态了,伊朗宣布暂时禁止所有的农产品出口这就是战时征用。所有在境内的
2026-03-03
稻香的回忆
标签:
伊朗
农产品
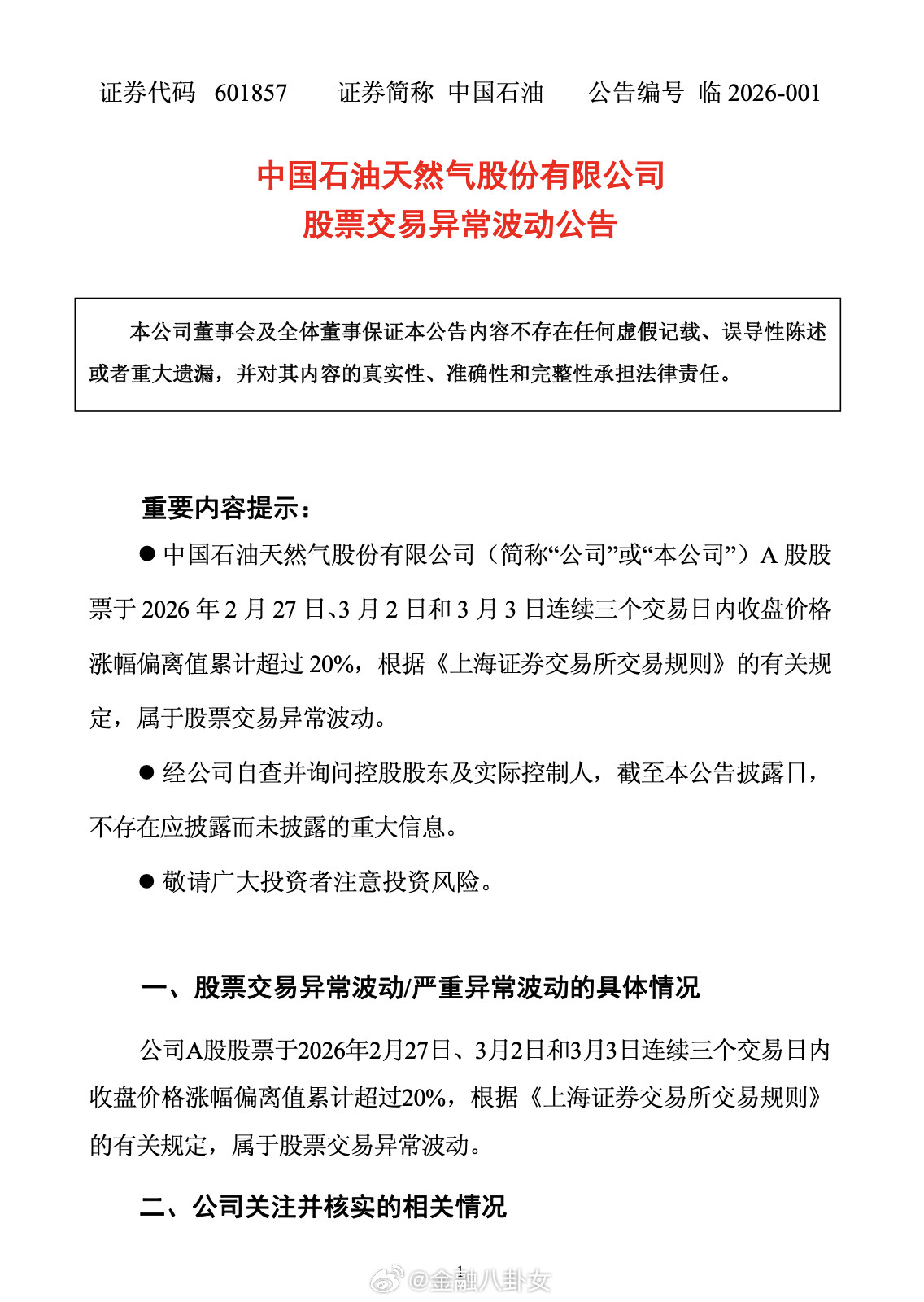
中国石油发布公告中石油、中石化、中海油,昨日同时公告
2026-03-04
武桓娱乐八卦
标签:
中国石油天然气集团
中海油
中国石化
中国海洋石油
不得不佩服,中国的战略眼光,真的太超前了。中东那边一乱,油价立马往上窜。全球
2026-03-03
崔琰美好
标签:
中东
油价
石油
霍尔木兹海峡关闭关注三类股1、原油中国石油,中海油服,海油工程中国海油,海油发展
2026-03-04
科瑞畅谈商业
标签:
中国石油天然气集团
海油工程
中海油服
中国海油
2026年3月3日,作手新一,大买5.18亿,各大股吧前十热股:淘股吧:1.豫
2026-03-04
大牛品商业
标签:
通源石油
洲际油气
东方日升
华胜天成
这三只低价人气股值得关注:1,泰山石油核心概念:中石化系、成品油零售、天然气、充
2026-03-03
寻牛商业吧
标签:
零售业
中国石化
成品油
泰山石油
股票板块-化工
a股
热门分类
推荐
热榜
军事
NBA
体育
社会
明星八卦
娱乐
财经
科技
汽车
历史
国际
游戏
动漫
公益
搞笑
商业
互联网
数码
国际足球
房产
家居
时尚
科学探索
职场
育儿
股票
教育
影视
情感
热点
中国军情
武器
中国南海
中国足球
亚洲杯
科比
综合体育
CBA
投资
楼市
大咖秀
外汇
创业
风口
SUV
豪车
概念车
优惠
新能源
美国
欧洲
朝日韩
俄罗斯
孕期
街拍
恋爱攻略
婚姻
正能量