✨考研复试中英语口语及听力测试的考察一般是通过英文自我介绍和问1~2个英文问题来进行考察(但也有特殊情况,比如英文自我介绍+阅读外文文献+总结内容)
✨Stella整理的英文复试问答主要包括六种类型↓
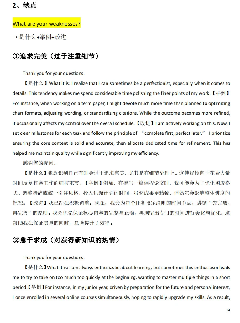
(一)个人情况
优点、缺点、家庭、家乡、电影、书、兴趣爱好/空闲时间做什么/特长
(二)本科学习经历
本科学校、本科专业、毕业论文、实践经历、本科生活、本科课程
(三)考研动机于专业认知
1、为什么选择我们学校
2、为什么考研
3、为什么选这个专业
4、研究生应该具备什么能力/素养
5、对专业领域目前的现状怎么看
6、考研中你遇到什么困难
7、你为跨考做了哪些努力
8、你对本专业的哪个研究方向感兴趣
(四)专业素质与学术能力
1、读过哪些专业书籍/论文
2、一篇论文要具备哪些要素
3、谈谈你对本专业领域的一个热点的看法
4、研究方法
5、调研工作
(五)未来规划
1、研究生阶段规划
2、如果考研没考上,你该怎么办
3、如果这次面试没通过,你会二战吗
4、你考虑读博吗
5、研究生毕业后你的计划是什么
(六)stress测试
1、你如何面对压力
2、如果和导师意见不和,你会怎么做
3、如何小组合作出现矛盾,你会怎么做
4、如果你考上研究生后发现和你期待的生活不符,你会怎么做
5、你如何评价这次面试中你的表现
6、你为什么没有科研经历
7、本科成绩为什么这么低
✨考研复试的备考也要加油!





