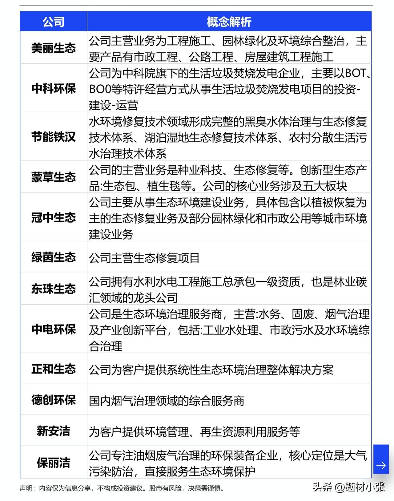
两会风口再升级!中国第二部“法典”——生态环境法典即将提请审议,环保赛道迎来历史性机遇 从“有法可依”到“有典可循”,生态环境防治、土壤修复、水污染治理、农业节水等核心方向被系统固化,新增节水内容更是打开新增量。 这份概念股名单已梳理完毕: 生态环境修复:启迪环境、美丽生态、节能铁汉等领衔,覆盖水环境、生态修复全链条 土壤修复:金正大、建工修复、永清环保等深耕土壤治理与修复技术 农业节水:大禹节水、润农节水等卡位节水灌溉核心赛道 政策东风已至,环保板块或迎资金布局窗口,这份细分龙头清单建议收藏研究! (投资有风险,决策需谨慎)


