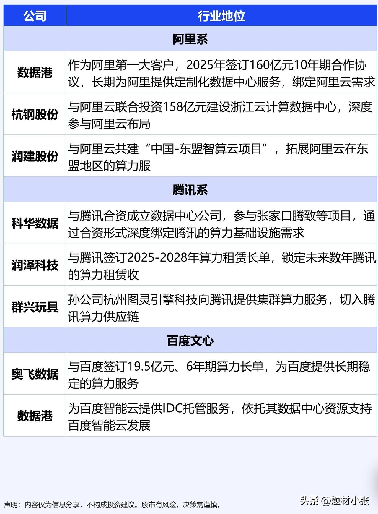
Token出海概念!中国AI模型全球吸金,OpenRouter数据显示,中国模型Token消耗占比高达61%,MiniMax、Kimi、智谱包揽前三,加上小龙虾的爆发也需要大算力需求持续爆发。 从核心模型到算力基建,产业链公司深度绑定:MiniMax关联鸿博股份、首都在线;智谱绑定网宿科技、优刻得;Kimi与润泽科技、亚康股份深度合作;DeepSeek、阶跃星辰、字节系、阿里系、腾讯系、百度文心等也各有核心算力供应商,算力租赁、数据中心、AIDC服务等环节全面受益,AI算力赛道迎来黄金机遇期。 注:内容仅供信息分享,不构成投资建议。


