DC娱乐网

心相印、德佑、舒洁、清风、ABC……20款湿巾比较试验

湿巾是人们日常生活中经常接触和使用的产品,随着生活用纸制品的不断升级迭代,生活用纸制品的广泛使用,极大方便了人们日常生活,成为与消费者关系最为密切的消费用品。市场上的湿巾类型繁多,包括婴幼儿湿巾、酒精湿巾、厨卫湿巾、厕用湿巾等。

目前市场上的湿巾多为非织造布制作,湿巾在制作的过程中,一些不良商家会添加对身体有害的化学添加剂等,消费者使用湿巾擦拭口、鼻、手等部位时,大量化学残留物长期接触皮肤会影响肌肤健康,诱发各种皮肤疾病。尤其是婴幼儿抵抗力比较差,皮肤容易过敏。由于湿巾里面会添加大量的水及一些保湿成分,容易让微生物滋生,部分湿巾的细菌菌落总数会超标,长期使用会对身体造成伤害。

为了给广大消费者提供更多科学、合理、健康的消费信息,哈尔滨市消费者协会、哈尔滨市消费者权益保护中心针对全市销售的湿巾开展了比较试验,重点对理化性能指标等项目进行检验指标方面进行比较。湿巾比较试验根据GB/T27728-2011《湿巾》,运用科学的试验方法对样品进行质量规范符合性要求测试,向消费者提供客观、公正、全面的比较试验结果,督促相关业态持续改进,为消费者选择提供参考。

一、基本情况

本次比较试验的样品是由哈尔滨市消费者协会、哈尔滨市消费者权益保护中心工作人员以普通消费者的身份,通过哈尔滨市内的商场、超市等实体门店以及网络电商平台购买。湿巾产品共购买了20组样品,其中线上电商平台采购10组,线下实体门店采购10组;根据湿巾的产品类型,产品包括人体用湿巾、厨房湿巾和衣物湿巾三大类,其中人体湿巾产品共购买了8组样品,分为线上电商平台采购2组,线下实体门店采购6组;厨房湿巾产品,共购买了7组样品,分为线上电商平台采购3组,线下实体门店采购4组样品;衣物湿巾产品,共购买了5组样品,全部为线上电商平台采购;样品情况见表1、表2及表3。

表1人体湿巾样品基本情况表

表2厨房湿巾样品基本情况表

表3衣物湿巾样品基本情况表

二、测试项目及方案

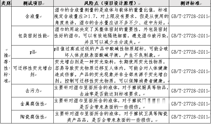
本次比较试验根据消费者的关注点、产品的风险点,相关产品的国家推荐性标准对不同类型的湿巾产品要求等确定测评项目。测评产品执行标准均为:GB/T27728-2011《湿巾》。产品包括三大类:第一类是人体用湿巾,包括卫生湿巾、湿厕纸等,主要考核pH、可迁移性荧光增白剂等与人体皮肤接触的项目,是否符合要求;第二类是厨房用湿巾的性能评价,包括湿巾的去污力,金属腐蚀性等,适用于厨房使用的湿巾的性能要求;第三类是衣物用湿巾,增加陶瓷腐蚀性项目等。具体测评项目见表4。

表4检验项目及其说明

三、检验结果及分析

1.湿巾产品国家推荐性标准测试

依据GB/T27728-2011《湿巾》,对湿巾产品的含液量、包装密封性能、pH、可迁移性荧光增白剂、去污力、金属腐蚀性、陶瓷腐蚀性等七个方面进行检验。

1.1含液量

合适的含液量能让湿巾在擦拭时释放出足够的清洁液,有效去除污渍、细菌等,若含液量过低,湿巾无法充分湿润,难以起到良好的清洁作用,含液量过高则可能导致液体滴落,使用不便且清洁效果也未必更好。对于一些具有保湿功能的湿巾,准确的含液量能保证其中的保湿成分以合适的浓度作用于皮肤,达到预期的保湿效果,防止皮肤过于干燥或因液体过多而滋生细菌。

本次比较试验对20款湿巾进行了评估,未发现不符合标准要求。

表5人体湿巾含液量测试结果

表6厨房湿巾含液量测试结果

表7衣物湿巾含液量测试结果

1.2包装密封性能

包装密封性能不合格的湿巾,在存储、运输、销售等环节容易被污染,从而影响商品质量。比如微生物容易进入湿巾包装内繁殖,而湿巾中若添加了防腐杀菌成分,防腐剂任意使用或剂量失控,会对消费者的皮肤和粘膜有一定刺激性和致敏性,威胁健康;此外若湿巾宣称用于口部清洁,被污染后安全性风险更高,尤其对婴幼儿可能造成较大健康危害。

本次比较试验对20款湿巾产品包装密封性能项目进行了评估,未发现不符合标准要求样品。

1.3pH

GB/T27728《湿巾》规定人体用湿巾pH值为3.5~8.5。人体皮肤表面呈弱酸性,利于抵御病菌。湿巾pH值不合格,会破坏这一弱酸性环境,降低皮肤免疫力,使皮肤易受病菌侵害,增加感染风险,还可能引发接触性皮炎、湿疹等皮肤疾病。如果湿巾产品pH值偏高或偏低,即酸碱度超标会刺激和腐蚀皮肤,尤其是超出皮肤可耐受范围时,会直接刺激皮肤,引发刺痛、瘙痒等不适,引起腐蚀皮肤角质层,破坏皮肤屏障。本次比较试验对8款人体用湿巾产品包装密封性能项目进行了评估,未发现不符合标准要求样品。

表8人体湿巾pH测试结果

1.4可迁移性荧光增白剂

荧光增白剂是否对人体有害目前尚无权威的数据,荧光增白剂对于皮肤的过敏、黏膜的刺激、伤口的愈合、过敏性等可能会有潜在的影响。从样品中随机取片试样,去除外装将试样与光准样置于紫外灯下约20cm处,对比观察试样两面与光标准样的光现象。如果试样的光现象弱于荧光标准样,则判定该样品可迁移性荧光物质合格且试验终止;如果试样的荧光现象强于荧光标准样,则继续按照迁移进行试验并判定。试验纱布比较,没有明显光现象,则判该样品可迁移性荧光物质合格;若两个试样纱布均有明显荧光现象则判该样品可迁移性荧光物质不合格;若两个试样纱布中有一个比空白试验纱布的荧光现象明显,则重新进行试验,若重新试验后的试样纱布与空白试验纱布比较,均没有明显荧光现象,则判该样品可迁移性荧光物质合格;否则判为不合格。

本次比较试验对8款人体用湿巾产品可迁移性荧光增白剂项目进行了评估,未发现不符合标准要求的样品。

1.5去污力

去污力是厨房湿巾功能性测试的重要指标之一,如果清洁效果不佳,无法有效去除厨房常见的油污、食物残渣、污渍等,难以达到理想的清洁目的,可能导致厨房卫生状况不达标,细菌和异味容易滋生。残留的污渍和油污长期附着在厨房用具和表面,可能会腐蚀金属、损坏涂层影响厨房用具和表面寿命,影响其使用寿命和美观度,比如抽油烟机表面残留油污可能影响运转,炉灶上的顽固污渍可能导致面板变色或损坏。

本次比较试验对7款厨房用湿巾产品去污力项目进行了评估,未发现不符合标准要求样品。

1.6金属腐蚀性

金属腐蚀性也是厨房湿巾功能性测试的重要指标,金属腐蚀性不合格可能意味着湿巾中含有过量的酸性或碱性物质等具有腐蚀性的成分。若使用金属腐蚀性不合格的湿巾擦拭金属制品,如家具的金属部件、电子产品的金属外壳、金属餐具等,可能会导致金属表面生锈、腐蚀,出现斑点、剥落等现象,不仅影响金属物品的外观,还会降低其使用寿命和性能。当湿巾与皮肤接触时,这些成分可能会破坏皮肤的酸碱平衡,导致皮肤干燥、瘙痒、红肿,甚至可能引起皮肤过敏、灼伤等问题。

本次比较试验对7款厨房用湿巾产品的金属腐蚀性项目进行了评估,未发现不符合标准要求样品。

1.7陶瓷腐蚀性

陶瓷腐蚀性是卫具用湿巾的功能性指标之一,当用有陶瓷腐蚀性的湿巾擦拭陶瓷餐具、茶具等与饮食相关的器具时,可能会使陶瓷表面的釉质等受到腐蚀破坏。陶瓷表面不再光滑平整,容易藏污纳垢,滋生细菌和微生物,清洗时也难以彻底清洁,从而带来卫生隐患,影响使用者的健康。另外腐蚀可能导致陶瓷表面的一些矿物质等成分溶出,若进入人体,可能会对人体的消化系统、泌尿系统等造成潜在危害,长期积累可能影响人体正常的生理功能。本次比较试验是参考了此项目,对衣物湿巾进行测试,检测腐蚀性情况。

本次比较试验对5款衣物用湿巾产品的陶瓷腐蚀性项目进行了评估,试片表面及试验溶液无变色,划痕可擦掉。

2.比较试验结果分析

表9湿巾产品比较试验分级评价总结表

表10湿巾比较试验分级评价详细表

备注:

1.评级结果用“★”表示,“★”越多结果越好,同星样品排名不分先后。

2.总评“五星”为全部达到本次比较试验所测试项目的标准要求,所有项目指标优秀,总体表现优秀;“四星”为测试项目评价指标均符合标准要求,测试结果未达到最理想人体pH范围,总体表现良好。

3.对于推荐性性能评价指标,存在不符合要求的,总评级给予“不予评级”等级。

4.本次比较试验所有样品均由工作人员以普通消费者身份通过正规销售渠道购买。本次比较试验评价结果仅对所购买的样品负责,不代表同品牌不同批次、不同规格产品的质量状况,不构成对相关产品的推荐与宣传。未经哈尔滨市消费者协会、哈尔滨市消费者权益保护中心书面允许,任何单位和个人不得擅自使用本次比较试验结果作为商业宣传。

四、消费提示

1.看外包装标识

购买湿巾产品首先应选择大型企业、知名品牌的产品,这些企业的产品生产设备先进,生产过程管理严格,使用的原材料质量好,使用时能保证卫生、舒适。此外,检查产品的包装应封口完整,以防产品外漏,受到污染。查看产品包装上的标识,产品标识是了解产品质量信息的重要途径,产品标识的内容应包括:产品名称、执行标准编号、产品主要原料、生产日期和保质期或生产批号和限用日期、产品规格和数量、产品质量等级和合格标志、生产单位或责任单位的名称、地址、联系方式等。

2.看标签说明书

消费者在选用湿巾时应看清楚标签说明书和适用范围,普通湿巾适用于人体、一般物体表面及其他物体表面的清洁。卫生湿巾是以适量添加生产用水和消毒液等原材料,对处理对象(如手、皮肤、黏膜及普通物体表面)具有清洁杀菌作用的湿巾。人体使用和物体使用,成人使用和婴幼儿使用,成人或者物体使用的是否需要用到有杀菌效果的卫生湿巾等,这些都要根据实际需求来选择。

3.看功能性定位

湿巾含有大量液体,消费者购买时尽量选择中小包装或有独立包装的湿巾,确认产品包装完好,无破损、漏气、漏液等现象。如选用抽取式湿巾,每次用完后应密封,尽快用完,以避免其有效成分挥发。

责任编辑/郑辉