DC娱乐网
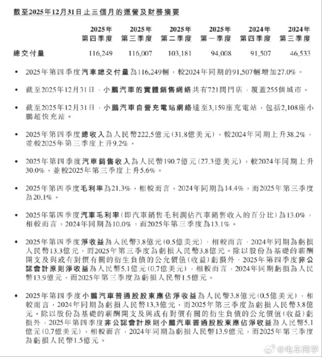
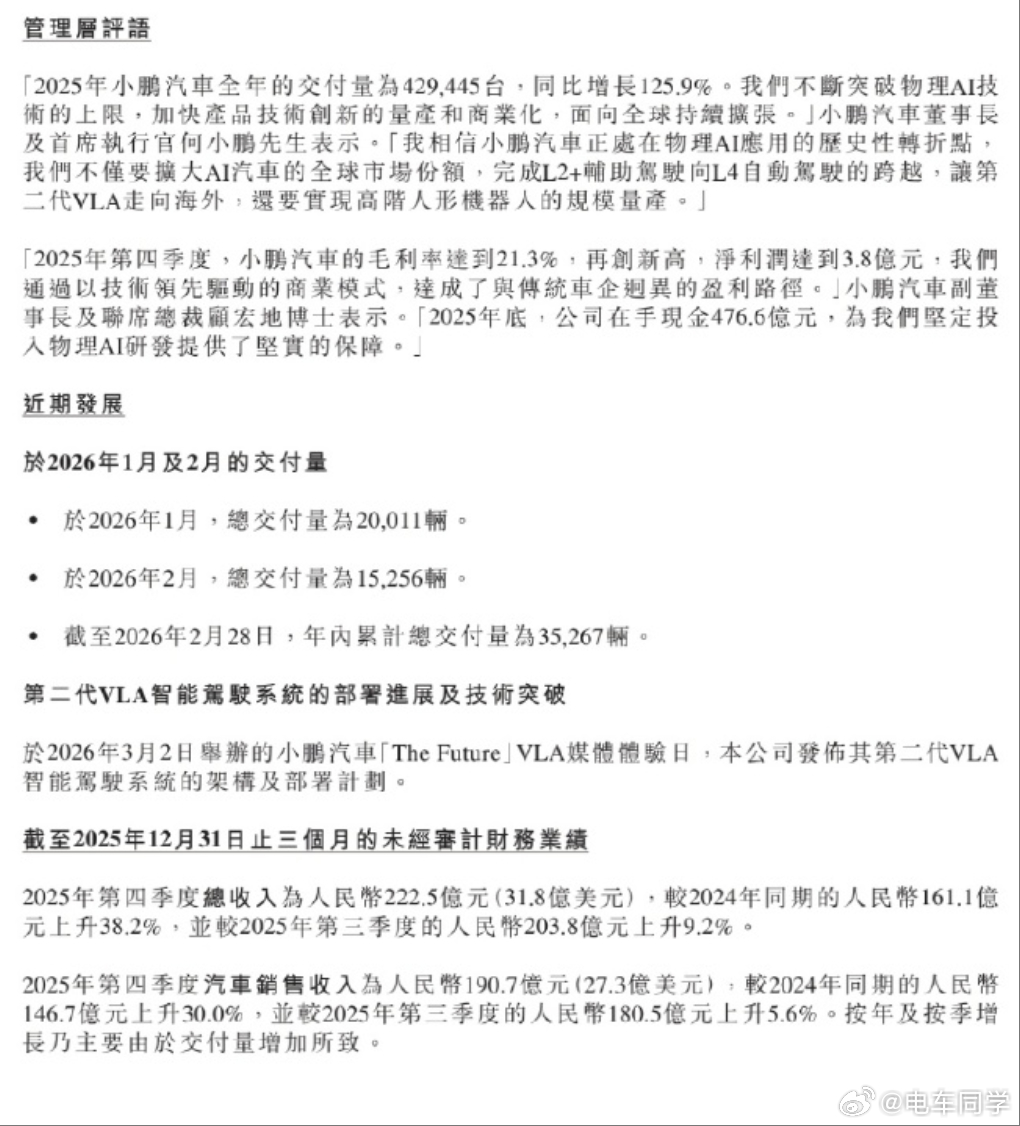
25年Q4营收222.5亿、净利润3.8个亿全年交付42.9万台,比前一年翻了一
2026-03-21 00:17:14
电车同学啊
汽车
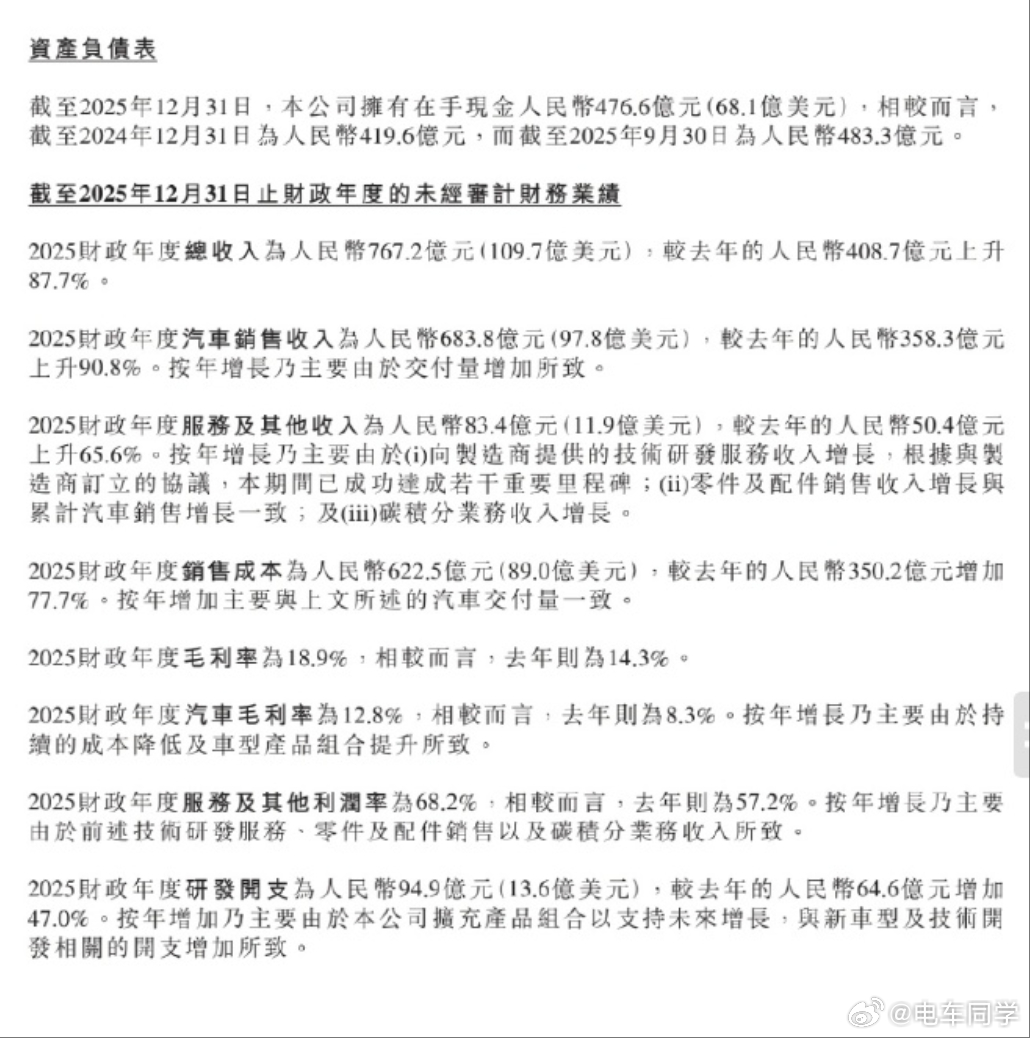
25年Q4营收222.5亿、净利润3.8个亿全年交付42.9万台,比前一年翻了一倍还多点儿,账上趴着476.6亿现金,手里有粮,小鹏心里不慌
小鹏汽车 XPEV[股票]
猜你喜欢
网友:新西兰看病,全靠八字硬
2026-03-20
白夜菌
标签:
新西兰
女子称月经弄脏卧铺被事件班组被罚这个新闻最典的就是,其实双方没有矛盾。乘客一直强
2026-03-19
御史在野
标签:
卧铺
不同企业怎么对待员工,说白了就是下面这三种:1。外企:我给你一万三的工资,
2026-03-19
在海上迎接旭日东升
标签:
国企
100年内没人能懂我爸做的饭
2026-03-19
拒称搞笑
标签:
社会养老
唉!没想到都是律师,脑瓜子聪明的很呐,也会入坑!
2026-03-19
吉祥如意的翔哥
标签:
瓜子
律师
堂堂国家级通讯社搞成这样,不如改名叫肖战社得了
2026-03-20
天空属于枭龙
标签:
通讯社
森林中的清新时光,手持小物,享受自然。
2026-03-20
半蕾品小姐姐
外卖配送订单,彻底进入2元时代了!干众包的兄弟,你还能扛得住吗?这种2元的订
2026-03-19
理大看商业
热门分类
推荐
热榜
军事
NBA
体育
社会
明星八卦
娱乐
财经
科技
汽车
历史
国际
游戏
动漫
公益
搞笑
商业
互联网
数码
国际足球
房产
家居
时尚
科学探索
职场
育儿
股票
教育
影视
情感
热点
中国军情
武器
中国南海
中国足球
亚洲杯
科比
综合体育
CBA
投资
楼市
大咖秀
外汇
创业
风口
SUV
豪车
概念车
优惠
新能源
美国
欧洲
朝日韩
俄罗斯
孕期
街拍
恋爱攻略
婚姻
正能量