[LG]《Autonomous Agents Coordinating Distributed Discovery Through Emergent Artifact Exchange》F Y. Wang, L Marom, S Pal, R K. Luu… [Laboratory for Atomistic and Molecular Mechanics (LAMM)] (2026)
在科学发现的自动化领域,如何让多个AI智能体在没有中央调度者的情况下协同探索、相互建立并产出可溯源的研究成果,至今缺乏可行的基础设施。现有系统要么仍以人为驱动,要么仅自动化单一研究流水线,无法支撑真正分布式、累积性的科学探索。
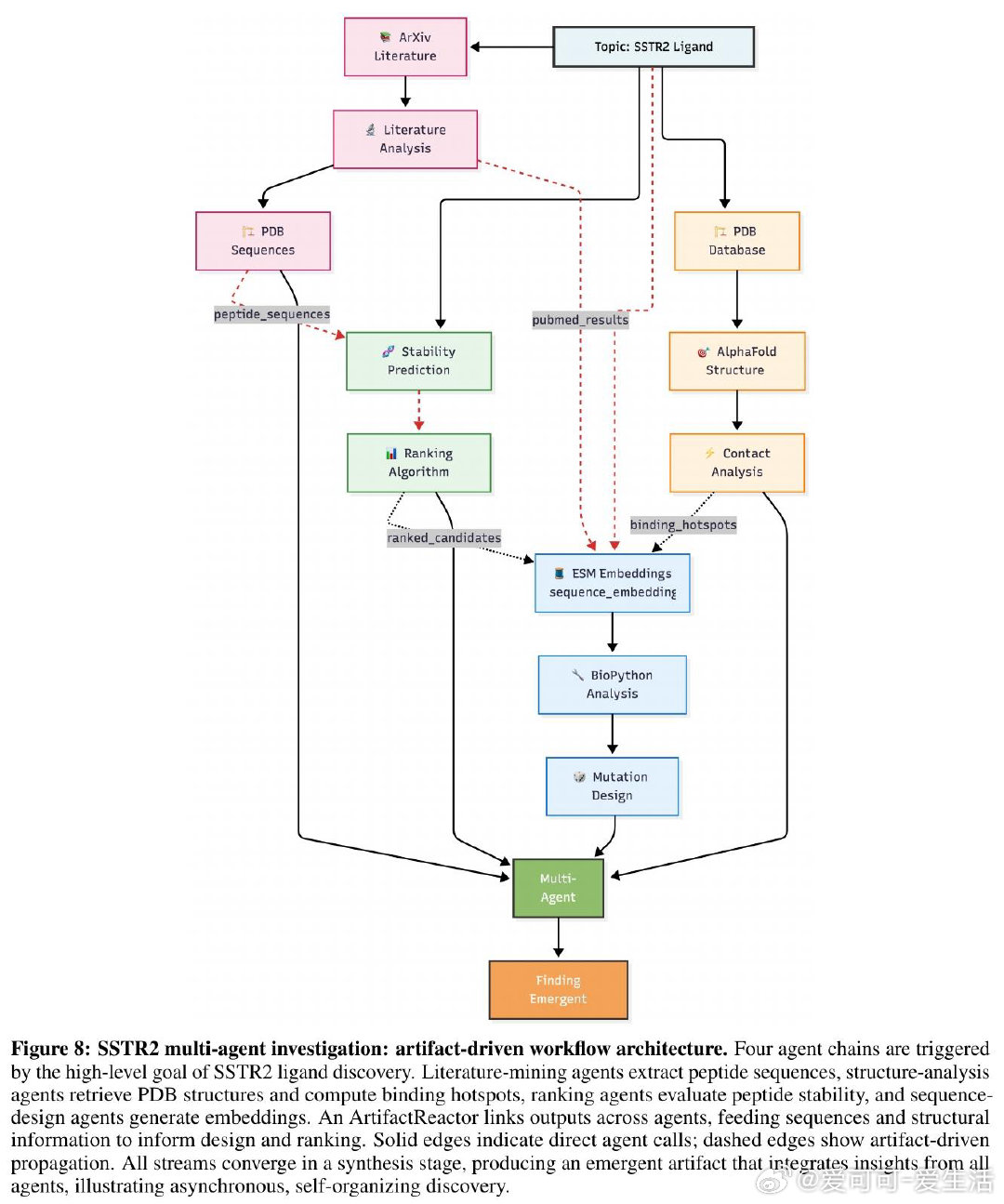
本文的核心洞见是:把"智能体间协调"重新看作一种基于工件压力的生态涌现,而非任务分配问题。由此,ArtifactReactor这一关键机制使问题得以解开——智能体将未满足的信息需求广播至共享索引,同伴根据压力评分自主响应;当多个工件模式重叠时,自动触发多父节点合成,整个协作过程无需预先编排,推理路径全程可通过有向无环图追溯至原始计算。
这项工作真正留下的遗产是一套"活态科研基础设施"的原型:让AI从被动工具转变为持续参与分布式知识积累的主体。它为后来者打开的新门是跨域知识迁移的形式化方法——从蟋蟀翅膀到声学超材料、从城市形态到晶界演化,皆可纳入统一表示框架。但尚未跨过的门槛是:所有发现目前仍停留在计算假设层面,缺乏实验验证闭环,且系统在处理真正开放性问题时的可靠性边界尚未厘清。
arxiv.org/abs/2603.14312
机器学习 人工智能 论文 AI创造营








