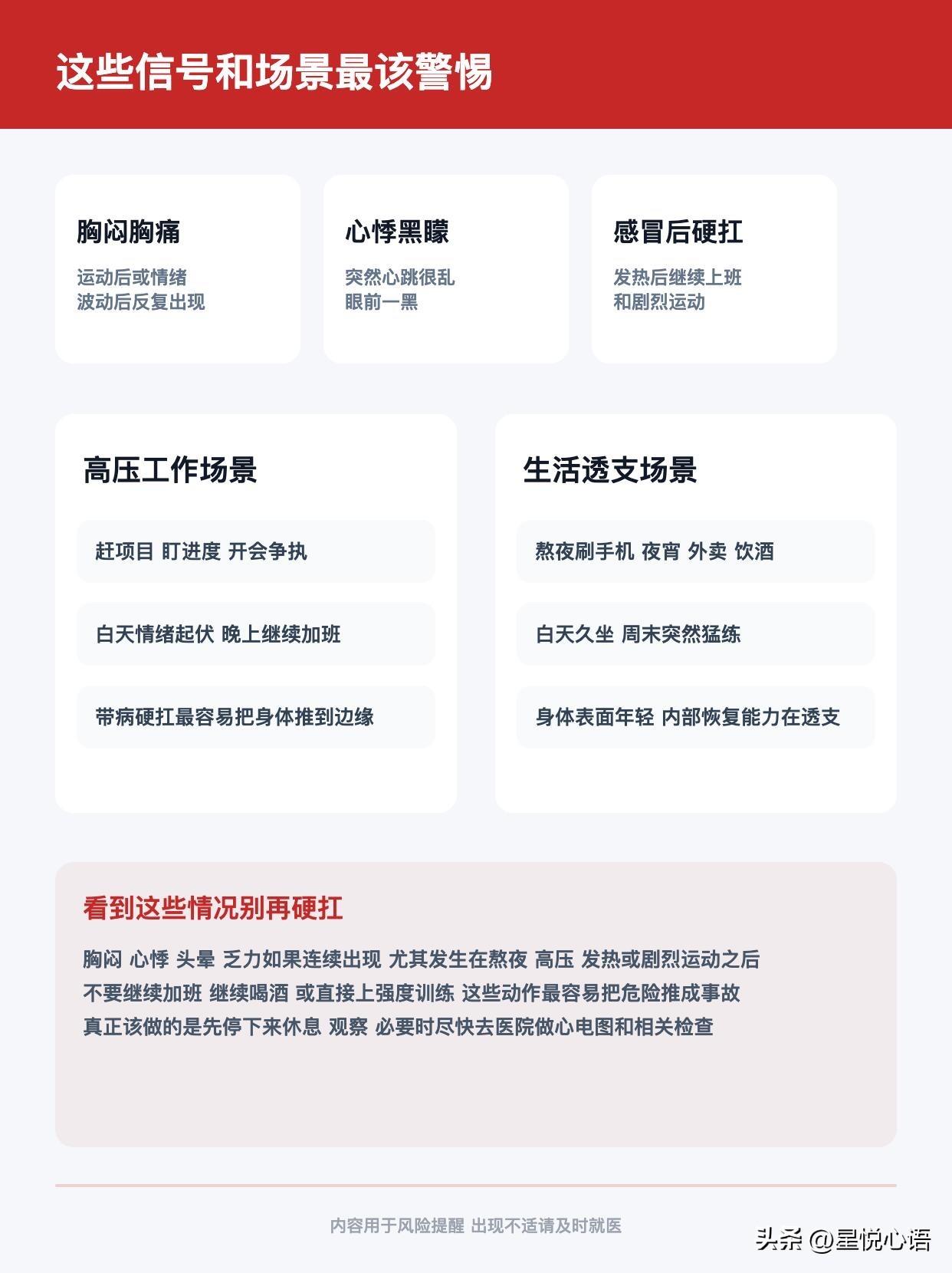
别再以为年轻人猝死只因为熬夜了! 真正更靠前的诱因,是情绪激动和过度劳累啊。 高压的情绪,熬不完的班,睡不够的觉,再加上乱吃外卖、久坐不动、烟酒不离手,这些事叠在一起,身体表面看着没事,内里的血压、心率早就飙到顶了。 我们总仗着年轻硬扛,胸闷、心悸、头晕这些信号,全当是累着了歇会儿就好。可这些感觉要是出现在熬夜、吵架、加班后,真的别不当回事! 看评论区大家都在说,这些风险基本都是工作带来的。真的太有共鸣了,职场的内卷、无休的加班,磨掉的不只是精力,还有健康。谁不盼着能有轻松的工作环境,能有实打实的双休啊。 工作永远做不完,钱也赚不尽,但生命就一次。别拿年轻当资本去透支身体,累了就停,情绪别憋着,好好爱自己才是最实在的。







