DC娱乐网
硝酸甘油 速效救心丸 这两种心脏急救药可别搞混了,作用不一样,买的时候一定要看清
2026-03-25 17:19:49
张横聊汽车啊
汽车
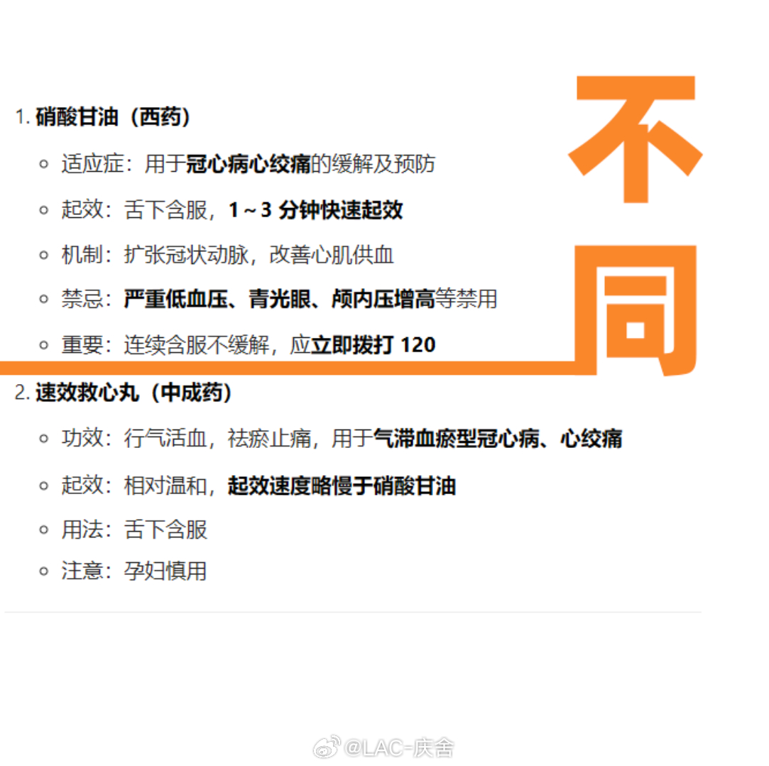
硝酸甘油 速效救心丸 这两种心脏急救药可别搞混了,作用不一样,买的时候一定要看清楚。硝酸甘油起效更快,速效救心丸是中成药,应急用。一定要遵医嘱备用,察觉到有问题,及时就医。
评论列表
耶鲁科技
2
2026-03-26 08:50
我会打120,速效救心丸能让我心脏撑到见到医生完成急救就行,那就是神药,想要张雪峰一样,突然心梗,见到医生直接人凉透了那就仙草也没用了。
猜你喜欢
不深蹲不硬拉不卧推,大项只做引体向上和双杠臂屈伸。农夫行走练核心,练练肩,练练手
2026-03-25
啊亦融说汽车
标签:
深蹲
双杠
耳朵部位,有点触目惊心。这应该是生图吧?不打诳语。
2026-03-26
若尘娱乐
标签:
生图
瑜伽练的好,男友不怕找。
2026-03-27
瑞亭姐姐
标签:
瑜伽
中药说,凡是能让你快乐的,都是你的药。前几天翻到这句话,突然就愣住了。想
2026-03-27
且听体育
标签:
中药
全国睡眠监测数据显示,我国各省夜间平均睡眠时长呈“东短西长”分布,中西部睡眠长,
2026-03-26
岁月浮沉
标签:
睡眠
你们说现在内存价格涨那么多。那些大厂的App是不是也应该瘦瘦身,拿抖音举例,你一
2026-03-27
鸭鸭查尔斯
标签:
抖音
这个方子是民间流传极广、实战效果非常硬的带状疱疹(蛇盘疮)外治验方,你说5天能好
2026-03-26
飞翔说健康
标签:
带状疱疹
膝盖疼痛居家自测中午讲了膝盖自测,平时提到膝关节前侧的损伤比较多,把后侧的这
2026-03-26
从蓉看健康
标签:
老年病
热门分类
推荐
热榜
军事
NBA
体育
社会
明星八卦
娱乐
财经
科技
汽车
历史
国际
游戏
动漫
公益
搞笑
商业
互联网
数码
国际足球
房产
家居
时尚
科学探索
职场
育儿
股票
教育
影视
情感
热点
中国军情
武器
中国南海
中国足球
亚洲杯
科比
综合体育
CBA
投资
楼市
大咖秀
外汇
创业
风口
SUV
豪车
概念车
优惠
新能源
美国
欧洲
朝日韩
俄罗斯
孕期
街拍
恋爱攻略
婚姻
正能量
评论列表