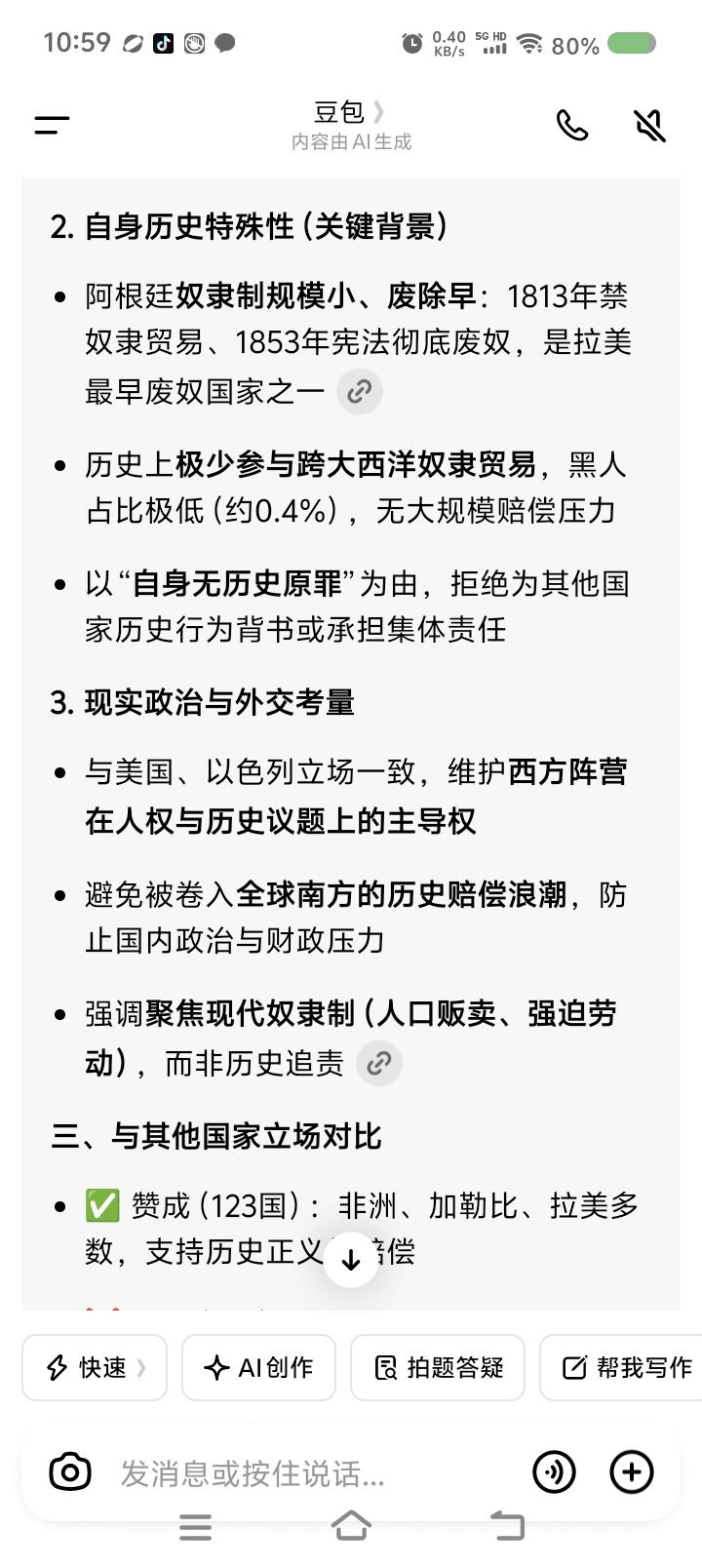
我懂了“懂王之国”—— 据报道,近日,联合国将历史上的奴隶贸易行为宣布为最严重的反人类罪行。美国、以色列、阿根廷投下反对票,欧洲有52张弃权票。 点评: 这几国为什么反对?豆大叔有分析。总之,美国怕赔偿,以色列巩固美以同盟,阿根廷认为当时不违法…… 特朗普看了,估计气笑了:“这算啥?美国250年,有几年不犯反人类罪?”








我懂了“懂王之国”—— 据报道,近日,联合国将历史上的奴隶贸易行为宣布为最严重的反人类罪行。美国、以色列、阿根廷投下反对票,欧洲有52张弃权票。 点评: 这几国为什么反对?豆大叔有分析。总之,美国怕赔偿,以色列巩固美以同盟,阿根廷认为当时不违法…… 特朗普看了,估计气笑了:“这算啥?美国250年,有几年不犯反人类罪?”







