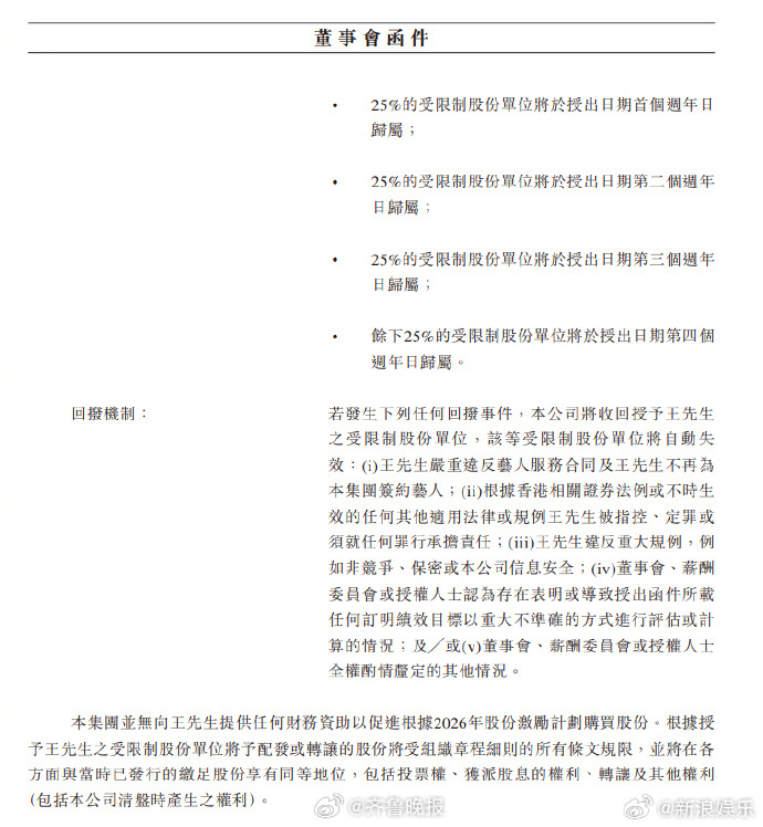
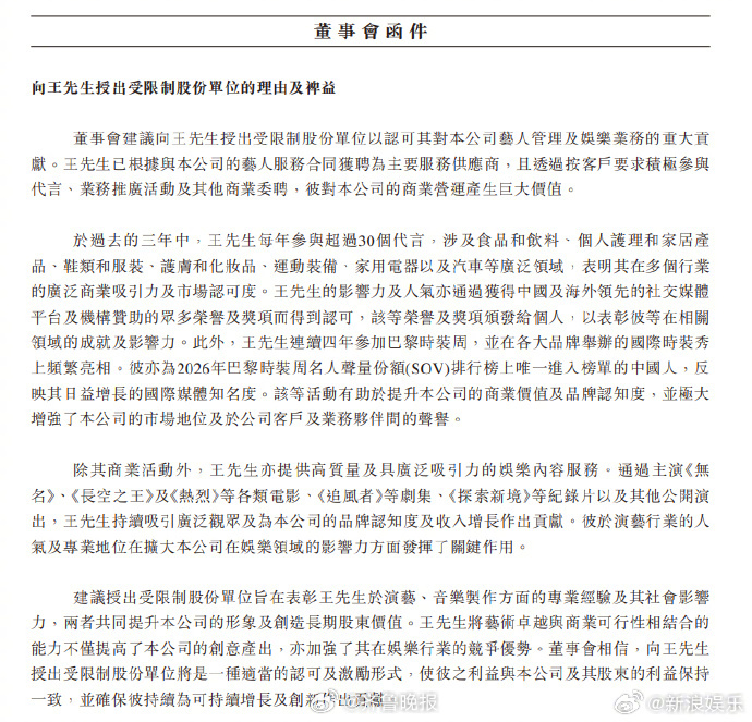
【#乐华建议向王一博授出股份奖励#】据乐华娱乐25日公开的董事会函件,公司建议有条件向王一博授出股份奖励:旨在认可及奖励其对集团业务做出的卓越贡献,寻求维持与王一博的长期合作。董事会认为,挽留王一博带来的长期稳定性及可持续表现超过对少数股东的最小摊薄影响,更好符合全体股东的整体利益。









【#乐华建议向王一博授出股份奖励#】据乐华娱乐25日公开的董事会函件,公司建议有条件向王一博授出股份奖励:旨在认可及奖励其对集团业务做出的卓越贡献,寻求维持与王一博的长期合作。董事会认为,挽留王一博带来的长期稳定性及可持续表现超过对少数股东的最小摊薄影响,更好符合全体股东的整体利益。








