DC娱乐网
申论范文:善用因地制宜之法
2026-03-26 23:01:26
公考隔壁班王哥
教育
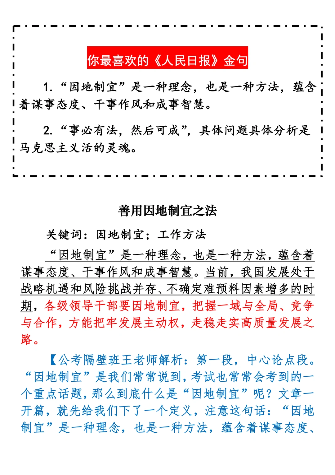
如何抄写:每日抄写文章发在“公考隔壁班王老师”账号,红色字是重点句和结构句,黑色字是正文,蓝色字是解析,大家抄写时不必抄蓝色字。建议先通读全文,做到心中有数再开始抄写,效果会更好。 关于文章:抄写文章来源于人民日报,但每篇文章我都根据申论考试要求进行了修改:一是重写或修改开头、结尾;二是统一段首句句式结构;三是调整段落字数,使文章结构更均衡;四是简化复杂长难句,使之更具可模仿性。每篇文章无论修改多少,都是基于申论考试要求,毫无对人民日报文章品评之意。(此处致敬人民日报)
热门分类
推荐
热榜
军事
NBA
体育
社会
明星八卦
娱乐
财经
科技
汽车
历史
国际
游戏
动漫
公益
搞笑
商业
互联网
数码
国际足球
房产
家居
时尚
科学探索
职场
育儿
股票
教育
影视
情感
热点
中国军情
武器
中国南海
中国足球
亚洲杯
科比
综合体育
CBA
投资
楼市
大咖秀
外汇
创业
风口
SUV
豪车
概念车
优惠
新能源
美国
欧洲
朝日韩
俄罗斯
孕期
街拍
恋爱攻略
婚姻
正能量