DC娱乐网
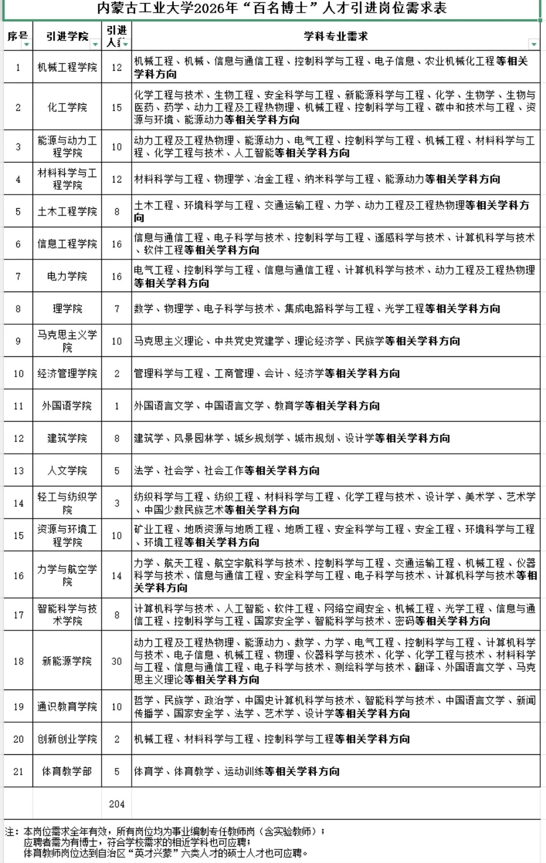
内蒙古工业大学招聘200名博士
2026-03-27 23:04:11
懂考博的小锦鲤
教育
博士申请考核制 工程类博士 考博 博士 人才引进 蒙自下半年事业单位 高校 博士申请
猜你喜欢
美国大学生很困惑。
2026-03-22
看七八的言论
标签:
大学生
大学
就业
国家队直接下场了。就俩字:震撼。在济南,凭空冒出来一所大学,名字就叫“空天信
2026-03-28
古城墙下从容穿
标签:
济南
大学
一些一看就很实在的工作招聘
2026-03-29
明清情感
标签:
招聘
就业
神仙打架!清华大学2026年人工智能学院预推免入营名单,全是名校学生,只有一个2
2026-03-28
橙子聊课程
标签:
清华大学
大学
大学生的热点名怎么这么有梗
2026-03-28
笑谈办公
标签:
大学生
大学
就业
土木工程到底怎么啦,感觉被彻底打入冷宫了。没想到竟然连985高校华中科技大学和北
2026-03-23
橙子聊课程
标签:
土木工程
华中科技大学
发现中国人不吃西方学术霸权那一套后,不到3天NeueIPS就光速道歉!事情的
2026-03-28
广博看社会新闻
三桶油之一的中国石油的校招更青睐哪些高校的毕业生?前十名居然冒出一匹黑马高校?我
2026-03-24
橙子聊课程
标签:
秋招
春招
中国石油天然气集团
就业
大学
热门分类
推荐
热榜
军事
NBA
体育
社会
明星八卦
娱乐
财经
科技
汽车
历史
国际
游戏
动漫
公益
搞笑
商业
互联网
数码
国际足球
房产
家居
时尚
科学探索
职场
育儿
股票
教育
影视
情感
热点
中国军情
武器
中国南海
中国足球
亚洲杯
科比
综合体育
CBA
投资
楼市
大咖秀
外汇
创业
风口
SUV
豪车
概念车
优惠
新能源
美国
欧洲
朝日韩
俄罗斯
孕期
街拍
恋爱攻略
婚姻
正能量