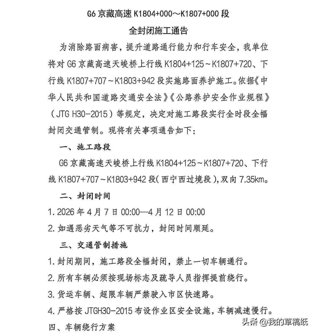
注意啦!G6京藏高速天峻桥至西宁西过境路段,4月7日—4月12日双向全封闭施工,整整6天彻底禁行,千万别硬闯! 这段路是西宁往西的核心高速通道,封闭期间私家车、货车都没法正常通行。大家出行一定要提前开导航,改走国省干道绕行,别等到了路口再掉头,既堵车又耽误事。 出发前多看实时路况,合理规划路线,安全第一!赶紧转发提醒身边开车的家人朋友,少走冤枉路~



注意啦!G6京藏高速天峻桥至西宁西过境路段,4月7日—4月12日双向全封闭施工,整整6天彻底禁行,千万别硬闯! 这段路是西宁往西的核心高速通道,封闭期间私家车、货车都没法正常通行。大家出行一定要提前开导航,改走国省干道绕行,别等到了路口再掉头,既堵车又耽误事。 出发前多看实时路况,合理规划路线,安全第一!赶紧转发提醒身边开车的家人朋友,少走冤枉路~


