DC娱乐网
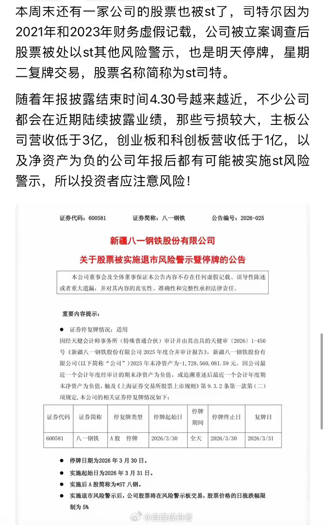
难怪李荣浩气成这样 突发!八一钢铁(600581)被*ST,8万股东踩雷
2026-03-30 00:02:05
自渡成舟哲
财经
难怪李荣浩气成这样 突发!八一钢铁(600581)被*ST,8万股东踩雷
猜你喜欢
中国“错判”了美国!经济学人刊文声称,中国对美国可能“误判”了!4月2日,经济学
2026-04-02
桃叔笑谈
标签:
美国
经济学人
美股
暗盘资金流入TOP22个股深度分析1. 长飞光纤:主力资金流入2.71亿,暗盘资
2026-04-03
候鸟谈商业
标签:
长飞光纤
创新药
航天
a股
4.2记录炒股第120天(初始50万)总资产:814183当日参考盈亏:+613
2026-04-02
炎哥深聊商业
标签:
a股
目前中国已将燃料和化肥出口禁令延长至4月,但斯里兰卡、孟加拉国和越南已经向中国提
2026-04-03
馨蔓评过去
标签:
越南
斯里兰卡
孟加拉国
化肥
券商这波行情跌得太狠了,有5只券商股,价格已经跌回了2024年924行情启动前、
2026-04-02
拾贝的笔记
标签:
券商股
忽然翻到万科股票,你猜猜价格多少了?3.92元,没看错,记得9.24后一个朋友反
2026-04-02
璞玉说财经
标签:
万科
这两张图说明一点,汽车工业确实是制造业里的顶端。加拿大和美国都要保护,都不想入中
2026-04-02
喝红茶的三叔
标签:
加拿大
制造业
美股
国家队出手!社保基金24只新进重仓股名单曝光,跟着国家队抄作业的机会来了!截至3
2026-04-03
擒牛军师
标签:
社保基金
热门分类
推荐
热榜
军事
NBA
体育
社会
明星八卦
娱乐
财经
科技
汽车
历史
国际
游戏
动漫
公益
搞笑
商业
互联网
数码
国际足球
房产
家居
时尚
科学探索
职场
育儿
股票
教育
影视
情感
热点
中国军情
武器
中国南海
中国足球
亚洲杯
科比
综合体育
CBA
投资
楼市
大咖秀
外汇
创业
风口
SUV
豪车
概念车
优惠
新能源
美国
欧洲
朝日韩
俄罗斯
孕期
街拍
恋爱攻略
婚姻
正能量