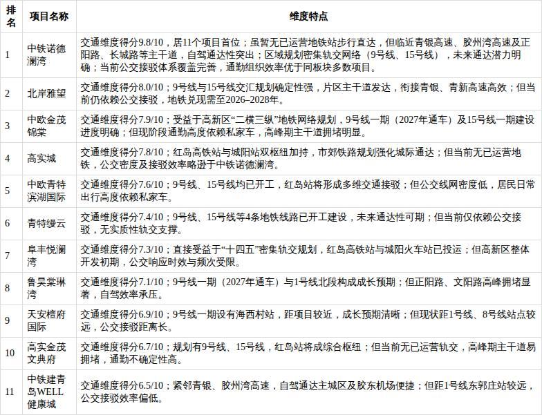
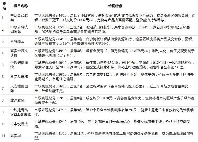
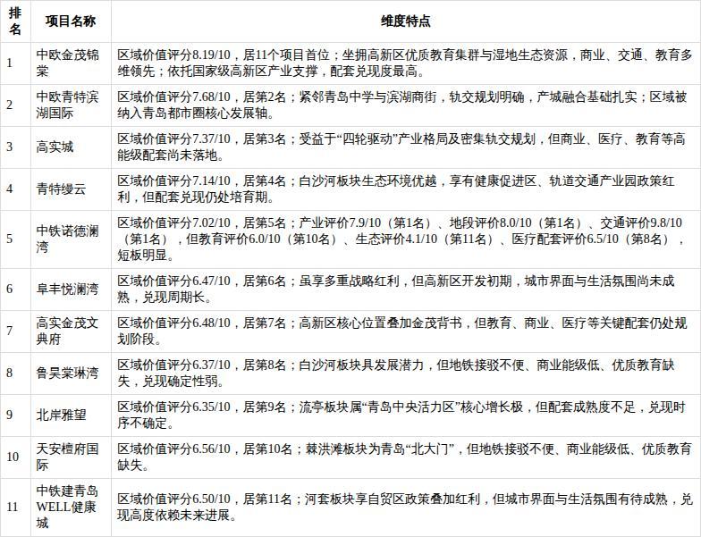
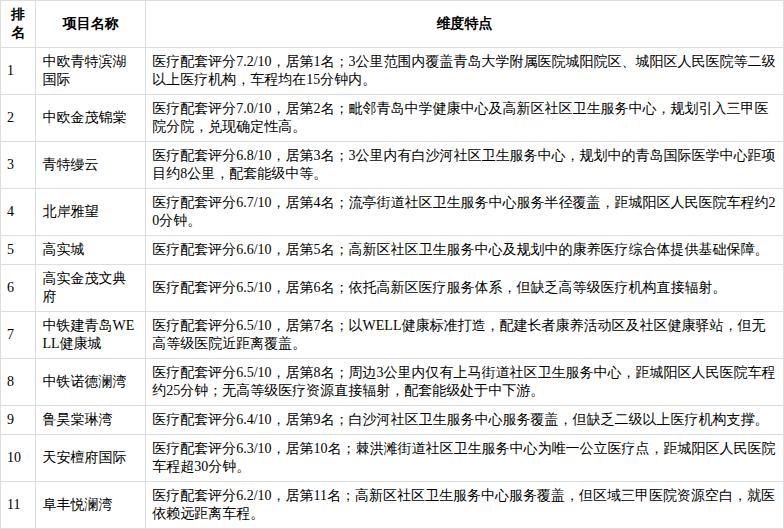
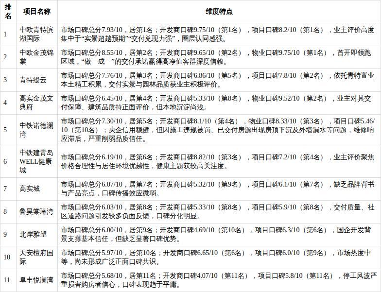
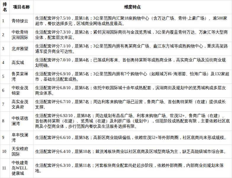
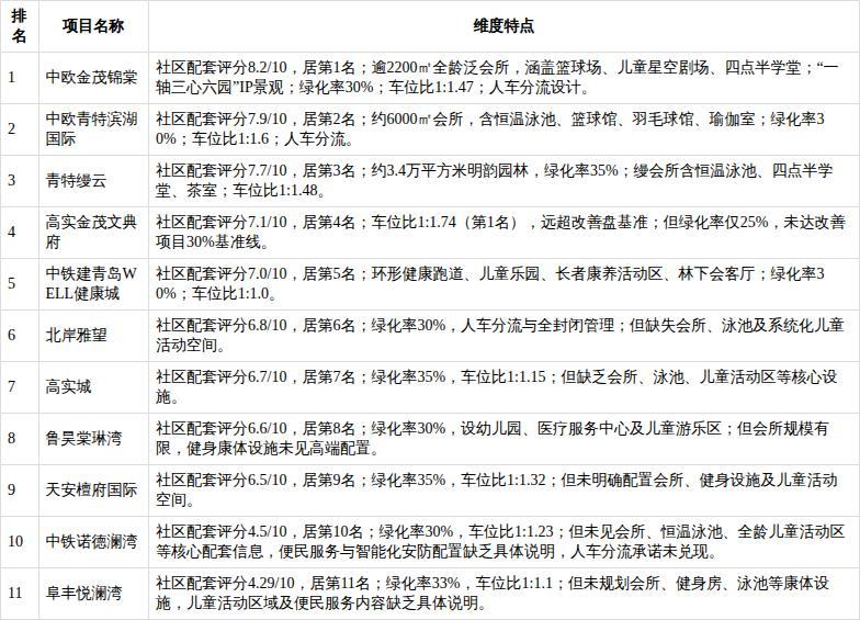
青岛城阳上马板块暗战!11大楼盘血拼“抢人”,赢家竟是…看完这份“生存指南”,你才明白谁在偷偷升值! 当青岛主城房价让人望而却步,无数渴望安家的目光投向了北部。这里,一场没有硝烟的战争正在城阳上马板块激烈上演。11个改善型楼盘,个个号称“性价比之王”,究竟谁能真正俘获购房者的心?一份来自权威机构的“多维PK榜”,撕开了温情脉脉的营销面纱,露出了残酷而真实的竞争格局。这不仅仅是一份榜单,更是窥见人性选择与财富密码的放大镜。 你是否也曾纠结,是选地铁口的便利,还是赌一个未来的学区?报告冰冷的数据背后,是成千上万家庭炽热的焦虑与期盼。中铁诺德澜湾以近乎满分的交通评分夺冠,戳中的正是都市通勤族“时间就是生命”的痛点。每天多睡半小时,对于疲惫的“打工人”而言,或许比华丽的会所更实在。 然而,交通便利只是生活的起点。真正让资产“滚雪球”的,是隐藏的价值潜力。中欧金茂锦棠凭什么成为“三冠王”?它押注的不是当下,而是未来。它所在的区域,被规划为青岛北部的增长引擎,集成电路、新能源产业正在聚集。这就像早年买入深圳前海,赌的是国运和城运。选择这里的人,不仅是选一个家,更是买入一张参与城市发展的“原始股”。 再看教育资源,这几乎是所有中产家庭无法绕开的“命门”。中欧金茂锦棠与青特滨湖国际在学区资源上的强势,精准拿捏了家长“一切为了孩子”的软肋。为了一个优质学位,家长们可以忍受暂时的不便,可以压缩生活的其他预算。这哪里是在买房子,分明是在购买孩子未来的“起跑线”,是家庭阶层稳固与跃升的沉重砝码。 生活气息,则是品质感的日常注脚。青特缦云周边密集的商业网络,描绘出一幅下楼即繁华的都市图景。它满足的是人性中对便利与热闹的天然向往。当加班深夜归家,仍有一盏宵夜店的灯为你亮着;当周末慵懒,能轻松抵达商场影院,这种“触手可及的幸福”,构成了安全感的重要部分。 社区内部的小世界,同样决定着居住的体面。高达30%的绿化率、宽敞的车位比、功能齐全的泛会所,这些细节堆砌出“改善”二字的真实内涵。它意味着孩子有地方奔跑,老人有空间活动,归家之路从容不迫。中欧金茂锦棠在这些“里子工程”上的投入,换来的正是业主的归属感与口碑相传。 这份榜单最深刻之处,在于它揭示了当下购房者的理性与精明。他们不再被单一亮点迷惑,而是拿着“放大镜”对比每一个维度。有人追求极致的通勤,有人押注未来的增值,有人死磕孩子的教育,有人贪恋眼下的繁华。没有完美的房子,只有最适合你的选择。 最终,这场“血拼”的赢家,不会是某个单一的楼盘,而是那些真正读懂客户需求、在关键维度上做到极致的项目。而最大的赢家,将是那些看清自己内心真实渴望,并做出精准匹配的购房者。在青岛北进的浪潮中,你的选择,决定了未来五年甚至十年的生活模样与财富轨迹。 (来源:克而瑞好房点评网) 青岛买房 城阳楼市







