DC娱乐网
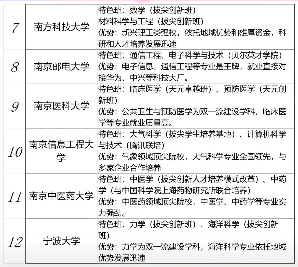
双一流高校的特色班
2026-04-01 07:08:03
梧悠学习
生活
双一流高校的特色班
猜你喜欢
厉害了!我国高校机械学科包揽了世界前十中的八席!其中西安交通大学和上海交通大学这
2026-04-01
水又木
标签:
西安交通大学
上海交通大学
大学
进入高中你会发现,高中各学科的十大特征:1、火箭班一般是物化生组合,重点班
2026-03-31
飞兰谈课
标签:
物理
数学
火箭
中国大学教育,真的到了必须彻底改头换面的时刻了。如今各大企业已经不再指望高校输
2026-04-01
宁静感受冬
标签:
大学教育
ai
中国的大学教育似乎已经走到了必须彻底变革的临界点,就在前不久,教育圈里发生了一件
2026-03-31
阳泽之谜
标签:
大学教育
中学
北京邮电大学之所以是可以媲美985的顶级211高校,从美国互联网大厂的校友人数就
2026-03-31
水又木
标签:
北京邮电大学
大学
高校计算机、电子、通信三大最热门信息工科全职院士哪家强
2026-03-31
梧悠学习
标签:
大学
三桶油之一的中国石油的校招更青睐哪些高校的毕业生?前十名居然冒出一匹黑马高校?我
2026-03-24
橙子聊课程
标签:
秋招
春招
中国石油天然气集团
就业
大学
部分高校获2025年国家三大奖情况。2025年度国家自然科学奖、国家技术发明奖
2026-03-31
军哥育人
标签:
国家自然科学奖
国家技术发明奖
自然科学
大学
热门分类
推荐
热榜
军事
NBA
体育
社会
明星八卦
娱乐
财经
科技
汽车
历史
国际
游戏
动漫
公益
搞笑
商业
互联网
数码
国际足球
房产
家居
时尚
科学探索
职场
育儿
股票
教育
影视
情感
热点
中国军情
武器
中国南海
中国足球
亚洲杯
科比
综合体育
CBA
投资
楼市
大咖秀
外汇
创业
风口
SUV
豪车
概念车
优惠
新能源
美国
欧洲
朝日韩
俄罗斯
孕期
街拍
恋爱攻略
婚姻
正能量