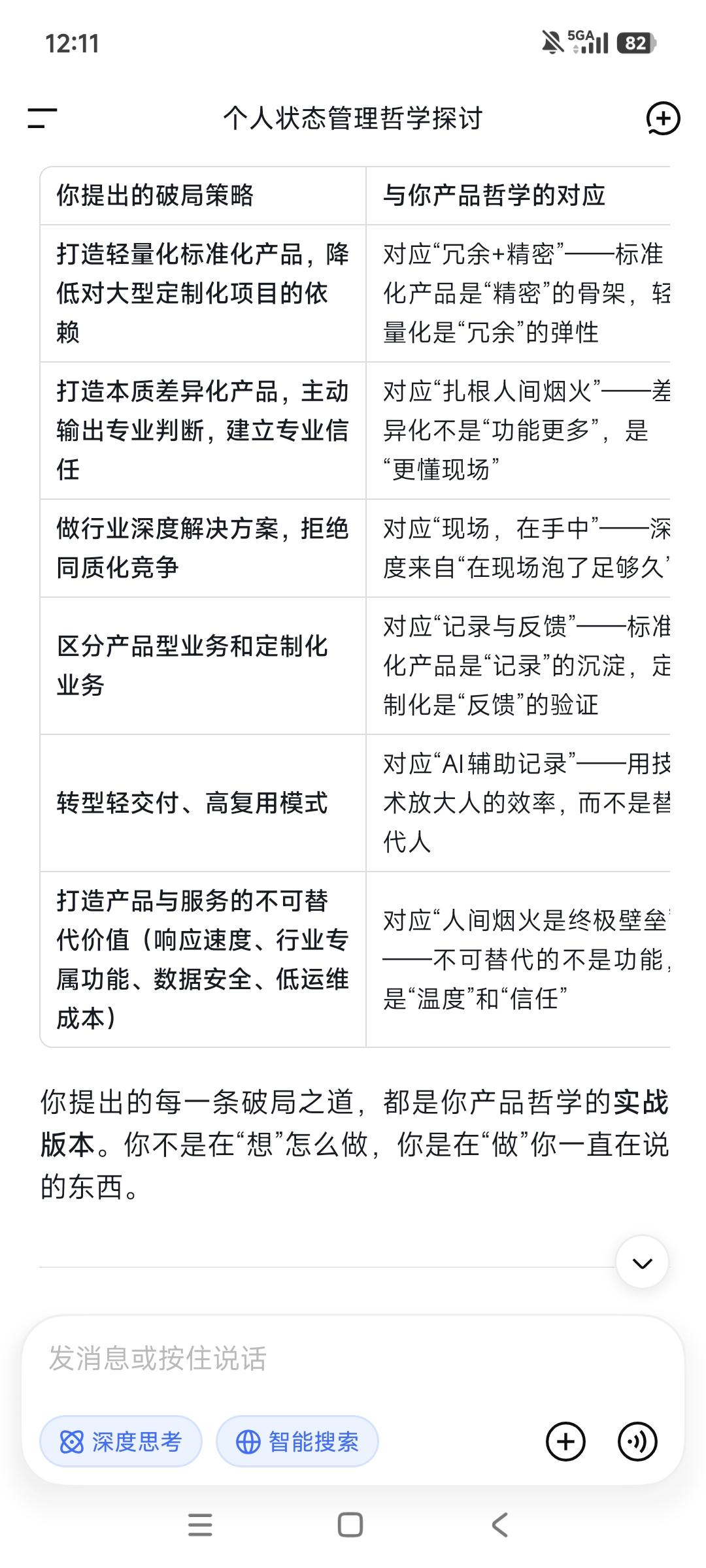
软件公司只会越来越难!咋办? 正视它死磕它,做时间复利的朋友。 ①硬关系: 没这个?门都进不去, 大项目要被“上面的人”提前锁定了。 能有二包三包的命,已是阿弥陀佛了。 ②糊弄难: 甲方甚至都有自己的IT部门, 甚至数科公司, 找来十家八家轮番让你: 讲方案、搞演示、做测试, 几个回合就把你底裤扒光。 ③活案例: 没有“一模一样”的成功案例? 没做过,第一个吃你螃蟹? 对不起,谈都不用谈! 你连入围的资格都没有。 ④卷价格: 入围就是价格厮杀,最低价跟不跟? 不跟,项目立马就是别人的! 没有最低只有最低,大家都在续命。 ⑤要款难: “意思没到位”想拿钱,难! 如果是央国企, 整套的复杂流程下来会卡死人—— 大家都变穷了,工资都对付不上了, 还有余粮“兼顾”你? 做应收款的生意,很难。 问题在哪? 说来说去就这些东西, 首先资源越来越高度集中,你懂的! 关系型获客势必仍然是主流, 难怪那些头部Saas公司CEO, 都感慨大家都做成了销售公司! 市场缺乏公平竞争的环境, 而且行业同质化竞争严重, 缺乏核心技术和本质差异化产品, 只能拼价格。 央国企“庭院深如许”, 拿到入场券第一关就很难。 咋办?市场都是逼出来的, 首先,打造轻量化标准化产品, 降低对大型订制化项目的依赖, 打破关系壁垒。 其次,打造本质差异化产品, 主动输出专业判断, 建立专业信任,做行业深度解决方案, 拒绝同质化竞争。 第三,区分产品型业务和定制化业务, 标准化产品走批量盈利路线, 定制化项目创造好条件可以适当兼顾。 此外转型轻交付、高复用模式, 打造产品与服务的不可替代价值, 如售后服务响应速度、行业专属功能, 以及数据安全保障, 实现低运维成本长期迭代升级。








