DC娱乐网

天大的好消息来了,量化交易频率终于要降到不超过15次/秒,4月7日执行,千呼万唤

天大的好消息来了,量化交易频率终于要降到不超过15次/秒,4月7日执行,千呼万唤使出来,今天股民可以放鞭炮了,散户呼吁了这么多天,终于见到了行动,量化频次与国际接轨了,希望制度越来越完善…… 炒股心得分享

评论列表

用户11xxx59
用户11xxx59 144
2026-04-01 23:09
每秒1000次和299次和15次对散户有区别吗?根本就没有区别!

用户10xxx60 回复 04-02 05:44
有更方便欺骗

sunover 回复 04-02 11:27
每秒299次,就可以操作大单买入变全部小单买入,可以欺骗散户,误认为是主力资金流出。

鲜花速递
鲜花速递 132
2026-04-01 22:43
我觉得应该改成15秒一次

风影 回复 04-02 15:00
应该改成不超过每秒一次

他山之石 回复 04-03 08:11
一天一次不更有利于散户

啊哈
啊哈 96
2026-04-01 23:10
机构要T+2

运81 回复 04-02 07:39
没用,照样收割散户

北山 回复 运81 04-02 14:23
你可以不当散户。入股市谁都为了赚钱

携手微笑
携手微笑 87
2026-04-02 02:18
是假消息!量化基金大部分是GJD背景,他们是不会自废武功的!

东北偏南 回复 04-02 05:44
比较明白,他们不会自废武功的

用户10xxx31 回复 04-02 07:02
对啊,这才是最根本的原因。

踏  浪林权才
踏 浪林权才 72
2026-04-02 01:26
假消息,量化交易频次还是每秒299笔!
用户14xxx25
用户14xxx25 56
2026-04-01 23:05
人家还是t+0啊
湖南景洲园林
湖南景洲园林 47
2026-04-02 03:15
愚人节消息吗
人生如初见
人生如初见 47
2026-04-02 00:58
还是打不赢,举个最简单的栗子,同样一个距离,散户需要几秒才能跑到终点按那个按钮,量化可以在一秒来回按15次按钮,怎么玩啊

用户68xxx97 回复 04-02 05:57
本来就没打算让散户赢[滑稽笑]

清晨 回复 04-04 16:29
都是这样的

用户12xxx87
用户12xxx87 37
2026-04-01 23:17
假的
陈耀文KF HD 22
陈耀文KF HD 22 31
2026-04-01 23:20
那同样是没有给中小散户机会!
郭仔
郭仔 30
2026-04-01 23:01
还不是一样
用户10xxx10
用户10xxx10 29
2026-04-02 01:15
应该取消,既然不公平,扰乱投资市场,就不应该存在
朽木
朽木 21
2026-04-02 07:11
融券也要配套,还有监督管控跟上了吗?不然一个账号每秒15次,量化是AI呀,它自动生成一个变20个账号还不是300次秒?
用户11xxx84
用户11xxx84 16
2026-04-02 09:25
2.5亿散户从买入开始,一年内持股不动,涨到目标就卖掉,如果跌太多就N倍量补仓,量化在这个期间所上蹦下跳全是无用功,没有对手盘,其融资融券日内折腾都是有成本的,要不了多久就清盘倒闭

人生如初见 回复 04-06 09:06
首先你得有这么多钱

阿勿
阿勿 15
2026-04-01 23:51
这是真的吗?
高新
高新 15
2026-04-02 04:01
T十0不是坑害股民
金强
金强 14
2026-04-02 07:03
有什么用手速还是比不了量化,是不公平交易。

饭饭 回复 04-04 09:54
你经常使用量化在交易吗?

树人响叮当
树人响叮当 11
2026-04-02 11:15
你自己决定的吧
运81
运81 11
2026-04-02 07:38
取消才是正道
良莠不齐
良莠不齐 9
2026-04-02 11:55
你操作要几秒一次?五秒?它一秒15次,仍然是你的75倍。
KK
KK 9
2026-04-02 07:59
好消息终于为市场的建议考虑了,为了中国证券市场更美好更健康发展做出更多努力!
还有的找
还有的找 9
2026-04-03 23:11
都进股市了,还在乎别人怎么割你们吗?
用户10xxx82
用户10xxx82 8
2026-04-02 21:11
应该是每公民只准有一个帐户,而且限定每一支股票买或卖,每个交易日不能超过3次,这样对散户就公平多了,这样的话,不论资金再雄厚的量化机构或游资,还能量化操作吗?
david
david 8
2026-04-02 01:01
到时亏了不要骂量化了
鱼乐无穷
鱼乐无穷 8
2026-04-02 06:56
按段永平的思维逻辑炒股,什么量化都没用,只有哪些打板的超短线才在乎!

刀尖舞者 回复 04-02 08:33
按段的思路他们得饿死,买入几个月几年不动,他们没佣金没税收

用户10xxx14 回复 04-02 15:23
量化平台期也能赚钱,没用的

用户14xxx62
用户14xxx62 7
2026-04-02 10:27
造谣
xjhd
xjhd 7
2026-04-03 18:35
散户空仓是最大的反击
用户10xxx52
用户10xxx52 7
2026-04-02 07:17
一秒一次下一单拉升百分之二,与下十单拉升百分之二有啥区别?每秒下单次数只是表面现象,把大家的注意力都吸引到次数上才是人家的目的。量化能够T+0,能够融券做空才是关键。只关注次数就上当了。看问题不能只看现象,要抓住本质才是解决问题的关键。

用户10xxx14 回复 04-02 15:24
他能把大单变一堆小单交易,这么无解你居然觉得没区别...

用户10xxx57
用户10xxx57 7
2026-04-04 13:03
梁文峰吸血鬼的量化交易非法
节节高
节节高 7
2026-04-02 06:50
又是个假消息
哄哄
哄哄 7
2026-04-01 23:08
苹果期货涨足一年,怎解。
用户10xxx19
用户10xxx19 6
2026-04-01 23:32
他们赚的钱应该追回来
用户17xxx72
用户17xxx72 6
2026-04-02 19:41
没有什么值得庆祝的,这是散户门的悲哀
用户10xxx57
用户10xxx57 6
2026-04-04 13:02
要取消梁文峰吸血鬼🧛🏻‍♂️吸血鬼的量化交易
帅哥
帅哥 6
2026-04-02 05:29
投诉他。发假消息
小鹏记事
小鹏记事 6
2026-04-02 10:13
必须限制量化的融券能力!
小猫
小猫 6
2026-04-02 08:15
每秒15次! 这是价值投资还是失心疯还是收割散户?
云舟
云舟 5
2026-04-02 01:17
造谣
hangjian2178
hangjian2178 5
2026-04-02 05:04
3月6号应该没发限制量化频次的公告。否则早传开了
用户10xxx16
用户10xxx16 5
2026-04-02 18:58
量化都没有大股东减持卖公司可恨
灰叶
灰叶 5
2026-04-04 11:53
钱没它们多,它们还不是上托下压,随意操盘
白金龙
白金龙 5
2026-04-02 07:36
希望出台当天挂单,当天不能切。谁能防止大起大跌?
水云妖
水云妖 5
2026-04-02 07:13
T+0真正接轨
大猫-维思成识
大猫-维思成识 5
2026-04-02 22:06
降到零你也还是亏货。不晓得限制量化算个啥好消息。一个小散用得着那么紧张去抢买抢卖吗?
用户14xxx28
用户14xxx28 4
2026-04-02 07:48
谁监督每秒15次?
xjhd
xjhd 4
2026-04-03 18:35
空仓,
探路者
探路者 4
2026-04-02 21:47
股民T+0才是正道,全世界只有剩下T+1的股票市场还在为三千多点而在挣扎!
用户60xxx13
用户60xxx13 4
2026-04-03 06:43
应该没为超百分之一的股东不允许使用量化!
捕风捉影
捕风捉影 4
2026-04-02 11:26
≥15,,最低15,高不封顶。。
平凡
平凡 4
2026-04-02 22:24
散户还是走吧,量化和股东合力坑散户
海天一色
海天一色 4
2026-04-02 09:49
最好别买,去炒
夜愿
夜愿 4
2026-04-02 04:40
有毛线用,规则只是个栏杆,他们明天跃过栏杆鬼知道?
明日有风*~
明日有风*~ 4
2026-04-03 01:32
全球最大的资金盘
金风楼
金风楼 4
2026-04-02 15:05
应该改成t加三。
管的宽
管的宽 4
2026-04-02 08:26
做梦
用户10xxx26
用户10xxx26 4
2026-04-02 08:03
应该把不当得利,全部没收
风中年华
风中年华 4
2026-04-06 09:26
股票短时间涨跌幅度超过三个点当天就应该禁止量化交易那一只股票
风中年华
风中年华 4
2026-04-06 09:20
15笔每秒还是太多了一笔更好
用户10xxx71
用户10xxx71 4
2026-04-08 06:59
印度是机构T+3,散户T+0 我们刚好倒反天罡
神级癫老
神级癫老 4
2026-04-05 08:59
怕是股票都没人玩了!因为买不进去,因为几万人买一支股票的情况不少见,算上买卖,15次,干脆停市算了!
银河系归来
银河系归来 3
2026-04-01 23:48
真的?
大月
大月 3
2026-04-02 06:57
4月1日的稿子
付正伦
付正伦 3
2026-04-02 13:21
狗屁不懂!
日行一善
日行一善 3
2026-04-02 11:26
股市该跌照样跌,每秒15笔,不照样远超散户,要取消才是利好
用户93xxx94
用户93xxx94 3
2026-04-02 08:03
以前各利益方赚的黑心钱可退吗!
用户15xxx14
用户15xxx14 3
2026-04-02 06:06
量化不禁止,大A就没好戏。
忠实于大地
忠实于大地 3
2026-04-02 12:10
应该要和普通人一样,一秒一次
用户13xxx93
用户13xxx93 3
2026-04-02 23:48
只要有量化,机构和散户之间就没有公平可言,除非,散户t+0,机构t+3。
世川
世川 3
2026-04-03 10:19
愚人节的玩意,你也信?
用户13xxx69
用户13xxx69 3
2026-04-03 12:06
取消融资融券,量化就没了
兵兵哥
兵兵哥 3
2026-04-03 21:39
@千问 这是真的吗
用户10xxx77
用户10xxx77 3
2026-04-02 07:03
15次,为啥?这还是会扰乱市场秩序啊
平凡人
平凡人 3
2026-04-06 12:40
有进步
光&影
光&影 2
2026-04-02 20:50
@千问:这消息是真的吗?

千问 回复 04-02 20:51
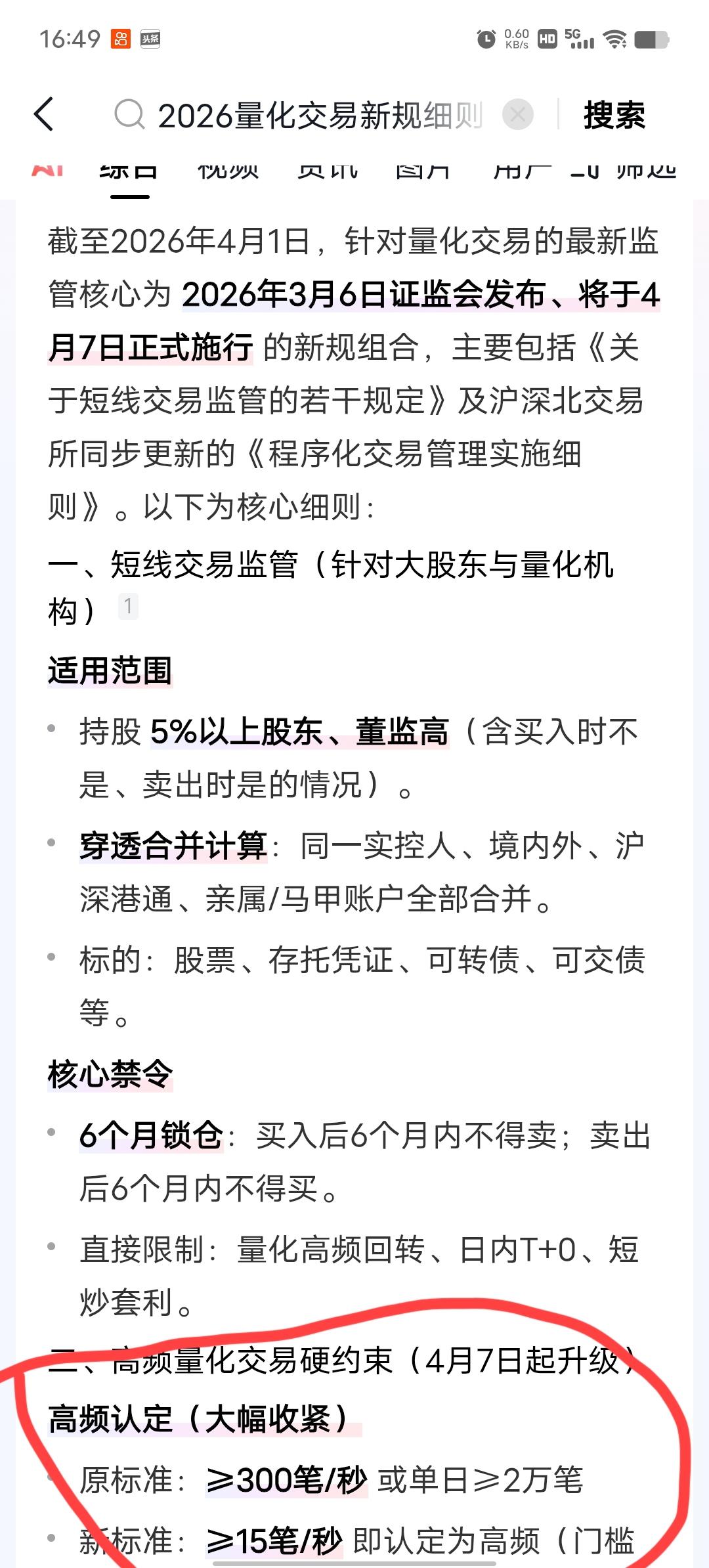
是的,消息属实。根据中国证监会于2026年3月6日发布的《关于短线交易监管的若干规定》,以及沪深北交易所同步更新的《程序化交易管理实施细则》,针对高频量化交易的硬约束确实将于2026年4月7日正式施行。其中,将“15笔/秒”设定为高频交易的认定标准之一是新规的核心内容。

天天开心
天天开心 2
2026-04-02 21:00
应该禁止才是
用户18xxx16
用户18xxx16 2
2026-04-02 08:44
改这个太困难了,像割了某些人肉一样。是否有利益上的纠缠?
用户11xxx27
用户11xxx27 2
2026-04-02 15:48
好像弄得以为散户要发财了
夏天冬天一块过
夏天冬天一块过 2
2026-04-03 15:25
好消息死得更快
落花流水
落花流水 2
2026-04-02 02:13
真的就好了!
叶满楼
叶满楼 2
2026-04-02 07:28
我XXXD!之前的T+0相当于出老千。
逍遥仙子
逍遥仙子 2
2026-04-03 07:45
15次/秒,散户的手动能赶上吗?
破冰泳者
破冰泳者 2
2026-04-02 18:29
应该改成跟散户一样,只能手动交易
用户13xxx26
用户13xxx26 2
2026-04-03 08:21
还是有区别的
蝶落尔肩
蝶落尔肩 2
2026-04-05 02:22
最好別入股市
用户22xxx20
用户22xxx20 2
2026-04-02 02:23
造谣
是哨年啊
是哨年啊 2
2026-04-02 06:47
胡说八道
龙飞凤舞
龙飞凤舞 2
2026-04-03 03:08
出来了,哎,形象不到位还是个问题。
全球行动
全球行动 2
2026-04-02 11:15
没有用,还是人家AI比你快,不去炒,就没办法割你,否则会想方设法把你的钱掏空
阿凡哥
阿凡哥 2
2026-04-02 12:16
打了一百鞭,改为打你五十鞭就高兴了,唉,可怜之人必有可恨之处
锈春刀
锈春刀 2
2026-04-02 14:05
直接限制不可以吗?公平公正多好
用户10xxx11
用户10xxx11 2
2026-04-03 12:32
1000次才对
尖尖角
尖尖角 2
2026-04-02 08:03
造谣
鹏鹏
鹏鹏 2
2026-04-07 10:58
假的,根本没提降到15秒
子寒
子寒 2
2026-04-06 15:21
这不是假新闻,还有人信这个
漫步中年
漫步中年 2
2026-04-06 17:57
小作文而已,别当真了
用户16xxx41
用户16xxx41 2
2026-04-06 15:07
主要是融券的问题
九天之上
九天之上 2
2026-04-03 02:37
那个正经人家需要一秒交易十五次的?明显是为了斯诈而来?还叫人搞什么长线价值投资,它的交易却鼓励这些量化活动进行欺诈?
流行风
流行风 2
2026-04-02 10:56
截图一半给谁看,有可信度吗
一样的月光
一样的月光 2
2026-04-04 00:23
天怒人怨为什么就不能取消[不开心]
路小阳
路小阳 1
2026-04-02 08:57
@千问 这消息是真的还是假的啊

千问 回复 04-02 08:57
这条消息是真的。根据中国证监会于2026年3月6日发布的《关于短线交易监管的若干规定》,以及沪深北交易所同步更新的《程序化交易管理实施细则》,针对高频量化交易的监管新规将于2026年4月7日正式施行。其中将高频交易的认定标准从原“≥300笔/秒”大幅收紧为“≥15笔/秒”。