DC娱乐网
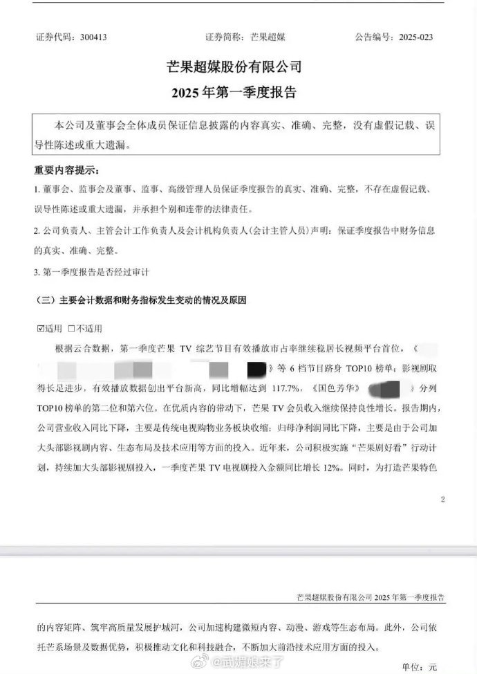
杨紫《国色芳华》登上芒果财报,年年登财报,杨紫就是这么优秀
2026-04-03 14:14:51
星将谈娱乐
娱乐
杨紫《国色芳华》登上芒果财报,年年登财报,杨紫就是这么优秀
猜你喜欢
演员尹正前脚刚发文,说要用行动支持咱们国产摩托拿下世界冠军。后脚,老板张雪本人直
2026-04-02
哲昌笑聊娱乐
标签:
尹正
内地明星
孙怡综艺“挑鞋”诱惑
2026-04-02
加云说娱乐
标签:
孙怡
当红女星
好饼怎么都在肖战手上顶级IP怎么都在肖战手上有网友发出了疑问,称为什么市场上的顶
2026-04-02
追星的甜甜圈
标签:
肖战
近期上星剧CVB收视率!龚俊的《家事法庭》央一收视率跌破3%,白宇《冬去春来》
2026-04-01
八卦哞哞
标签:
龚俊
白宇
家事法庭
冬去春来
那英在节目里,张开嘴正要唱自己的歌,突然一个急刹车,扭头问旁边的人:“这歌,我能
2026-04-02
从露评娱
标签:
那英
当红女星
张凌赫已经急了都卸妆了
2026-04-03
秋双看娱乐
标签:
张凌赫
德云社
今日新剧上线韩剧猎犬第二季今日Netflix全集上线,由禹棹奂、李相二领衔原班
2026-04-03
茶琤聊娱乐
标签:
李相二
韩剧
netflix
“赵忠祥瞒着妻子与我发生关系多年,并有特殊癖好,令我身心受到严重伤害。”20
2026-04-03
黑色纵谈事
标签:
赵忠祥
饶颖
热门分类
推荐
热榜
军事
NBA
体育
社会
明星八卦
娱乐
财经
科技
汽车
历史
国际
游戏
动漫
公益
搞笑
商业
互联网
数码
国际足球
房产
家居
时尚
科学探索
职场
育儿
股票
教育
影视
情感
热点
中国军情
武器
中国南海
中国足球
亚洲杯
科比
综合体育
CBA
投资
楼市
大咖秀
外汇
创业
风口
SUV
豪车
概念车
优惠
新能源
美国
欧洲
朝日韩
俄罗斯
孕期
街拍
恋爱攻略
婚姻
正能量