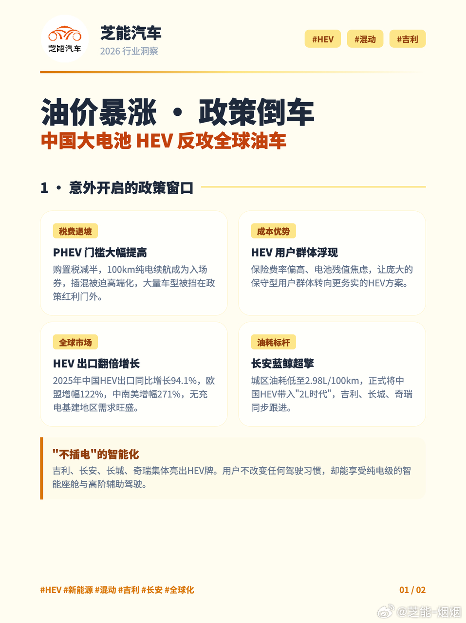
2026 年全球石油危机叠加国内新能源政策调整,HEV 混动意外迎来窗口期。
纯电、插混优惠缩水、用车成本上升,不用充电、油耗更低的 HEV 精准切中大量用户需求。大电池方案让 HEV 实现接近纯电的平顺体验与驻车供电能力,智能化配置也能完整搭载。
对车企而言,HEV 电池成本更低、盈利空间更大,还适配全球多数市场用车习惯,尤其适合出海攻坚。
中国品牌靠智能化重新定义 HEV,有望在全球替代传统燃油车,与日系长期主导的混动市场正面竞争。


2026 年全球石油危机叠加国内新能源政策调整,HEV 混动意外迎来窗口期。
纯电、插混优惠缩水、用车成本上升,不用充电、油耗更低的 HEV 精准切中大量用户需求。大电池方案让 HEV 实现接近纯电的平顺体验与驻车供电能力,智能化配置也能完整搭载。
对车企而言,HEV 电池成本更低、盈利空间更大,还适配全球多数市场用车习惯,尤其适合出海攻坚。
中国品牌靠智能化重新定义 HEV,有望在全球替代传统燃油车,与日系长期主导的混动市场正面竞争。

