🎈包含6个专项内容,空白版45页,答案版79页。
🎈期中专项练习内容:
✅字词专项 ✅综合选择专项
✅填空专项 ✅古诗词+名言选择专项
✅句子+判断专项 ✅快乐读书吧专项
-
🌱根据大量的总结,虽然是期中的考试题,但是大范围的综合到以往学过的古诗,综合性和难点还是比较高的。其中对古诗文理解性较弱的同学失分点比较多;古诗较多就造成了很容易出现混乱,要对古诗词理解非常透彻才可以。
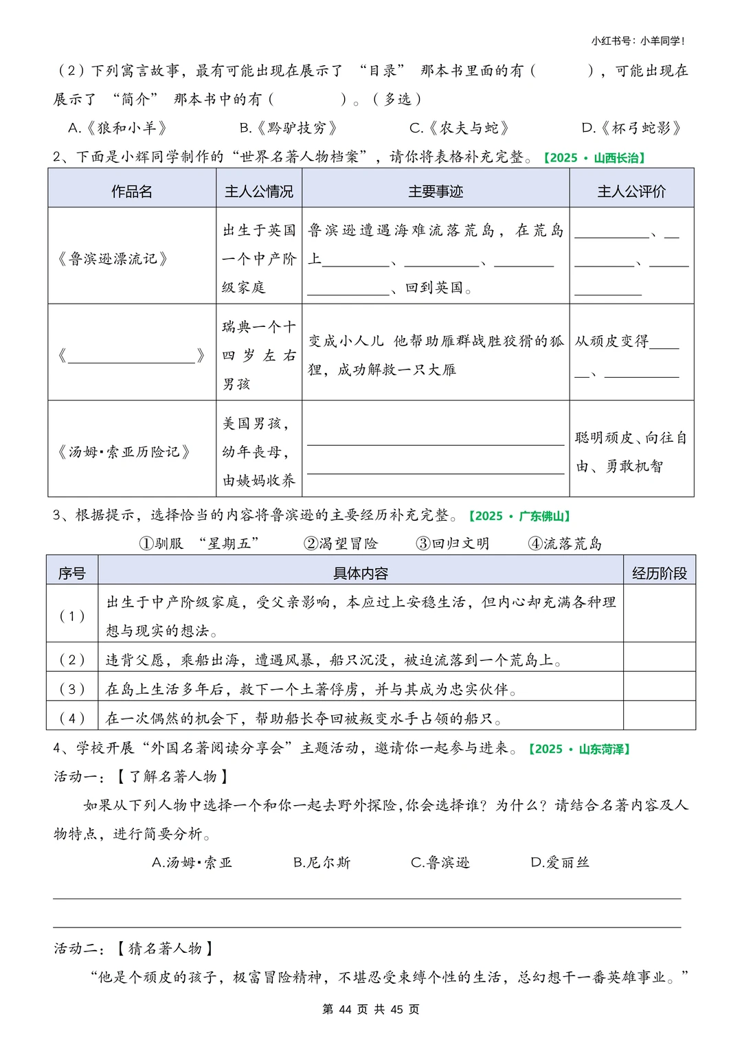
🌱对快乐读书吧的几本书大多都是以互相对比的形式出现,只要读过这几篇名著,应对考试不成问题。
🌱字词专项难度较大,太多“小陷阱”,不细心真的很容易被“坑”,失误扣分。
⚠️原创整理,禁止转载发布网络平台或商用。 侵权必究,一究到底。🤝🏻
[玫瑰R]评论区置顶店铺获取完整版。
#复习资料 #专项练习 #期中复习 #六年级下册 #六年级下册语文 #六年级下册期中复习 #六年级下册语文期中试卷 #六年级下册语文期中考试













