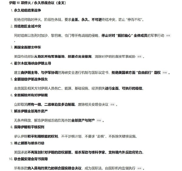
伊美双方停火生效 特朗普可以吹一下他的威胁管用了,因为目前看基本上满足了美国提出的条件,而伊朗提出的条件看似面子上有了,实际上失去了实际利益。霍尔木兹海峡重新开放是美国的核心诉求,而伊朗的战争赔偿很可能只是解除冻结资金,而这本来就是伊朗的。制裁也是美国强加的,解除对美国无损。


伊美双方停火生效 特朗普可以吹一下他的威胁管用了,因为目前看基本上满足了美国提出的条件,而伊朗提出的条件看似面子上有了,实际上失去了实际利益。霍尔木兹海峡重新开放是美国的核心诉求,而伊朗的战争赔偿很可能只是解除冻结资金,而这本来就是伊朗的。制裁也是美国强加的,解除对美国无损。

